職務経歴書にはいつの日付を書く?間違えたときの対処法は?
職務経歴書や履歴書には日付を記載しますが、どの時点の日付を書けばよいか悩んでしまう方もいるようです。
本記事では、職務経歴書の日付の書き方や、日付を間違えたときの対処法について解説します。
目次
職務経歴書の日付欄は送付日・郵送日を書く
日付欄には、応募企業に書類を提出する日付を書きます。
- メール送付する場合:送信する日
- 郵送の場合:投函する日
- 面接で手渡しの場合:面接当日の日付
WordやExcelなどで、過去に作成した職務経歴書を使う場合は日付欄を更新しましょう。
和暦・西暦は統一して記載する
日付を記載する際に和暦・西暦のどちらを使用しても問題ありませんが、応募書類全体で統一して記載するのがルールです。
元号は昭和・平成・令和と変わるため、早見表を見ながら書くとよいでしょう。
履歴書は西暦と和暦どちらが多い?早見表・正しい書き方をまとめました
【項目別】職務経歴書への日付の書き方

職務経歴書には、日付欄だけでなく職歴欄の在籍期間や資格欄の取得年月にも日付を記載する箇所があります。
各項目の書き方を、例を交えて紹介します。
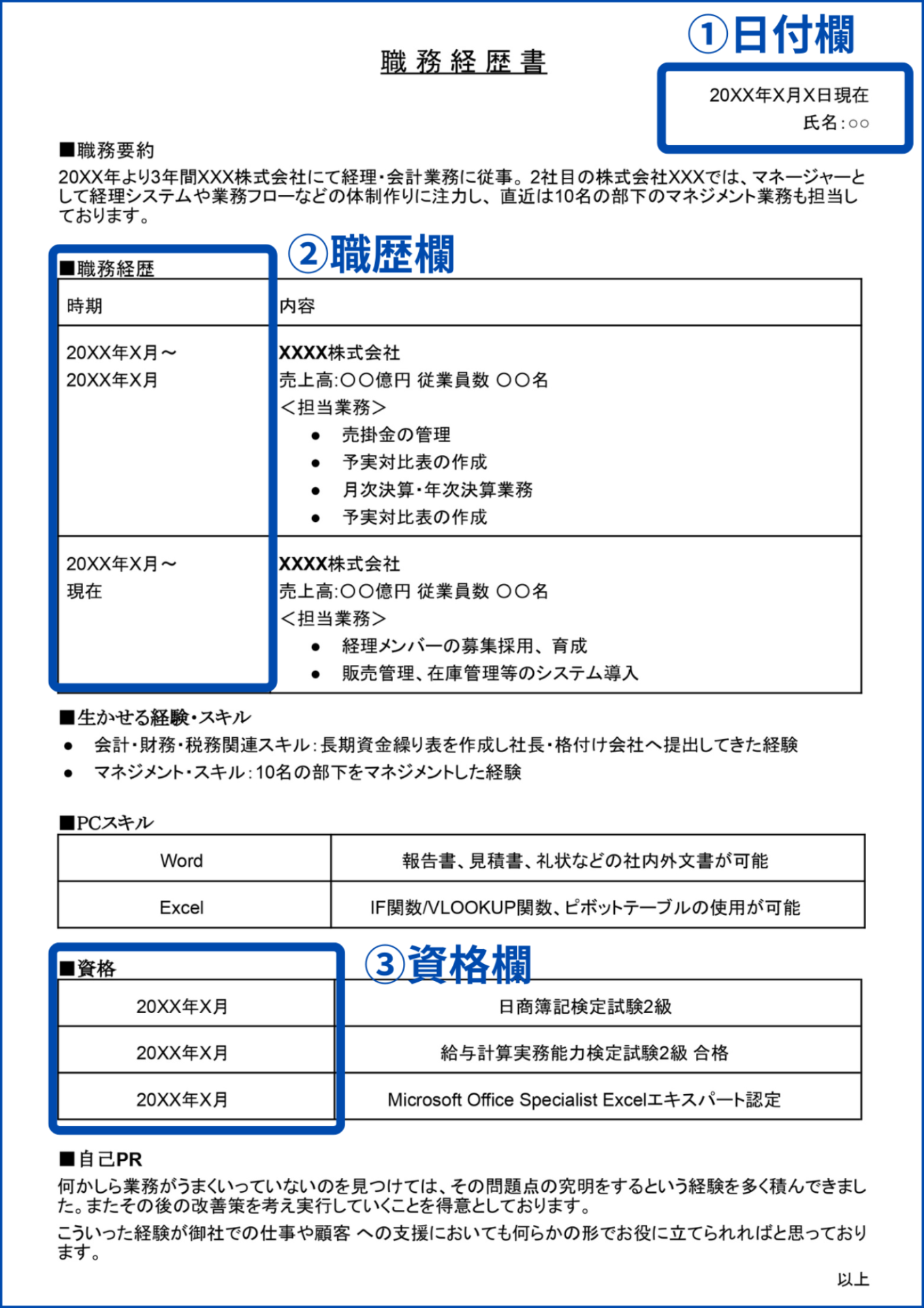
1.日付欄|年月日まで記入が必要

職務経歴書の日付欄は、年月日まで記入が必要です。
前述したとおり、メールで送付する場合は送信する日、郵送の場合は投函する日、面接で手渡しするなら面接当日の日付を記載しましょう。
日付の記入箇所は、職務経歴書の冒頭にあるタイトルの一つ下の行です。
右寄せにして「20XX年X月X日現在」のように、日付の横に「現在」という文言を入れます。
2.職歴欄|日付は不要

職務経歴欄には、所属企業名と在籍期間を入れます。
在籍期間は、「20XX年X月~20XX年X月」のように年月で記載し、日付まで入れる必要はありません。
また、提出時点で企業に在籍している場合は、「20XX年X月~現在」と記載し、在籍中であることがわかるようにします。
「空白期間がある」「覚えていない」などの理由から、曖昧な在籍期間を書くのは避けましょう。
入社会保険の加入実績などから、入社後に在籍期間の誤りが明らかになる可能性があるため、必ず正確な年月を書くようにしましょう。
<覚えていない場合の確認方法>
- 源泉徴収票を確認する
- ハローワークで雇用保険の加入期間を確認する
- 給与明細を確認する
- マイナンバーカードを登録取得済ならマイナポータルで確認する
- 過去に登録した転職サイトや転職エージェントがあれば登録内容を確認する
- パソコンやオンラインストレージなどに過去に作成した応募書類がないか確認する
- 在籍した企業の人事に問い合わせる
- 元同僚などにヒアリングする
3.資格欄|日付は不要

資格欄にも年月を記入する欄があります。
日付は不要なので、資格を取得した年月を「20XX年X月」「令和X年X月」などの形式で記載しましょう。
<覚えていない場合の確認方法>
- 資格の合格者証や免許証を確認する
- 資格・検定の主催団体に問い合わせる
- 資格の合格者証や免許証の再発行を依頼する
職務経歴書に日付が必要な理由は?
日付や在籍期間が必要な理由は、応募者がどの時点でまとめた情報なのかということや、経験年数などを採用担当者が正確に把握するためです。
中途採用では即戦力を期待して採用するケースが多いため、職務経歴の在籍期間などから自社で活躍できる人材かどうかを判断しています。
特に、情報の変化が激しいIT・Web領域では、在籍期間も重要になるでしょう。
提出した職務経歴書の日付の間違いに気づいたときの対処法
提出した職務経歴書の日付に間違いがあることに気づいた場合は、面接前〜当日で対応方法が変わります。
- 面接前:訂正した職務経歴書をお詫びとともに送付する
- 面接当日:面接の冒頭で間違いについて申告する
面接当日に間違いに気づいた場合、オンライン面接であればチャットですぐに訂正書類を送信できるため、採用担当者から再送を依頼された場合は速やかに提出しましょう。
職務経歴書の日付に関するよくある質問2つ
日付に関するよくある疑問にお答えします。
Q1.日付欄だけ手書きにして提出してもよい?
A1.職務経歴書をPCで作成し、日付だけ手書きで書き加えるのは避けましょう。
なぜなら、職務経歴書を使い回しているという印象を与える可能性があるからです。
また、一部が手書きだと不自然な見栄えになるため、日付もPCで入力し印刷するようにしましょう。
Q2.履歴書と職務経歴書の日付が違うのはNG?
A2.履歴書と職務経歴書を同時に提出する場合は、必ず日付をそろえましょう。
和暦・西暦の表記も含めて、応募書類の日付はすべて統一するのがルールです。
スマホで職務経歴書をつくるなら【職務経歴書Web作成ツール】が便利
パソコンやスマホで職務経歴書をつくる場合は、簡単に職務経歴書が作成できる職務経歴書Web作成ツールがおすすめ。
株式会社キュービックが開発したミライトーチは、情報を入力していくだけで、履歴書だけではなく職務経歴書も作成することができます。
煩わしい職歴の表作成なども自動で行ってくれるため、とても簡単に職務経歴書の作成ができますよ。
また完成した職務経歴書はPDFでダウンロードもできるため、メールでの添付はもちろん、コンビニ等で印刷するのも便利です。
まとめ
職務経歴書の日付は、書類が最新の状態であることを伝えるための項目です。
応募書類を提出する際は必ず日付が提出日になっているか確認し、正しい日付で応募しましょう。
ミライトーチでは日付欄や在籍期間を簡単に変更できるので、ぜひ活用してくださいね。