【転職成功者4名の実例付き】調理師の職務経歴書の書き方と見本&テンプレート
ここでは、調理師から転職する場合の職務経歴書の書き方を見本を用いながら紹介します。
紹介する職務経歴書の見本は、プロによる添削済みのものになります。
また、調理師での経験や実績がより伝わるポイント、書き方について解説。さらに、レストランの調理師、ホテルの調理師、給食・大量調理等の種類別で紹介していきます。
ミライトーチResumeでは履歴書・職務経歴書をスマホやパソコンで無料で作成できます。
書類の書き方やマナーで迷うことなく画面に沿って内容を埋めていくだけで簡単に書類が完成します。
目次
調理師の職務経歴書の構成
調理師の職務経歴書は、基本的に以下7点から構成されます。職務経歴書を作成する際は、以下の構成を参考にしながら作成しましょう。

①タイトル・日付・名前
「職務経歴書」のタイトルは中央に配置し、日付と氏名は右揃えで記載してください。
日付は提出日(郵送の場合は投函日)を記入し、その後に「現在」と付け加えます。
②職務要約

職歴を3~4行程で簡潔に記載してください。
どのような会社に何年勤めているのか、メインで担当した業務や経験、それらを通じて得た学びを記載すれば問題ありません。
③職務経歴

職務経歴では以下の内容を記入するとわかりやすいでしょう。
- 勤務した会社の正式名称
- 株式会社なども省略せずに正式名称で記載します。
- 在籍した期間
- 現在も勤めている場合は、”20xx年xx月 ~ 現在”と記載します。
- 勤め先の事業内容及び会社情報
- 自身の勤め先について簡潔にわかりやすく記載しましょう。
- 主な業務内容・メンバー数・役職(あれば)
- 自身の担当していた業務内容について具体的に記載します。業務内容別に箇条書きで記載することで、あなた自身の経験やスキルがより伝わりやすくなるでしょう。
- 業務内容は何をしていたのかが誰が見てもわかるくらい明確に記載すると良いでしょう。
- また、役職やマネジメント経験がある場合はその経験も記載することでアピールにつながります。
上記の内容をより簡潔にまとめられるとよいでしょう。
また、複数の会社に務めていた場合には時系列ごとに勤務先であった会社毎に記載してください。
④活かせる経験
「活かせる経験」には、③の職務経歴でも触れた、担当業務を通じて培った自身の経験をベースに知識や技術を箇条書きでまとめましょう。
これまでに習得した知識・技術・経験を、貴社で活かせます、というアピールにつながります。簡潔に記載しつつも、あなたが培ってきたスキルが応募先企業に伝わるように抜け漏れなく記載するようにしましょう。
⑤PCスキル

④同様にアピールにつながるためより詳細に記載しましょう。一般的なオフィスソフトの利用経験に関しても全て記載しましょう。書く内容については応募先企業で求められるレベルに合わせ、必要な情報を記載するのがおすすめです。どのような業務で利用したかも簡単に記載すると、より伝わりやすくなるでしょう。
⑥保有資格

過去に取得した資格を、取得した順番が古いものから記載します。
⑦自己PR
最後に自己PRです。①〜⑥までに記載した、職務経歴やスキル、経験と関連付けて記載するといいでしょう。
自身が今までの業務を通じて得られた強みや長所を中心に、貴社でも意欲的に働く意思を持っていることをアピールしましょう。
調理師の職務経歴書の書き方のポイント
【書き方のポイント】
|
調理師の職務経歴書では、担当業務の経験を分かりやすく記載しましょう。実績は可能な限り定量的に示し、難しい場合でも結果について記載することで説得力が増します。また、自己PRでは経験や実績に基づいて自身の強みを明確に伝えるようにしましょう。
さらに、調理師に関連する取得資格も正確に明記することでより信頼感が増します。
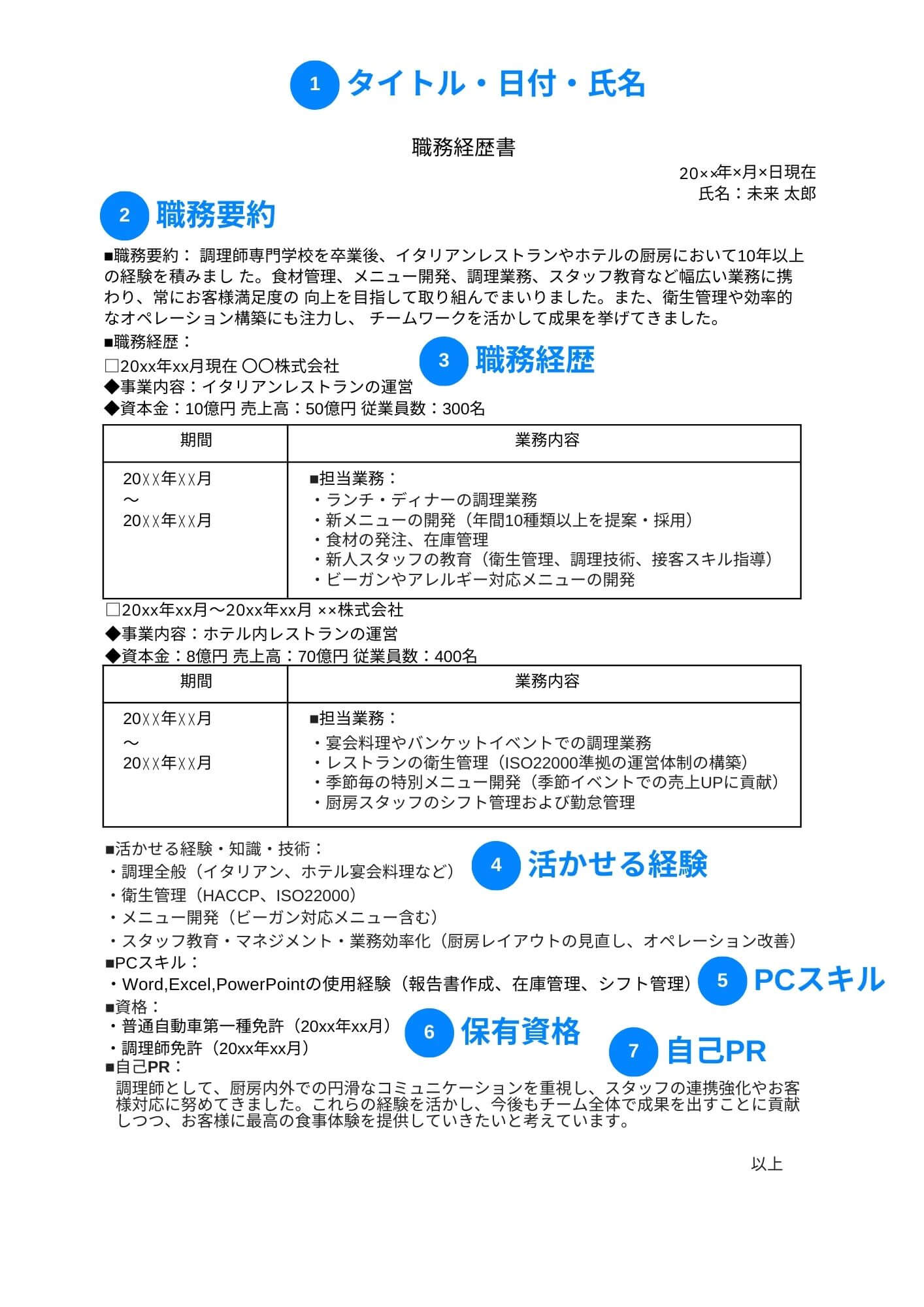
【見本1】調理師の職務経歴書の見本
【見本1の職務経歴書へコメント】応募者のスキルや経験がしっかりと伝わる内容です。まず、イタリアンレストランとホテルという異なる職場環境での実績が豊富で、幅広い対応力が伺えます。また、メニュー開発やスタッフ教育、衛生管理など、多岐にわたる業務経験が具体的な数字や事例を交えて記載されている点も説得力があります。 |
【見本1】調理師経験者の職務経歴書の例
調理師専門学校を卒業後、イタリアンレストランやホテルの厨房において10年以上の経験を積みました。食材管理、メニュー開発、調理業務、スタッフ教育など幅広い業務に携わり、常にお客様満足度の向上を目指して取り組んでまいりました。また、衛生管理や効率的なオペレーション構築にも注力し、チームワークを活かして成果を挙げてきました。
| □20xx年xx月~現在〇〇株式会社 ◆事業内容:イタリアンレストランの運営 ◆資本金:10億円 売上高:50億円 従業員数:300名 |
|
|---|---|
| 20xx年xx月~20xx年xx月 | |
| ■担当業務: ・ランチ・ディナーの調理業務 ・新メニューの開発(年間10種類以上を提案・採用) ・食材の発注、在庫管理 ・新人スタッフの教育(衛生管理、調理技術、接客スキル指導) ・ビーガンやアレルギー対応メニューの開発 |
|
| □20xx年xx月~20xx年xx月××株式会社 ◆事業内容:ホテル内レストランの運営 ◆資本金:8億円 売上高:70億円 従業員数:400名 |
|
|---|---|
| 20xx年xx月~20xx年xx月 | |
| ■担当業務: ・宴会料理やバンケットイベントでの調理業務 ・レストランの衛生管理(ISO22000準拠の運営体制の構築) ・季節毎の特別メニュー開発(季節イベントでの売上UPに貢献) ・厨房スタッフのシフト管理および勤怠管理 |
|
・調理全般(イタリアン、ホテル宴会料理など)
・衛生管理(HACCP、ISO22000)
・メニュー開発(ビーガン対応メニュー含む)
・スタッフ教育・マネジメント・業務効率化(厨房レイアウトの見直し、オペレーション改善)
・Word,Excel,PowerPointの使用経験(報告書作成、在庫管理、シフト管理)
・普通自動車第一種免許(20xx年xx月)
・調理師免許(20xx年xx月)
調理師として、厨房内外での円滑なコミュニケーションを重視し、スタッフの連携強化やお客様対応に努めてきました。これらの経験を活かし、今後もチーム全体で成果を出すことに貢献しつつ、お客様に最高の食事体験を提供していきたいと考えています。
【見本2】レストランの調理師(洋食・フレンチ)の職務経歴書の見本
【見本2の職務経歴書へコメント】技術力の高さや創造性が求められる職種なので、メニュー開発経験や盛り付けのこだわりが伝わる点をきちんと記載しているのが良いでしょう。加えて、チームマネジメントの経験をアピールしている点も好印象です。 |
【見本2】レストランの調理師(洋食・フレンチ)経験者の職務経歴書の例
高級レストランにおいて、調理業務全般を担当。前菜からメイン、デザートまでの調理・盛り付けを行い、特に洋食・フレンチ料理を得意とする。仕入れや食材管理を含めた厨房運営に携わり、メニュー開発やコース料理の提案も経験。食材ロス削減の取り組みやHACCPに基づく衛生管理を実践し、安全で高品質な料理の提供を行う。多忙な環境下でもチームワークを重視し、円滑な厨房運営に貢献。
| 20xx年xx月~20xx年xx月株式会社○○(高級フレンチレストラン「○○」) | |
|---|---|
| 20xx年xx月~20xx年xx月 | |
| 〈事業内容〉 フレンチレストランの運営 〈従業員数〉 XX名 〈業務内容〉 ・フレンチの調理(前菜・メイン・デザート) ・食材の仕入れ・在庫管理 ・メニュー開発・新メニュー提案 ・衛生管理・HACCP基準の遵守 ・キッチンスタッフの指導・育成 |
|
・フランス料理の調理技術(ソース・火入れ・盛り付け)
・メニュー開発の経験(季節の食材を活かした創作料理)
・チームマネジメント(調理補助や新人スタッフの育成)
・HACCPを意識した衛生管理の知識
・調理師免許
・食品衛生責任者
・ソムリエ
・専門調理師(日本料理、西洋料理、中華料理など)
・HACCP管理者
私は、フレンチレストランでの経験を通じて、基本の技術から応用まで幅広いスキルを身につけてきました。特に、食材の味を最大限に引き出す火入れやソース作りにこだわり、お客様に感動を提供する料理を目指しています。また、メニュー開発にも積極的に携わり、店舗の売上向上に貢献してまいりました。今後は、さらに多くの方に料理の魅力を伝えるべく、貴社での新たな挑戦を希望しております。
【見本3】ホテルの調理師(和食・宴会料理)職務経歴書の見本
【見本3の職務経歴書へコメント】大規模な宴会や婚礼など、特別なシーンでの調理経験が伝わる書き方ができていて、実際に経験したことが伝わりやすくなってる点が良いでしょう。 |
【見本3】ホテルの調理師(和食・宴会料理)経験者の職務経歴書の例
ホテルでの調理業務に従事し、前菜・メイン・デザートなど幅広い料理を担当。食材管理やメニュー開発、宴会・婚礼の特別メニュー対応にも携わり、質の高い料理を提供。忙しい環境でもチームワークを重視し、スムーズな厨房運営と高梁調理スタッフの成長に貢献。
| 20xx年xx月~現在株式会社○○(○○ホテル内 和食レストラン「○○」) | |
|---|---|
| 20xx年xx月~20xx年xx月 | |
| 〈事業内容〉 ホテル内レストラン・宴会サービスの提供 〈従業員数〉 XXX名 〈業務内容〉 ・和食の調理(会席料理・寿司・天ぷらなど) ・宴会・婚礼の特別メニュー対応 ・仕込み・盛り付け・提供 ・食材の仕入れ・原価管理 ・後輩調理スタッフの指導 |
|
・日本料理の技術(だし・包丁技術・炊飯技術)
・大規模宴会対応の経験(数十~数百名のコース料理)
・季節感を重視したメニュー考案
・食材ロスを抑える工夫
・調理師免許
・食品衛生責任者
・ふぐ調理師
・和食技能認定資格
・魚介類販売士
・日本酒唎酒師
和食の魅力は、素材を生かした繊細な味わいと、四季を感じられる美しい盛り付けにあると考えています。ホテルのレストランでは、宴会や婚礼といった特別な場面にふさわしい料理を提供することを心がけてきました。高い技術力だけでなく、チームで連携して作業を進める力も培ってきましたので、貴社においても即戦力として貢献できると考えております。
【見本4】給食・大量調理(学校・病院・福祉施設)の職務経歴書の見本
【見本4の職務経歴書へコメント】大量調理の経験や衛生管理に関する知識をしっかりアピールできている。栄養士との連携や、高齢者・子ども向けの工夫を強調しているのも良いポイント。 |
【見本4】給食・大量調理(学校・病院・福祉施設)経験者の職務経歴書の例
病院・福祉施設での大量調理を担当し、最大XXX食/日の提供を経験。栄養士と連携して献立作成に関与し、健康・アレルギー対応・高齢者向けメニューの提供を実施。HACCPや衛生管理基準を遵守し、安全でバランスの取れた食事を提供。
| 20xx年xx月~現在社会福祉法人○○(○○福祉施設 厨房勤務) | |
|---|---|
| 20xx年xx月~20xx年xx月 | |
| 〈事業内容〉 病院・福祉施設・学校などへの給食提供 〈従業員数〉 XXX名 〈業務内容〉 ・大量調理(1日XXX食提供) ・栄養士との連携による献立作成 ・衛生管理(HACCP・アレルギー対応) ・配膳・盛り付け・食器洗浄 ・コスト管理・食材の仕入れ |
|
・大量調理の経験(短時間での効率的な調理)
・栄養バランスを考慮した調理
・食中毒予防・衛生管理の知識
・高齢者・子ども向けの食事の工夫
・調理師免許
・食品衛生責任者
・病院食・介護食の調理資格
・防火管理者
私は、病院・福祉施設での給食調理を通じて、多くの人の健康を支える食事の提供に努めてきました。限られた時間とコストの中で、安全かつ美味しい食事を提供するため、栄養士や他のスタッフとの連携を大切にしながら業務を進めています。食べる人のことを第一に考えた調理を心がけ、これまでの経験を活かして貴社でも貢献したいと考えております。
調理師の職務経歴書テンプレートのダウンロード
【編年体式】調理師の職務経歴書テンプレートのダウンロード
職務経歴が過去から始まって時系列になっている、編年体の職務経歴書をここからダウンロードできます。主に、経歴のまだ浅い若年層の方に適しているバージョンです。
履歴書もあわせて作成したい方は、履歴書作成ツール【ミライトーチ】で簡単作成!
「職務経歴書と合わせて履歴書も作成したい」「転職に必要な履歴書をまだ用意できていない」という方は、履歴書作成ツール「ミライトーチ」がおすすめです。
フォーマットに沿って情報を入力するだけで、パソコンやスマホから誰でも簡単に作成できます。