【転職成功者4名の実例付き】SE(システムエンジニア)の職務経歴書の書き方と見本&テンプレート
ここでは、SEから転職する場合の職務経歴書の書き方を見本を用いながら紹介します。
紹介する職務経歴書の見本は、プロによる添削済みのものになります。
また、SEでの経験や実績がより伝わるポイント、書き方について解説。さらに、社内SE、組み込みエンジニア、サーバーサイトエンジニア、フロントエンジニアなど種類別で紹介していきます。
ミライトーチResumeでは履歴書・職務経歴書をスマホやパソコンで無料で作成できます。
書類の書き方やマナーで迷うことなく画面に沿って内容を埋めていくだけで簡単に書類が完成します。
目次
SE(システムエンジニア)の職務経歴書の構成
SEの職務経歴書は、基本的に以下7点から構成されます。職務経歴書を作成する際は、以下の構成を参考にしながら作成しましょう。

①タイトル・日付・名前

「職務経歴書」のタイトルは中央に配置し、日付と氏名は右揃えで記載してください。
日付は提出日(郵送の場合は投函日)を記入し、その後に「現在」と付け加えます。
②職務要約

職歴を3~4行程で簡潔に記載してください。
どのような会社で、どういった開発に携わり、何年間務め、何をメイン業務としてきたかを記載すれば問題ありません。
③職務経歴

職務経歴では以下の内容を記入するとわかりやすいでしょう。
- 勤務した会社の正式名称
- 株式会社なども省略せずに正式名称で記載します。
- 在籍した期間
- 現在も勤めている場合は、”20xx年xx月 ~ 現在”と記載します。
- 事業内容・自身の雇用形態・所属・役職(あれば)
- 所属や役職などを記載することでよりわかりやすくなります。
- 主な業務内容
- 自身の担当していた業務内容について具体的に記載します。業務内容別に箇条書きで記載することで、あなた自身の経験やスキルがより伝わりやすくなるでしょう。
- 主な実績
- 具体的な実績はアピールポイントになります。結果や実績をなるべくわかりやすく記載しましょう。
上記の内容をより簡潔にまとめられるとよいでしょう。
また、複数の会社に務めていた場合には時系列ごとに勤務先であった会社毎に記載してください。
④活かせる経験

「活かせる経験」には、③の職務経歴でも触れた、担当業務を通じて培った自身の経験をベースに知識や技術を箇条書きでまとめましょう。
「これまでに習得した知識・技術・経験を、貴社で活かせます」というアピールにつながります。
⑤PCスキル

④同様にアピールにつながるためより詳細に記載しましょう。自身の職種でよく利用するスキルは勿論、一般的なオフィスソフトの利用経験に関しても基本的に全て記載しましょう。書く内容については応募先企業で求められるレベルに合わせ、必要な情報を記載するのがおすすめです。
⑥保有資格

過去に取得した資格を、取得した順番が古いものから記載します。
⑦自己PR

最後に自己PRです。①〜⑥までに記載した、職務経歴やスキル、経験と関連付けて記載するといいでしょう。
自身が今までの業務を通じて得られた強みや長所を中心に、貴社でも意欲的に働く意思をアピールしましょう。
SEの職務経歴書の書き方のポイント
【書き方のポイント】
|
SEでの職務経歴書では、実務経験や実績を定量的に示し、自己PRでは自身の強みを明確に伝えるようにしましょう。職務経歴で実務経験や実績を定量で記載、自己PRで自身の強みを伝えるという流れで作成すると好印象を与えやすいでしょう。
加えて、プロジェクトの方針変更や突発的なトラブルにも冷静に対応できる適応力の高さなどをアピールできるといいでしょう。
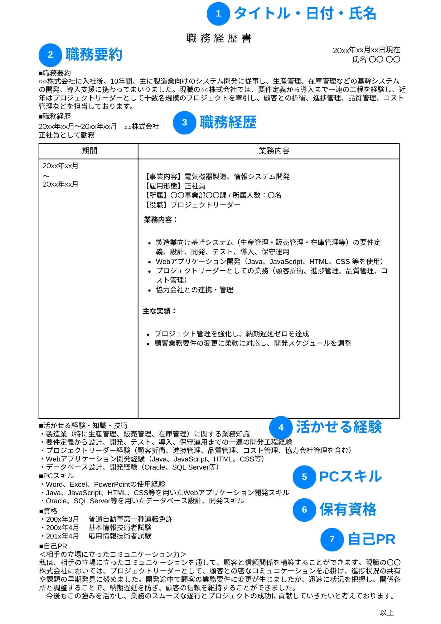
【見本1】SEの職務経歴書の見本
【見本1の職務経歴書へコメント】全体的に、これまでに経験した業務内容と自己PRがバランス良く記載されており、応募者のスキルが伝わりやすい職務経歴書になっています。 特に、これまでに経験した業務経験が具体的に記載されており、要件定義から導入までの一連の工程経験、近年はプロジェクトリーダー経験があることが示されており、応募先の企業に即戦力であることをアピールできています。 ※SEの職務経歴書の書き方のポイントを参考にしながら、ぜひみなさんも見本を見てみてください。 |
【見本1】SE経験者の職務経歴書の例
○○株式会社に入社後、10年間、主に製造業向けのシステム開発に従事し、生産管理、在庫管理などの基幹システムの開発、導入支援に携わってまいりました。現職の○○株式会社では、要件定義から設計、開発、テスト、導入まで一連の工程を経験し、近年はプロジェクトリーダーとして複数名から十数名規模のプロジェクトを牽引し、顧客との折衝、進捗管理、品質管理、コスト管理などを担当しております。
| 20xx年xx月~20xx年xx月△△株式会社 | |
|---|---|
| 20xx年xx月~20xx年xx月 | |
| 【業務内容】 【事業内容】電気機器製造、情報システム開発 【雇用形態】正社員 【所属】〇〇事業部〇〇課 / 所属人数:〇名 【役職】プロジェクトリーダー 業務内容:製造業向け基幹システム(生産管理・販売管理・在庫管理等)の要件定義、設計、開発、テスト、導入、保守運用 Webアプリケーション開発(Java、JavaScript、HTML、CSS 等を使用) プロジェクトリーダーとしての業務(顧客折衝、進捗管理、品質管理、コスト管理) 協力会社との連携・管理 主な実績: プロジェクト管理を強化し、納期遅延ゼロを達成 |
|
・製造業(特に生産管理、販売管理、在庫管理)に関する業務知識
・要件定義から設計、開発、テスト、導入、保守運用までの一連の開発工程経験
・プロジェクトリーダー経験(顧客折衝、進捗管理、品質管理、コスト管理、協力会社管理を含む)
・Webアプリケーション開発経験(Java、JavaScript、HTML、CSS等)
・データベース設計、開発経験(Oracle、SQL Server等)
・Word、Excel、PowerPointの使用経験
・Java、JavaScript、HTML、CSS等を用いたWebアプリケーション開発スキル
・Oracle、SQL Server等を用いたデータベース設計、開発スキル
・200x年3月 普通自動車第一種運転免許
・200x年4月 基本情報技術者試験
・201x年4月 応用情報技術者試験
<相手の立場に立ったコミュニケーション力>
私は、相手の立場に立ったコミュニケーションを通して、顧客と信頼関係を構築することができます。例えば、1社目の××株式会社在籍時には、顧客先でのシステム導入支援においてユーザーに対して図解入りのマニュアルを配布したうえで操作説明やトレーニングを行ったことで、システムのスムーズな導入をサポートしました。
現職の〇〇株式会社においては、プロジェクトリーダーとして、顧客との密なコミュニケーションを心掛け、進捗状況の共有や課題の早期発見に努めました。例えば、あるプロジェクトでは、開発途中で顧客の業務要件に変更が生じましたが、迅速に状況を把握し、関係各所と調整することで、納期遅延を防ぎ、顧客の信頼を維持することができました。
今後もこの強みを活かし、業務のスムーズな遂行とプロジェクトの成功に貢献していきたいと考えております。
【見本2】組み込みエンジニアの職務経歴書の見本
【見本2の職務経歴書へコメント】この職務経歴書は、組み込みソフトウェアエンジニアとしての経験が体系的に整理されており、専門分野や業務範囲の広さが明確です。 ※SEの職務経歴書の書き方のポイントを参考にしながら、ぜひみなさんも見本を見てみてください。 |
【見本2】組み込みエンジニア経験者の職務経歴書の例
私は○○株式会社と××株式会社において、計○年間にわたり組み込みソフトウェアエンジニアとして業務に従事してまいりました。
主に、デジタル家電製品、産業用機器、車載機器などの分野で、ファームウェア開発、デバイスドライバ開発、通信制御、リアルタイムOSを用いたシステム開発などに携わってきました。
要件定義から設計、実装、テスト、そしてリリース後の保守まで、一連の開発工程を経験し、プロジェクトリーダーとしてチームを牽引した経験もございます。顧客や社内外の関係者との連携を密に行い、プロジェクトのスムーズな進行に貢献しました。
| 20XX年X月~現在××株式会社 | |
|---|---|
| 事業内容:産業用機器、車載機器の開発・製造 資本金:100億円 売上高:300億円 従業員数:1000名 |
|
| 〈業務内容〉 ・産業用ロボットの制御システム開発:リアルタイムOS(VxWorks)を用いた制御ソフトウェア開発を担当。C++言語を使用。 ・車載ECUのソフトウェア開発:CAN通信、LIN通信などの車載ネットワークを用いた通信制御ソフトウェア開発を担当。C言語を使用。 ・プロジェクト規模:10名~20名程度のチーム。 ・担当役割:プロジェクトリーダー、一部設計担当。 |
| 20xx年xx月~20xx年xx月 ○○株式会社 | |
|---|---|
| 事業内容:デジタル家電製品の開発・製造・販売 資本金:50億円 売上高:200億円 従業員数:500名 |
|
| 〈業務内容〉 ・デジタルテレビのファームウェア開発:映像処理、音声処理、通信制御などの機能開発を担当。C言語、アセンブラ言語を使用。 ・BDレコーダーのデバイスドライバ開発:ハードウェアとソフトウェア間のインターフェース部分の開発を担当。C言語を使用。 ・プロジェクト規模:5名~10名程度のチーム。 ・担当役割:プログラマー、一部プロジェクトリーダー。 |
・組み込みソフトウェア開発全般(ファームウェア、デバイスドライバ、通信制御、リアルタイムOS)
・C言語、C++言語、アセンブラ言語を用いた開発経験
・各種通信プロトコル(CAN、LIN、TCP/IPなど)に関する知識
・リアルタイムOS(VxWorks、μITRONなど)に関する知識
・要件定義、設計、実装、テスト、保守といった開発工程全般の経験
・プロジェクトマネジメント経験(進捗管理、課題管理、リスク管理など)
・普通自動車第一種免許
・Word/Excel/PowerPointを用いた資料作成、データ分析、プレゼンテーション経験
・TOEIC ○○○点(20xx年xx月取得)
・基本情報技術者試験
<周囲を巻き込み、物事を推し進める力>
私はこれまでの業務を通して、様々な課題に直面し、それを解決することでプロジェクトの成功に貢献してまいりました。
例えば、××株式会社では、車載ECUのソフトウェア開発において、複数の協力会社との連携がうまくいかず、プロジェクトの進捗が遅れるという課題に直面しました。そこで、各社の担当者と密にコミュニケーションを取り、課題や進捗状況を共有する場を設け、情報共有を密にすることで、連携を円滑にし、プロジェクトを予定通りに完了させることができました。
今後も、関係者と連携しながら課題を解決していく能力を活かし、貴社に貢献していきたいと考えております。
【見本3】サーバーサイドエンジニアの職務経歴書の見本
【見本3の職務経歴書へコメント】この職務経歴書は、採用担当者が求める情報を的確に捉え、応募者の経験とスキルを魅力的にアピールしています。 構成が明確で、業務内容が詳細に記載されており、応募者の経験がよく伝わります。自己PRも具体的なエピソードを交えて強みを効果的にアピールしており、総じて採用担当者が求める情報が網羅的に整理されています。 ※SEの職務経歴書の書き方のポイントを参考にしながら、ぜひみなさんも見本を見てみてください。 |
【見本3】サーバーサイドエンジニア経験者の職務経歴書の例
20xx年xx月~現在まで、サーバーサイドエンジニアとして、オンプレミス環境におけるサーバー構築・運用保守、およびクラウド環境への移行・構築業務に従事。要件定義から設計、構築、運用保守まで一連の工程を経験。近年はAWS環境におけるサーバー構築・運用に注力し、インフラストラクチャの最適化および自動化に貢献。
| 20XX年X月~現在○○株式会社 | |
|---|---|
| 事業内容: ソフトウェア開発、システムインテグレーション、ITコンサルティング 資本金: 50億円 売上高: 200億円 従業員数: 500名 |
|
| 〈業務内容〉 ・オンプレミス環境におけるサーバーの設計・構築・運用保守(OS:Linux、Windows Server) ・ネットワーク機器(Cisco、Juniper)の設定・管理 ・仮想化基盤(VMware vSphere)の構築・運用 ・AWSクラウド環境へのシステム移行および新規構築 ・構成管理ツール(Ansible、Terraform)を用いたインフラストラクチャの自動化 ・パフォーマンスチューニングおよび障害対応 |
| 20xx年xx月~20xx年xx月××株式会社 | |
|---|---|
| 事業内容: データセンター運営、クラウドサービス提供 資本金: 100億円 売上高: 300億円 従業員数: 1000名 |
|
| 〈業務内容〉 ・データセンターにおけるサーバーの運用保守 ・サーバーの監視、障害対応 ・顧客向けクラウド環境の構築支援 ・バックアップ・リカバリシステムの運用 ・セキュリティ対策の実施 |
・クラウド技術: AWS認定ソリューションアーキテクトの資格を有し、AWS環境におけるインフラ設計・構築・運用に関する知識と経験を有しています。EC2、VPC、S3、Lambdaなどの主要サービスを用いたシステム構築経験に加え、構成管理ツールを用いたインフラストラクチャのコード化、自動化にも精通しています。
・サーバー構築と運用: オンプレミス環境におけるサーバー構築・運用経験も豊富で、Linux、Windows ServerなどのOSに関する知識、ネットワーク、仮想化技術に関する知識を有しています。
・プログラミング: Java、PHP、Pythonなどのプログラミング言語を用いた開発経験があり、サーバーサイドのロジック実装、API開発などに貢献できます。
・問題解決能力: システム障害発生時には、迅速な原因究明と対応を行い、サービスへの影響を最小限に抑えるよう努めてきました。
・普通自動車第一種免許
・AWS認定ソリューションアーキテクト
・Word/Excel/PowerPointの使用経験
・Linuxサーバー構築・運用
・Windows Server構築・運用
・ネットワーク(Cisco、Juniper)
・仮想化(VMware vSphere)
・クラウド(AWS)
・プログラミング(Java、PHP、Python)
・データベース(MySQL、PostgreSQL)
・構成管理ツール(Ansible、Terraform)
<課題解決力>
私は、サーバーサイドエンジニアとして、常に課題の本質を見抜き、最適な解決策を提案・実行することを心掛けてきました。
これまでの業務経験を通じて、技術的な課題だけでなく、運用上の課題、コスト効率の課題など、様々な視点から課題を捉え、解決に導く能力を培ってきました。例えば、AWS環境への移行プロジェクトでは、既存システムの構成を詳細に分析し、クラウド環境に最適なアーキテクチャを提案することで、移行後の運用コストを大幅に削減することに成功しました。
また、構成管理ツールを導入することで、インフラストラクチャの構築・運用を自動化し、人的ミスの削減と効率化を実現しました。これらの経験を通じて、私は、技術力だけでなく、課題解決力、提案力、実行力といった、エンジニアとして重要な能力を向上させることができました。
今後も、これらの能力を活かし、企業の課題解決に貢献していきたいと考えております。
【見本4】フロントエンジニアの職務経歴書の見本
【見本4の職務経歴書へコメント】この職務経歴書は、職務要約から自己PRまで必要な情報が簡潔に整理されており、採用担当者がスムーズに把握できます。自己PRでは具体的なエピソードを交え、技術スキルだけでなく、学び続ける姿勢やチーム貢献意欲も伝わり、魅力的な職務経歴書になっています。 ※SEの職務経歴書の書き方のポイントを参考にしながら、ぜひみなさんも見本を見てみてください。 |
【見本4】SEの職務経歴書
氏名:〇〇 〇〇
2010年△△大学 情報工学部 情報工学科卒業後、□□株式会社に入社。Web開発部に配属され、フロントエンドエンジニアとして5年間、主に企業ウェブサイトの構築・運用に携わりました。その後、更なるスキルアップを目指し、◎◎株式会社へ転職。現在はWebサービス事業部にて、大規模ウェブアプリケーションのフロントエンド開発を担当しています。
| 2015年4月~現在◎◎株式会社 | |
|---|---|
| 事業内容:インターネット広告、ウェブサービス事業 資本金:50億円 売上高:200億円 従業員数:500名 |
|
| 〈業務内容〉 ・大規模ウェブアプリケーションのフロントエンド開発(React、Vue.js等を用いたSPA開発) ・パフォーマンスチューニング、UI/UX改善 ・チーム内での技術共有、後進育成 ・新規技術の調査・導入 |
| 2010年4月~2015年3月□□株式会社 | |
|---|---|
| 事業内容:システム開発、ウェブサイト制作 資本金:1億円 売上高:10億円 従業員数:100名 |
|
| 〈業務内容〉 ・企業ウェブサイトの構築・運用(HTML、CSS、JavaScript等を用いた静的サイト、動的サイト開発) ・CMS(WordPress等)を用いたサイト構築 ・顧客との要件定義、技術提案 ・小規模チームのリーダーとしてメンバーの進捗管理、技術指導 |
・HTML5、CSS3、JavaScript(ES6+)を用いたウェブサイト開発経験
・React、Vue.js等のJavaScriptフレームワークを用いたSPA開発経験
・ウェブサイトのパフォーマンスチューニング、UI/UX改善経験
・CMS(WordPress等)を用いたサイト構築経験
・Gitを用いたバージョン管理経験
・チーム開発におけるコミュニケーション能力、リーダーシップ経験
・普通自動車第一種免許
・基本情報技術者
・Word、Excel、PowerPointを用いた資料作成、データ分析経験
<変化対応力>
近年のフロントエンド技術は進化が早く、常に最新の技術をキャッチアップし、業務に活かしていくことが求められます。私は、変化の激しいこの分野において、常にアンテナを張り、最新の情報収集を怠らないよう心掛けています。具体的には、技術ブログの購読、オンラインコミュニティへの参加、勉強会への参加などを通して、最新の技術動向を把握し、自身のスキルアップに繋げています。また、得られた知見をチーム内で共有することで、チーム全体の技術力向上にも貢献しています。
これまでの業務では、新しい技術を積極的に導入することで、開発効率の向上やユーザー体験の向上に貢献してきました。例えば、◎◎株式会社では、Reactを用いたSPA開発を推進し、従来の開発手法に比べて開発期間を短縮することに成功しました。また、パフォーマンスチューニングにも積極的に取り組み、ウェブサイトの表示速度を大幅に改善することで、ユーザーの離脱率低下に貢献しました。
変化を恐れず、常に新しいことに挑戦し続けることで、お客様に最高の価値を提供できるよう、今後も技術力向上に励んでいきたいと考えております。変化のスピードが速い現代において、現状維持は後退を意味します。常に前向きに変化に対応し、自身の成長と会社の発展に貢献していく所存です。
SEの職務経歴書テンプレートのダウンロード
【編年体式】SEの職務経歴書テンプレートのダウンロード
職務経歴が過去から始まって時系列になっている、編年体の職務経歴書をここからダウンロードできます。主に、経歴のまだ浅い若年層の方に適しているバージョンです。
履歴書もあわせて作成したい方は、履歴書作成ツール【ミライトーチ】で簡単作成!
「職務経歴書と合わせて履歴書も作成したい」「転職に必要な履歴書をまだ用意できていない」という方は、履歴書作成ツール「ミライトーチ」がおすすめです。
フォーマットに沿って情報を入力するだけで、パソコンやスマホから誰でも簡単に作成できます。