【転職成功者4名の実例付き】整備士(自動車整備士、航空整備士、建設機械整備士、船舶整備士)の職務経歴書の書き方
ここでは、整備士(自動車整備士、航空整備士、建設機械整備士、船舶整備士)から転職する場合の職務経歴書の書き方を見本を用いながら紹介します。
また、整備士(自動車整備士、航空整備士、建設機械整備士、船舶整備士)での経験や実績がより伝わるポイント、書き方について解説。さらに、自動車整備士、航空整備士、建設機械整備士、船舶整備士等の種類別で紹介していきます。
ミライトーチResumeでは履歴書・職務経歴書をスマホやパソコンで無料で作成できます。
書類の書き方やマナーで迷うことなく画面に沿って内容を埋めていくだけで簡単に書類が完成します。
目次
整備士(自動車整備士、航空整備士、建設機械整備士、船舶整備士等)の職務経歴書の構成
整備士(自動車整備士、航空整備士、建設機械整備士、船舶整備士等)の職務経歴書は、基本的に以下7点から構成されます。職務経歴書を作成する際は、以下の構成を参考にしながら作成しましょう。

①タイトル・日付・名前
「職務経歴書」のタイトルは中央に配置し、日付と氏名は右揃えで記載してください。
日付は提出日(郵送の場合は投函日)を記入し、その後に「現在」と付け加えます。
②職務要約
職歴を3~4行程で簡潔に記載してください。
どのような会社に何年勤めているのか、メインで担当した業務や経験、それらを通じて得た学びを記載すれば問題ありません。
③職務経歴
職務経歴では以下の内容を記入するとわかりやすいでしょう。
- 勤務した会社の正式名称
- 株式会社なども省略せずに正式名称で記載します。
- 在籍した期間
- 現在も勤めている場合は、”20xx年xx月 ~ 現在”と記載します。
- 勤め先の事業内容及び会社情報
- 自身の勤め先について簡潔にわかりやすく記載しましょう。
- 主な業務内容・メンバー数・役職(あれば)
- 自身の担当していた業務内容について具体的に記載します。業務内容別に箇条書きで記載することで、あなた自身の経験やスキルがより伝わりやすくなるでしょう。
- 業務内容は何をしていたのかが誰が見てもわかるくらい明確に記載すると良いでしょう。
- また、役職やマネジメント経験がある場合はその経験も記載することでアピールにつながります。
上記の内容をより簡潔にまとめられるとよいでしょう。
また、複数の会社に務めていた場合には時系列ごとに勤務先であった会社毎に記載してください。
④活かせる経験

「活かせる経験」には、③の職務経歴でも触れた、担当業務を通じて培った自身の経験をベースに知識や技術を箇条書きでまとめましょう。
これまでに習得した知識・技術・経験を、貴社で活かせます、というアピールにつながります。簡潔に記載しつつも、あなたが培ってきたスキルが応募先企業に伝わるように抜け漏れなく記載するようにしましょう。
⑤PCスキル
④同様にアピールにつながるためより詳細に記載しましょう。一般的なオフィスソフトの利用経験に関しても全て記載しましょう。書く内容については応募先企業で求められるレベルに合わせ、必要な情報を記載するのがおすすめです。記載例のような内容で問題ないのでこちらもきちんと記載するようにしましょう。
⑥保有資格
過去に取得した資格を、取得した順番が古いものから記載します。整備士の場合、専門分野によって取得している資格が異なります。専門性や信頼度をアピールできる項目なので抜け漏れなく記載しましょう。
⑦自己PR
最後に自己PRです。①〜⑥までに記載した、職務経歴やスキル、経験と関連付けて記載するといいでしょう。
自身が今までの業務を通じて得られた強みや長所を中心に、貴社でも意欲的に働く意思を持っていることをアピールしましょう。
整備士(自動車整備士、航空整備士、建設機械整備士、船舶整備士)の職務経歴書の書き方のポイント
【書き方のポイント】
|
整備士(自動車整備士、航空整備士、建設機械整備士、船舶整備士等)の職務経歴書では、単なる整備作業の羅列ではなく、どの分野に強みがあるのかを明確にすることが重要です。また、整備技術だけでなく、安全性や品質向上への意識、業務の効率化に貢献した経験を記載すると、よりアピールできます。最後に、チームでの協力や後輩育成の経験を加えると、組織の中での役割が伝わりやすくなります。
さらに、整備士(自動車整備士、航空整備士、建設機械整備士、船舶整備士)に関連する取得資格も正確に明記することでより信頼感が増します。
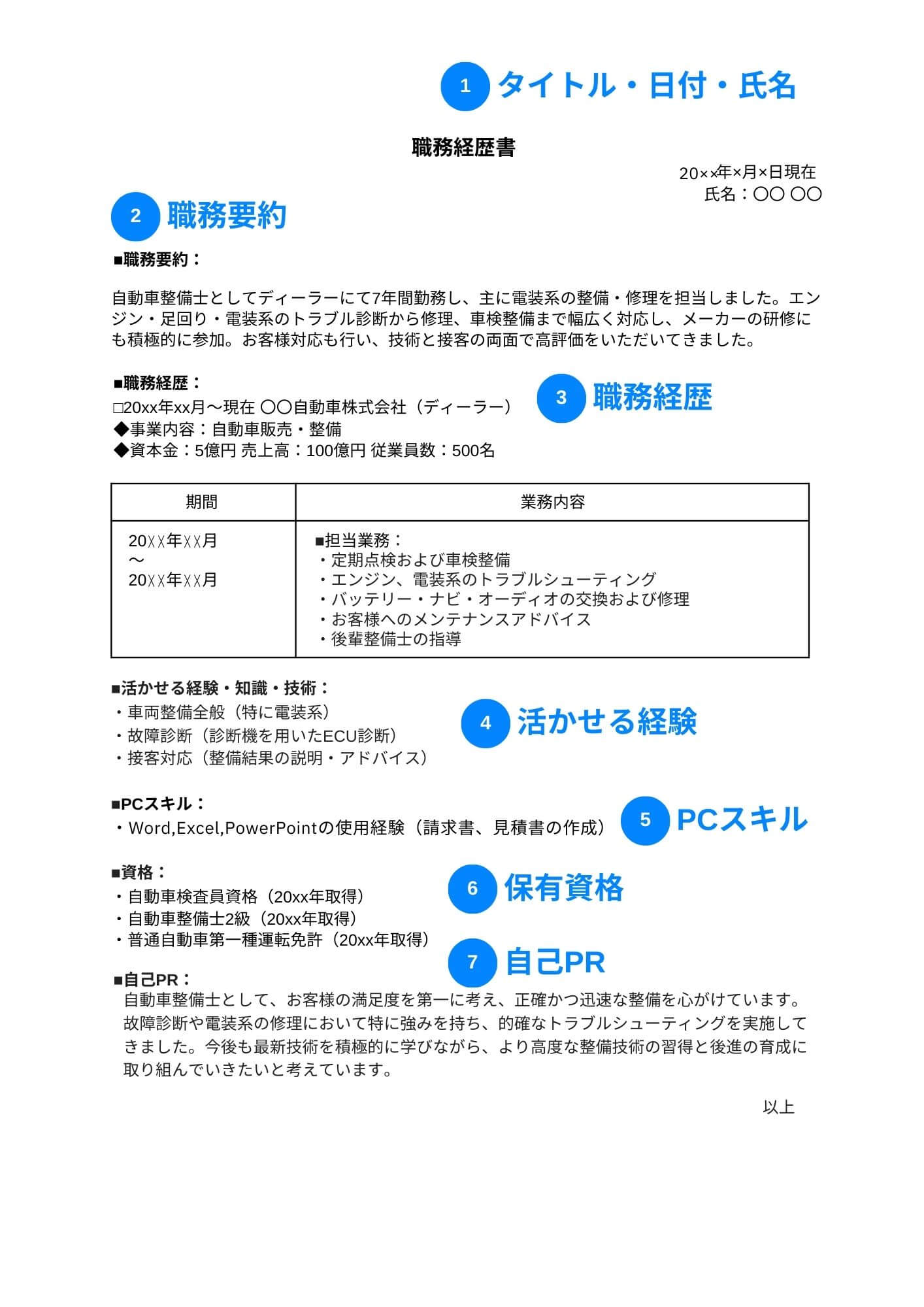
【見本1】整備士(自動車整備士、航空整備士、建設機械整備士、船舶整備士)の職務経歴書の見本
【見本1の職務経歴書へコメント】電装系の整備を強みとして明確に打ち出しているのが良い点です!診断機を用いた故障診断やトラブル対応の経験をしっかり盛り込んでいるので、即戦力としてのアピールにつながります。 |
【見本1】整備士(自動車整備士)経験者の職務経歴書の例
自動車整備士としてディーラーにて7年間勤務し、主に電装系の整備・修理を担当しました。エンジン・足回り・電装系のトラブル診断から修理、車検整備まで幅広く対応し、メーカーの研修にも積極的に参加。お客様対応も行い、技術と接客の両面で高評価をいただいてきました。
| □20xx年xx月~現在〇〇自動車株式会社(ディーラー) ◆事業内容:自動車販売・整備 ◆資本金:5億円 売上高:100億円 従業員数:500名 |
|
|---|---|
| 20xx年xx月~20xx年xx月 | |
| ■担当業務: ・定期点検および車検整備 ・エンジン、電装系のトラブルシューティング ・バッテリー・ナビ・オーディオの交換および修理 ・お客様へのメンテナンスアドバイス ・後輩整備士の指導 |
|
・車両整備全般(特に電装系)
・故障診断(診断機を用いたECU診断)
・接客対応(整備結果の説明・アドバイス)
・Word,Excel,PowerPointの使用経験(請求書、見積書の作成)
・自動車検査員資格(20xx年取得)
・自動車整備士2級(20xx年取得)
・普通自動車第一種運転免許(20xx年取得)
お客様の満足度を第一に考え、正確かつ迅速な整備を心がけています。故障診断や電装系の修理において特に強みを持ち、的確なトラブルシューティングを実施してきました。今後も最新技術を積極的に学びながら、より高度な整備技術の習得と後進の育成に取り組んでいきたいと考えています。
【見本2】航空整備士の職務経歴書の見本
【見本2の職務経歴書へコメント】整備計画の立案や品質管理の経験を含めているのがポイント高いです!航空業界は安全基準が厳しい分、こうした管理業務の経験があると大きな強みになります。 |
【見本2】航空整備士経験者の職務経歴書の例
航空会社の整備部門にて8年間勤務し、主に機体およびエンジンの点検・整備に従事。定期整備やトラブル対応のほか、整備計画の立案や品質管理業務も担当しました。安全基準を厳守し、迅速かつ正確な整備を心がけています。
| 20xx年xx月~20xx年xx月〇〇航空株式会社 | |
|---|---|
| 20xx年xx月~20xx年xx月 | |
| ◆事業内容:航空輸送業 ◆資本金:500億円 売上高:5000億円 従業員数:1万人 ■担当業務: ・定期点検および臨時整備 ・エンジン、機体のトラブルシューティング ・部品交換および耐空証明の管理 ・整備計画の立案と実施 ・後輩指導およびマニュアル改訂 |
|
・航空機の機体およびエンジン整備
・整備計画・品質管理
・安全基準に基づく業務遂行
・航空整備士(20xx年取得)
・航空無線通信士(20xx年取得)
・普通自動車第一種運転免許(20xx年取得)
私は、安全運航を支える整備士としての誇りを持ち、常に高い品質の整備を行うことを心がけています。今での整備士の経験を通じて、常に高い水準で仕事を遂行できる自負があります。今後もスキルアップを図り、より責任ある業務に携わっていきたいと考えています。
【見本3】建設機械整備士の職務経歴書の見本
【見本3の職務経歴書へコメント】油圧系やエンジン整備の専門性がしっかり打ち出されているのがとても良いです。建設機械は一般的な自動車とは違い、過酷な現場でのメンテナンスが求められるので、「現場での出張修理経験」が記載されているのは大きなアピールポイントになります。 |
【見本3】建設機械整備士経験者の職務経歴書の例
建設機械メーカーにて6年間勤務し、大型重機の整備・修理に従事。特に油圧系のメンテナンスやエンジン整備を得意とし、現場対応も経験しました。機械の性能維持と長寿命化に貢献しています。
| 20xx年xx月~現在〇〇建機株式会社 | |
|---|---|
| 20xx年xx月~20xx年xx月 | |
| ◆事業内容:建設機械の製造・販売・メンテナンス ◆資本金:100億円 売上高:2000億円 従業員数:3000名 ■担当業務: ・油圧ショベル、クレーン等の定期点検 ・エンジン・油圧系の故障診断および修理 ・現場での出張修理対応 ・メンテナンスマニュアルの改訂 ・部品管理および発注 |
|
・建設機械の整備・修理
・油圧系のメンテナンス
・現場での迅速なトラブル対応
・建設機械整備技能士(20xx年取得)
・フォークリフト運転免許(20xx年取得)
・普通自動車第一種運転免許(20xx年取得)
現場の状況に応じた柔軟な対応を得意とし、的確な整備で機械の稼働率向上に貢献してきました。
6年間現場で働き続けておりますので、体力にも自信があり、職務に対して常に全力で取り組む姿勢は自身の強みだと思っています。今後も最新の技術を習得し、安全で高品質な整備を提供したいと考えています。
【見本4】船舶整備士の職務経歴書の見本
【見本4の職務経歴書へコメント】船舶整備は「エンジンのオーバーホール」や「船体のメンテナンス」が重要になりますが、その点をしっかり押さえているのが良いですね!特に、大型船舶の整備は細かい技術力だけでなく、長期的な安全性を確保する役割が求められるため、「定期ドックでの安全点検」の経験を記載しているのは大きな強みになります。また、溶接・塗装といった専門的な技術も盛り込まれており、対応できる業務の幅広さが伝わります。総合的に見て、船舶の安全運航に貢献してきたことがよく分かる内容ですね! |
【見本4】船舶整備士経験者の職務経歴書の例
造船会社の整備部門にて10年間勤務し、大型船舶のエンジン・船体整備を担当。ドックでの定期点検や緊急修理を行い、安全航行を支えてきました。エンジンのオーバーホールにも精通しています。
| 20xx年xx月~現在〇〇造船株式会社 | |
|---|---|
| 20xx年xx月~20xx年xx月 | |
| ◆事業内容:船舶製造・整備 ◆資本金:200億円 売上高:3000億円 従業員数:5000名 ■担当業務: ・大型船舶のエンジン整備・オーバーホール ・船体の溶接・塗装補修 ・プロペラおよび舵の点検・修理 ・定期ドックでの安全点検 ・整備記録の作成 |
|
・船舶エンジンのオーバーホール
・船体メンテナンス
・溶接・塗装技術
・海技士(機関)(20xx年取得)
・船舶機関整備士(20xx年取得)
・危険物取扱者(20xx年取得)
・普通自動車第一種運転免許(20xx年取得)
10年間、船舶整備士として、エンジンや船体の整備に加え、緊急対応や定期点検を通じて、迅速かつ正確な問題解決能力を培いました。細かい作業における高い注意力と、チームワークを重視した協力姿勢で業務を進めてきました。
これらの経験から、自身の強みは、業務管理能力や共感力、課題解決力だと思っています。この強みを今後も活かしていきたいと思っています。
整備士(自動車整備士、航空整備士、建設機械整備士、船舶整備士等)の職務経歴書テンプレートのダウンロード
【編年体式】整備士の職務経歴書テンプレートのダウンロード
職務経歴が過去から始まって時系列になっている、編年体の職務経歴書をここからダウンロードできます。主に、経歴のまだ浅い若年層の方に適しているバージョンです。
履歴書もあわせて作成したい方は、履歴書作成ツール【ミライトーチ】で簡単作成!
「職務経歴書と合わせて履歴書も作成したい」「転職に必要な履歴書をまだ用意できていない」という方は、履歴書作成ツール「ミライトーチ」がおすすめです。
フォーマットに沿って情報を入力するだけで、パソコンやスマホから誰でも簡単に作成できます。