【転職成功者2名の実例付き】歯科衛生士の職務経歴書の書き方と見本&テンプレート
紹介する職務経歴書の見本は、すべて歯科衛生士からの転職に成功した方が実際に転職活動で使っていた職務経歴書です。比較しながら職務経歴書の書き方の参考にしてみてください。
ミライトーチResumeでは履歴書・職務経歴書をスマホやパソコンで無料で作成できます。
画面に沿って内容を埋めていくだけで、書類の書き方やマナーで迷うことなく簡単に書類が完成します。
目次
歯科衛生士の職務経歴書の書き方のポイント
書き方のポイント
- 実務として担当した業務をもれなく箇条書きで記載しましょう
- 自分の強みとなる専門分野やスキルを記載しましょう
- 経歴ごとにどれくらいの人が関わり、どれくらいの患者に対応していたのか数値を用いて記載しましょう
- 仕事に対する向き合い方やふだん意識していることを自己PRとして記載しましょう
- 学会発表やセミナー経験は実績として積極的に記載しましょう
歯科衛生士の職務経歴書の基本構成
歯科衛生士の職務経歴書は、基本的に以下5点から構成されます。職務経歴書を作成する際は、以下の構成を参考にしながら作成しましょう。

【実例1】医療福祉業(歯科衛生士)から医療福祉業(歯科衛生士)へ転職した方の職務経歴書
事例1の職務経歴書のポイント
長期間歯科衛生士として業務に携わって、前向きに取り組んでいる様子が推察できます。
自己PRに記載している「新しい視点に立って仕事をしたい」という内容、つまり今後のキャリア観について、もし経験を積みたいことや身につけたいことが具体的にあれば、別途項目を立てて記載するとより魅力が伝わりやすくなりそうです。
また経歴ごとに関わった人数や担当した患者数などが具体的に書かれており、環境がイメージしやすいですが、現状だと文章で職務内容が記載されているため、少し何を担当していたのかが把握しづらくなっています。できれば箇条書きで何を担当していたのか記載するとよいでしょう。また歯科衛生士として保有している資格が少くとも1つ以上あると思いますので、省かず記載をするようにしましょう。
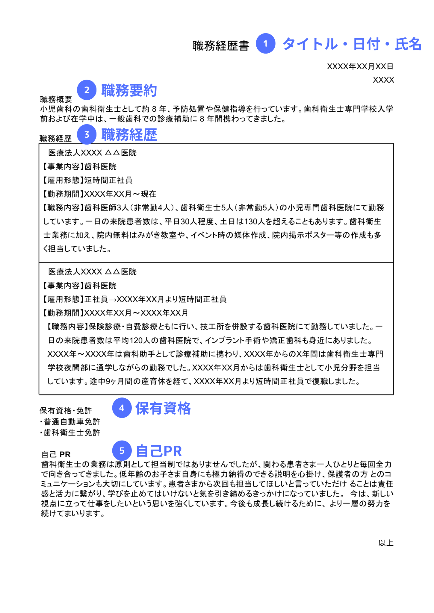
【項目別】実例1の職務経歴書の詳細
職務概要
職務経歴
医療法人XXXX △△△医院
【事業内容】歯科医院
【雇用形態】短時間正社員
【勤務期間】令和X年X月〜現在
【職務内容】歯科医師3人(非常勤4人)、歯科衛生士5人(非常勤5人)の小児専門歯科医院にて勤務しています。一日の来院患者数は、平日30人程度、土日は130人を超えることもあります。歯科衛生士業務に加え、院内無料はみがき教室や、イベント時の媒体作成、院内掲示ポスター等の作成も多く担当していました。
医療法人XXXX △△△歯科医院
【事業内容】歯科医院
【雇用形態】正社員→平成XX年X月より短時間正社員
【勤務期間】平成XX年X月〜令和X年X月
【職務内容】保険診療・自費診療ともに行い、技工所を併設する歯科医院にて勤務していました。一日の来院患者数は平均 120 人の歯科医院で、インプラント手術や矯正歯科も身近にありました。平成X年〜平成X年は歯科助手として診療補助に携わり、平成X年からのX年間は歯科衛生士専門学校夜間部に通学しながらの勤務でした。平成X年X月からは歯科衛生士として小児分野を担当しています。途中Xヶ月間の産育休を経て、平成X年X月より短時間正社員で復職しました。
自己PR
【実例2】医療福祉業(歯科衛生士)から医療福祉業(歯科衛生士)へ転職した方の職務経歴書
実例2の職務経歴書のポイント
経歴ごとに同じフォーマットで記載がされており、ていねいにまとめられている職務経歴書ですね。経歴ごとにどのような業務に携わっていたのかがわかりやすいです。
ただ現状の職務経歴書だと強みが伝わりづらい状態になってしまっているので、例えば実績に書かれている内容を「活かせる経験や知識」としてまとめたり、職務要約を冒頭に入れて、多様な経験から特にどこが専門であり、強みなのかを端的に伝えられるとよいですね。
また多くの職歴があるため、経歴ごとに何年在籍したのかを記載するとわかりやすいですし、採用担当者の方で在籍期間を計算する必要がなくなりとても親切です。
自己PRは自分が仕事に対してどう向き合ってきて何が得意なのかを伝える部分です。学んだことではなく、どう考え、何を意識して仕事をしているのか、何をするのが得意なのかを具体的なエピソードを用いて記載するようにしましょう。
【項目別】実例2の職務経歴書の詳細
勤務先・事業内容・実績
XXXX年X月〜XXXX年X月 △△クリニック
♢事業内容:歯科診療所
【主な業務】
- 歯科診療の補助
- 口腔ケアおよび歯科予防処置
- 訪問診療
- 受付業務
【実績】
経験豊富な先輩方に恵まれ、社会人としての言葉遣いや振る舞い方など基本的なことを学び、今の自分に活かされていると実感しています。
XXXX年X月〜XXXX年X月 △△歯科
♢事業内容:歯科診療所
【主な業務】
- 歯科診療の補助
- 口腔ケアおよび歯科予防処置
【実績】
歯科衛生士になり初めてインプラント治療に携わることができました。自費診療による患者さんへの説明や、メンテナンスの重要性を学ぶことができました。
XXXX年X月〜XXXX年X月 △△歯科
♢事業内容:歯科診療所
【主な業務】
- 歯科診療の補助
- 口腔ケアおよび歯科予防処置
- インプラントやホワイトニングなど自費診療の補助・施術
【実績】
歯のホワイトニングや歯肉の色素沈着除去など審美歯科に携わることで、患者さんとのコミュニケーション能力や引き出し方を身につけることができました。
XXXX年X月〜XXXX年X月 △△△
♢事業内容:介護老人福祉施設
【主な業務】
- 入所者の口腔ケア
- 歯科医師による治療の補助
【実績】
診療所と掛け持ちして老人施設での仕事を経験しました。心身の状態により、口腔内の状況がかなり違ってくることや、こちらの対応も変えていかなければならないことを実感しました。内服している薬や病気に関しても勉強することができました。
XXXX年X月〜XXXX年X月 △△病院
♢事業内容:歯科口腔外科
【主な業務】
- 外科手術の補助
- 手術前患者の口腔ケア
- 外来患者の口腔ケア
【実績】
初めての総合病院での勤務はとても勉強になりました。清潔不潔の概念も一般診療所とは違い徹底して学ぶことができました。教科書で学ぶだけではわからない外科手術を目の当たりにし、口腔疾患の幅広さや難易度に応じた治療についても身につけられました。
XXXX年X月〜XXXX年X月 △△医院
♢事業内容:歯科診療所
【主な業務】
- 歯科診療の補助
- 口腔ケアおよび歯科予防処置
【実績】
口腔外科や老人施設を経験した後、再び診療所で働くことはとても新鮮な気持ちでした。地域密着型で、ご近所の方に愛される雰囲気づくりを意識しながら、リラックスして治療が受けられるように日々努力しています。患者さんの思いに耳を傾けながら、個人に合った治療を選択していくことを教えていただいています。
保有資格・免許
歯科衛生士免許
自己PR
歯科衛生士の職務経歴書のテンプレートをダウンロード
【編年体式】職務経歴書テンプレート
職務経歴が過去から時系列になっている、編年体の職務経歴書をここからダウンロードできます。主に、経歴のまだ浅い若年層の方に適しているバージョンです。
【逆編年体式】職務経歴書テンプレート
職務経歴が直近から時系列になっている、逆編年体の職務経歴書をここからダウンロードできます。主に、直近の経験を活かして転職したい方やベテラン層の方に適しているバージョンです。
スマホで職務経歴書を作るなら【職務経歴書Web作成ツール】が便利

パソコンやスマホで職務経歴書を作る場合は、簡単に職務経歴書が作成できる職務経歴書Web作成ツールがおすすめ。
株式会社キュービックが開発したミライトーチは、情報を入力していくだけで、履歴書だけではなく職務経歴書も作成することができます。
煩わしい職歴の表作成なども自動で行なってくれるため、とても簡単に職務経歴書の作成ができますよ。
また完成した職務経歴書はPDFでダウンロードもできるため、メールでの添付はもちろん、コンビニ等で印刷するのも便利です。