【転職成功者3名の実例付き】飲食店員の職務経歴書の書き方と見本&テンプレート
ここでは、飲食店スタッフから転職する場合の職務経歴書の書き方を職務経歴書の実例を用いながら紹介します。
紹介する職務経歴書は、全て飲食店スタッフからの転職に成功した方が実際に転職活動で使っていた職務経歴書ですので、比較しながら自分に合った職務経歴書の書き方を見つけて参考にしてみてください。
ミライトーチResumeでは履歴書・職務経歴書をスマホやパソコンで無料で作成できます。
画面に沿って内容を埋めていくだけで、書類の書き方やマナーで迷うことなく簡単に書類が完成します。
目次
飲食店の職務経歴書の書き方のポイント
【書き方のポイント】
- 他業界の人でも想像しやすいよう、店舗数や従業員数、客単価などの「店舗情報」とポジションや担当業務などの「業務内容」を具体的に記載しましょう。
- 売り上げ実績や目標達成率、顧客満足度上昇など、実績を数値を用いてわかりやすく記載しましょう。
- 接客での工夫や目標達成のための改善など、主体的に取り組んだ経験があれば自己PRにて記載しましょう。それ以外にもマネジメント経験など、販売業務以外でも取り組んだ経験があれば自己PRにて示ししましょう。
- 主体性、積極性、向学心、探究心、行動力などをアピールできるため、飲食関連の有無を問わず、自身のスキルを示すための保有資格や経験があれば記載しましょう。
(例:PCスキル、TOEIC、栄養士免許、管理栄養士免許、調理師免許、ソムリエ 等)
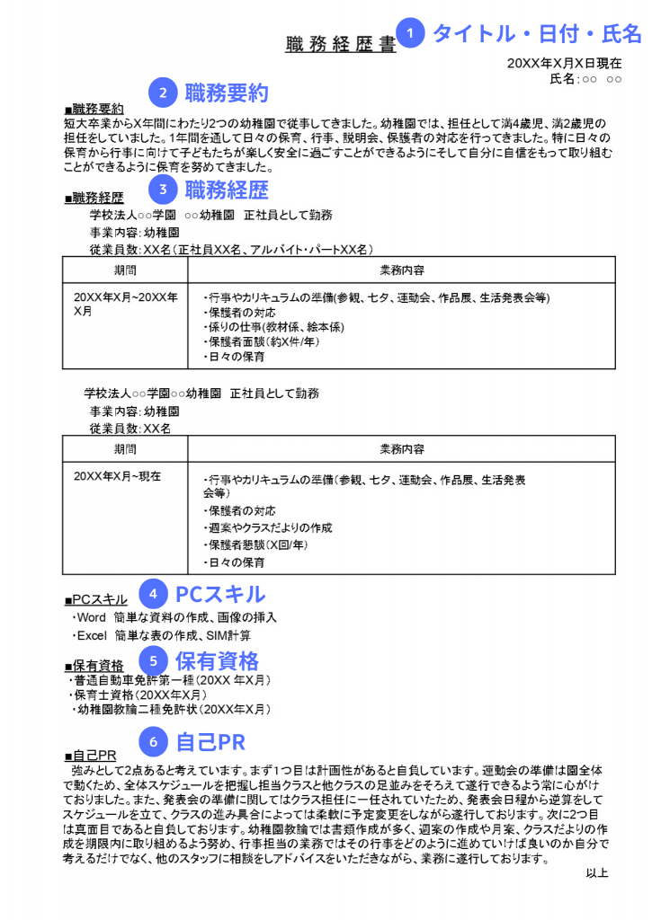
飲食店スタッフの職務経歴書の基本構成
飲食店スタッフの職務経歴書は、基本的に以下6点から構成されます。職務経歴書を作成する際は、以下の構成を参考にしながら作成しましょう。

【見本1】飲食店(ホールスタッフ)から事務・販売職に転職した人の職務経歴書の実例
見本1の職務経歴書へのアドバイス
全体的に端的でまとまりのある、読みやすい職務経歴書です。特に見本1の方は事務職希望ということもあり、事務職で活かせるこれまでの経験や今後の意気込みを自己PRにて書いています。これにより、異業界・異業種の転職でも採用担当者が採用後の働き方を想像できてよいです。また、事務職に必要なPCスキルを具体的に書いており、PCスキルのレベル感が理解しやすい点もよい書き方です。
惜しい点としては、主な取り組みの内容です。この部分の内容を具体的な実績や成果とともに示せたら、なおよい職務経歴書になるでしょう。例えば、「冬季宿泊向上の為学生向けプラン作成集客に成功」だけでなく、予算に対してXX%達成などの数値を含めたり、「一週間ずつの宿泊人数表・料理提供人数表作成」だけでなく、自分からアクションしたことかどうかや、作成したことによる成果や変化、周囲からの反応などを併せて示したりなど、具体的な実績やエピソード、成果を踏まえて取り組み内容を記載できると、より説得力のある内容になってよいでしょう。
※「飲食店スタッフの職務経歴書の書き方のポイント」を確認したい方はこちら
男性/20代後半/飲食業/ホールスタッフから卸売・小売業/事務・販売職/アルバイトに転職
職務要約宿泊業および小売業において接客業に従事してまいりました。接客業務と並行して、備品の在庫管理や発注業務、売り上げ管理、パートとアルバイトの作業割当作成、従業員の勤怠管理なども担当。業務を通じて、コミュニケーション力と対応力・パソコンスキルを身につけました。 職務経歴20XX年X月~20XX年X月(X年Xヶ月) 有限会社○○ ○○の宿 正社員として勤務 1カ月間の研修を経て日光星の宿に配属。フロント、予約業務を行う。 【主な業務】
20XX年X月~20XX年X月(X年Xヶ月) 株式会社○○ ○○店 アルバイトとして勤務 【主な業務】
20XX年X月~現在(X年Xヶ月) 株式会社○○ ○○店 アルバイトとして勤務 【主な業務】 PCスキルWord:ひな形を使わずに議事録、礼状、報告書を作成可能なレベル 資格普通自動車第一種免許 20XX年X月取得 自己PR前職までに経験した業務内容は、主に接客と電話対応またデータ入力・勤怠管理です。事務業務に携わる中で、事務職に興味を持ち事務職への転職を志望しました。前職までで培ったことは、コミュニケーション能力と臨機応変に対応する対応力です。幅広い年齢のお客様が来店、またお問い合わせがあるため身につけることができました。 |
【見本2】飲食店(キッチン)から事務職(サービス業)に転職した人の職務経歴書の実例
見本2の職務経歴書へのアドバイス
見本2の方の職務経歴書の内容は、全体的に簡素な印象を受けます。例えば、各職種ごとの業務内容や実績、業務改善の具体的な経験を記載したり、PCスキルを示す資格がなくても具体的に作業可能なPC作業を書いたりなど、自分の業務内容や強みを詳細に伝えましょう。詳細に書くことで、他業界の採用担当者にとっても見本2の方の働き方や強みを理解しやすくなり、さらによい職務経歴書になるでしょう。
また、見本2の方は比較的取得が難しい日商簿記2級の資格をせっかく持っているため、資格欄のみに記載してただの資格だと認識されてしまうことはもったいないです。「なぜ取得しようとしたのか」「経理へのキャリアを志望する理由」「取得するにあたって努力したこと」「資格取得を通じて学んだこと」などを自己PR欄で記載して、事務職転職に向けてのアピールにつなげられるとよいですね。経歴からは想定できない資格のため、応募先企業にとっては良い意味で意外性があってインパクトを受けるかもしれません。さらに、簿記2級と自己PRにある「課題発見力」や「業務改善力」とつなげることができれば、より説得力を持たせることができるとよいでしょう。
※「飲食店スタッフの職務経歴書の書き方のポイント」を確認したい方はこちら
男性/30代前半/飲食業/キッチンスタッフからサービス業/事務職/派遣社員に転職
職務要約ホテルフロント業務、キッチンで調理業務 活かせるスキル・経験日商簿記検定2級 職務経歴20XX年X月~現在 株式会社○○
20XX年X月~20XX年X月 株式会社○○ 自己PR課題発見力を活かして業務改善を行ってきました。勤務時に仕事の方針が変更になることがある場合には、その都度メンバーや上司に相談の上、迅速に業務マニュアルの改善をし業務効率化に貢献しました。 |
【見本3】飲食店(店長)から営業職に転職した人の職務経歴書の実例
見本3の職務経歴書へのアドバイス
見本3の方は、主体性、数字意識、マネジメント経験などが伝わる、全体的にまとまった職務経歴書ですね。特に、自己PRであげられている3点それぞれが自身の業務経験を踏まえて書かれているため、どういう意識を持って働いていたのか、どう考えてどんな改善をしたのかなど、見本3の方の行動力や創意工夫を応募先企業に伝えることができます。それゆえ、採用担当者が見本3の方の人物像や採用後の働き方を想像しやすくなります。
改善点としては、具体的な数値や社内と相対比較できる数値を用いて実績を示せるとさらによいでしょう。例えば、職務要約にて挙げられている「全国トップレベル」という実績は、全国X店舗中上位X%、利益率X%→X%へと約X%の改善などの具体的な数値を用いることでより説得力のある内容になります。また、他業界の人にとっても実績がどの程度ですごいことなのかが明確に理解できるため、文言だけでなく数値も用いて表せるとよいでしょう。
自己PR欄の「数字を分析して課題を見つけ解決に導きます」という自身の強みも、簡易にでも良いので、具体的にどういった数字を見て、売上・利益の改善策はどういった施策をどのくらいの数・期間取り組んだのかということを踏まえて書くと、見本3の方の取り組み方や成果までのプロセスをより理解することができてよいでしょう。
※「飲食店スタッフの職務経歴書の書き方のポイント」を確認したい方はこちら
男性/20代後半/飲食業/販売・接客職から医療・福祉業/営業職/正社員に転職
職務要約大学卒業後、入社して店長候補として営業部に配属されて店舗で勤務。1人で店舗を運営するための発注やシフト管理など社員の業務を習得していきました。その後副店長に昇進して、店長不在時には店舗の責任者として、売上管理やお客様対応などを行ってきました。その実績が評価されて、店長に昇進した後は、店舗の責任者としてヒト・モノ・カネ・情報の管理を行いました。スタッフの採用・教育、無理無駄のないシフト作成により、お客様満足度の向上や人件費の無駄の削減と、得意な計算・数字分析によって食材廃棄や過少過剰在庫を減らして食材原価の改善を行い、売上を伸ばして赴任当初は利益赤字だった店舗を全国トップレベルの利益予算達成率を生み出せる店舗に成長させました。 職務経歴20XX年X月~現在まで 正社員 20XX年X月~20XX年X月 営業部 一般社員
20XX年X月~20XX年X月 営業部 副店長
20XX年X月~20XX年X月 営業部 店長 資格及び自己啓発・日本商工会議所簿記検定2級 自己PR・周りの声を聞きながら、全体最適につなげます |
飲食店スタッフの職務経歴書のテンプレートをダウンロード
【編年体式】飲食店スタッフの職務経歴書テンプレートのダウンロード
職務経歴が過去から始まって時系列になっている、編年体の職務経歴書をここからダウンロードできます。主に、経歴のまだ浅い若年層の方に適しているバージョンです。
【逆編年体式】飲食店スタッフの職務経歴書テンプレートのダウンロード
職務経歴が現在から過去に向けて時系列になっている、逆編年体の職務経歴書をここからダウンロードできます。主に、直近の経験を活かして転職したい方やベテラン層の方に適しているバージョンです。
スマホで職務経歴書を作るなら【職務経歴書Web作成ツール】が便利

パソコンやスマホで職務経歴書を作る場合は、簡単に職務経歴書が作成できる職務経歴書Web作成ツールがおすすめ。
株式会社キュービックが開発したミライトーチは、情報を入力していくだけで、履歴書だけではなく職務経歴書も作成することができます。
煩わしい職歴の表作成なども自動で行なってくれるため、とても簡単に職務経歴書の作成ができますよ。
また完成した職務経歴書はPDFでダウンロードもできるため、メールでの添付はもちろん、コンビニ等で印刷するのも便利です。