【転職成功者4名の実例付き】医療事務職の職務経歴書の書き方と見本&テンプレート
ここでは、医療事務職から転職する場合の職務経歴書の書き方を職務経歴書の見本を用いながら紹介します。
紹介する職務経歴書の見本は、全て医療事務職からの転職に成功した方が実際に転職活動で使っていた職務経歴書ですので、比較しながら自分に合った職務経歴書の書き方を見つけて参考にしてみてください。
ミライトーチResumeでは履歴書・職務経歴書をスマホやパソコンで無料で作成できます。
画面に沿って内容を埋めていくだけで、書類の書き方やマナーで迷うことなく簡単に書類が完成します。
目次
医療事務職の職務経歴書の書き方のポイント
【書き方のポイント】
・他業界の人でもあなたの担当可能範囲を想像しやすいように、配属先の情報(診療科目、従業員数、病床数、外来・入院)や業務内容は詳細に記載しましょう。
・PCスキルは、どの程度の操作が可能かを詳しく書きましょう。
・事務処理能力やコミュニケーション能力などの自身のスキルを示す書き方をしましょう。
・事務職で活かせる資格や医療系の資格があれば、すべて記載しましょう。
医療事務職の職務経歴書では、配属先の情報(診療科目、従業員数、病床数、外来・入院)と業務内容を詳細に記載しましょう。業務内容を書く際には、例えばレセプト作成を1日何件処理したか、カルテ管理を一日何件対応したかなど、数値を用いて実績を示す書き方をしましょう。そうすることで、あなたの事務処理能力の高さをアピールし、他業界の採用担当者にも即戦力になりそうという印象を伝えることができます。
医療事務職の業務では、1日にたくさんの患者データをパソコンにて管理したり、レセプトやカルテなどの書類作成を大量に行ったりするため、高いPCスキルを身につけられる機会が多いです。職務経歴書では、そのPCスキルはどれくらいのものなのかを具体的に明記しましょう。例えば、「Word:表、資料作成が可能なレベル」「Excel:IF関数、VLOOKUP関数の使用が可能なレベル」など、ツールごとに具体的にどれくらいまで操作できるのかを書くことで、あなたのPCスキルがどれくらいかが伝わりやすくなります。
もちろん「PCスキルに自信がないから書きたくない……」という場合もあると思います。ですが、職務経歴書上に記載しないとPCスキルが全くないと採用担当者に理解されてしまうため、たとえ自信がなくとも、自分が使えるPCスキルは詳細に記載した方がよいでしょう。大手人材紹介企業のリクルートからは、PCスキルチェックシートが出されています。ぜひこちらを参考にしながら、自分のPCスキルを確認し、職務経歴書に記載してみてください。

資格欄では、簿記などの事務職業務で活かせる資格や診療報酬請求事務能力認定試験、医療事務管理士、医療事務技能審査試験(メディカルクラーク)といった医療系の資格がある場合は、自身のスキルのアピールにつながるため漏れなく記載しましょう。
医療事務職の職務経歴書の構成
医療事務職の職務経歴書は、基本的に以下6点から構成されます。職務経歴書を作成する際は、以下の構成を参考にしながら作成しましょう。

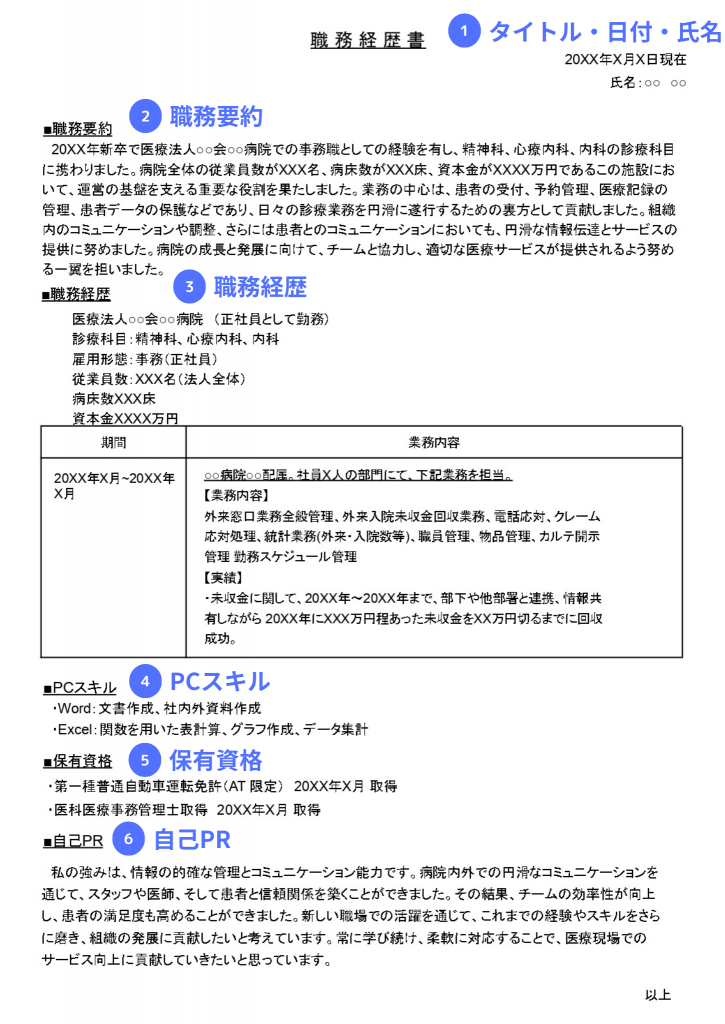
【見本1】医療事務から医療事務へ転職した人の職務経歴書の実例
【見本1の職務経歴書へコメント】
基本的には、医療機関の規模や担当業務、業務実績も数値込で記載されており、見やすい内容です。自己PRでは、自身の経験を踏まえて強みを書いていることで、見本1の方はどんなスキルを持つのかがとても伝わってよいですね。課長代理/課長としての部下マネジメントに関する内容を業務内容や実績にて具体的に記載できるとさらに良い内容になるでしょう。
※医療事務職の書き方を確認したい場合はこちら
【見本1】男性/医療事務(正社員)から医療事務(正社員)へ転職
職務要約・医療法人○○会○○病院/20XX年X月~20XX年X月(在籍期間:XX年) ・雇用形態:事務(正社員) ・病床数XXX床 ・資本金XXXX万円 職務経歴20XX年X月~20XX年X月 ○○病院 第一事務課配属
20XX年X月~20XX年X月 ○○病院 第一事務課 課長代理に昇進(部下XX名)
20XX年X月~20XX年X月 ○○病院 第一事務課 課長に昇進(部下XX名) 〈業務内容〉
20XX年X月~現在 医療法人○○会 介護老人保健施設○○ 介護老人保健施設○○第二事務課 課長職として○○病院より異動(部下X名) 資格・スキル・第一種普通自動車運転免許(AT 限定) 自己 PR【コミュニケーション】 【転職理由・志望動機】 |
【見本2】医療事務から金融・保険業の専門職(コンサルや監査法人など)に転職した人の職務経歴書の実例
【見本2の職務経歴書へコメント】
自己PR欄にて「待ち時間平均20%短縮し患者満足度向上」という、自身の経験から「データの分析と処理、効率的なシステムの設計、チーム内での効果的なコミュニケーション」といったスキルにつなげた書き方をしていることがよいですね。ただ、スキル内容が簡素に書かれていることが惜しいです。「特にExcel、Word」と書いてもどれくらいそれらが使えるのかが伝わらないため、「Word:表、資料作成が可能なレベル」「Excel:IF関数、VLOOKUP関数の使用が可能なレベル」などそれぞれ具体的に書くと、採用担当者にあなたのPCスキルが伝わりやすくなります。英語スキルを示す時はTOEICの点数や留学経験、MySQL、PostgrSQLなどのどういったデータベース利用経験スキルがあるのかや、データ分析でSASやSPSS、Python、R言語を使えるなど、スキル内容の補足があればなお良いでしょう。
また、今回の方の業務内容を踏まえると、「医療事務」と説明するよりも「データ分析関連職」や「事務企画」のような職種名にして自身の職務経歴を伝えたほうが、応募先企業へ適切に自身の強みやスキルが伝わりやすいでしょう。自身の実績を示すうえで最適な職種を選択する工夫をできるとよいですね。
※医療事務職の書き方を確認したい場合はこちら
【見本2】男性 / 20代後半/医療事務(正社員)から金融・保険業の専門職(正社員)へ転職
>学歴20XX年3月 ○○大学経済学部 卒業 職務経歴東京○○病院 医療事務(20XX年X月 – 20XX年X月) スキル・言語:日本語(ネイティブ)、英語(ビジネスレベル) 職務に対するPR私は医療事務職としてのX年間で、様々な課題に直面し、それらを解決することで多くを学びました。特に、患者のデータ管理と保険請求処理の効率化に重点を置き、これにより病院の業務フローを大幅に改善しました。例えば、予約システムの見直しにより患者の待ち時間を平均20%短縮し、患者満足度の向上に寄与しました。また、保険請求の精度を向上させるための新たなプロセスを導入し、病院の収益に直接貢献する形で運用しました。この経験から、複雑なデータの分析と処理、効率的なシステムの設計、そしてチーム内での効果的なコミュニケーションといったスキルを身に付けました。金融業界のコンサルタントとしても、これらのスキルは極めて有用であると確信しています。データ駆動型の意思決定をサポートし、クライアント企業の業務プロセスを最適化することで、貴社のサービス提供をさらに高めることができると考えています。また、常に学び続ける姿勢を持っており、新しい知識や技術を迅速に取り入れ、適応する能力を持っています。医療業界での経験を基に、金融業界のさまざまな課題にも柔軟に対応し、革新的なソリューションを提供できる自信があります。 趣味・特技・データ分析 参考推薦者:東京○○病院 院⻑ ○○ ○○(連絡先: XX-XXXX-XXXX) |
【見本3】医療事務から情報通信業の企画・管理職へ転職した人の職務経歴書の実例
【見本3の職務経歴書へコメント】
診療科目や従業員数など配属先の情報が一部不足しているため、病院の規模感がわかりづらいです。それらの情報を書くことで、「この病院の規模感でこれだけの業務を担当していたのか」と見本3の方の業務をより理解しやすくなるため、配属先の情報は詳細に記載しましょう。また、実績数値や具体的な自己PR、主な担当業務、PCスキル等の書かれておらずわからない情報が多いです。そのため、経験量に対して見本3の方の強みや働き方が伝わらない書き方になっています。数値を用いて実績を説明しつつ、実績を踏まえて自身の強みやスキルを自己PRで記載したり、PCスキルを詳細に表したりして、自分はどんな強みを持ち、どんな働き方ができるのかを応募先企業に伝えましょう。ただ、業務内容はどんなカルテツールを使ったのか、どんな変更をしたのかなど詳細に書かれていて、業務の担当範囲はわかりやすいですね。保有資格もすべて明記していて、専門性の高さがうかがえます。
※医療事務職の書き方を確認したい場合はこちら
【見本3】40代後半/医療事務(正社員)から情報通信業の企画・管理職(正社員)へ転職
職務経歴令和X年XX月~現在 公益財団法人○○総合病院 正社員入社 ○○配属 〈職務内容〉 XXX床(一般XXX床、緩和ケア病棟XX床)(富士通電子カルテ使用)にて病歴登録、サマリー作成率計算、外科および泌尿器の NCD 登録、診療録の量的点検
平成XX年X月~令和X年X月 公益財団法人○○病院 正社員入社 診療情報管理室 配属 〈職務内容〉 ・XXX床(一般XXX床、地域包括XX床、回復期リハXX床)(SSI 電子カルテ使用)にてデータ提出の様式1作成・提出、病名コーディング、サマリー作成率計算、全国がん登録・提出、施設基準にかかわるデータ抽出、診療録監査、カルテ開示、ホームページに病院情報の公表作成、患者統計、日報・月報(エクセル マクロ/VBA を作成し自動化)、質管理委員会にて患者満足度調査、QI 業務参加、施設基準会議参加
平成XX年X月~平成XX年X月 医療法人社団○○病院 正社員入社 診療情報管理室 配属 〈職務内容〉 ・XXX床(一般XX床、地域包括XX床、療養XX床)(富士通電子カルテ使用)にてデータ提出の様式作成・提出、退院患者の大分類、サマリー作成率計算、全国がん登録、病床報告様式1作成、適切なコーディングに関する委員会運営、電子カルテ委員会参加
平成XX年X月~平成XX年X月 医療法人社団○○病院 正社員入社 外来医事、受付業務担当 平成XX年XX月 在宅部立ち上げ担当 平成XX年X月 診療情報管理業務兼任 〈職務内容〉 ・受付、電話対応、カルテ管理(紙カルテから富士通電子カルテに移行)、外来会計、入院会計、レセプト点検
平成XX年X月~平成XX年X月 ○○株式会社 派遣登録 ○○クリニック配属 〈職務内容〉 整形外科・耳鼻咽喉科・皮膚科・リハビリテーション科にて、受付、カルテ管理(紙カルテ)、電話対応、会計入力、レセプト点検~総括
平成XX年X月~平成XX年X月 株式会社○○ 派遣登録 ○○医院眼科・○○クリニック外来配属 〈職務内容〉 ・受付、カルテ管理(紙カルテから富士通電子カルテに移行)、電話対応、診察予約
平成XX年X月~平成XX年X月 ○○株式会社 契約社員入社 ○○店○○配属 〈職務内容〉 ・婦人服販売、金銭授受、電話対応、在庫品管理、売り上げ計算、新人教育(X名体制のうちX名担当) 取得資格・医科医療事務管理士取得(平成XX年X月) |
【見本4】医療事務から飲食業の接客・サービス職に転職した人の職務経歴書の実例
【見本4の職務経歴書へコメント】
職務要約がなく、見本4の方のキャリア概要をすぐに把握できないことは惜しいです。配属先の情報やPCスキル、実績、自己PRなどの記載がなく、この方がどういった経験スキルを持った、どのような人物なのかイメージしづらいです。これらの情報を記載することで他業界の人にも見本4の方の強みやスキル、働き方を理解してもらえるため、職務経歴書では情報を漏れなく示しましょう。また、もしこの方が接客・サービス職への転職を希望されていたのであれば、1社目、2社目の接客、店長、マネジャーの職務経験を冒頭に持ってくる(編年体式で書く)ことや、その経験やスキルを箇条書きで冒頭にまとめるなどをしたほうが、接客・サービス職に活かせる経験やスキルを応募先企業にアピールできるでしょう。応募先企業の業界や職種に合わせて、自身の経験やスキルの伝え方を工夫できるとよいですね。
※医療事務職の書き方を確認したい場合はこちら
【見本4】女性/医療事務(正社員)から飲食業の接客・サービス職(派遣社員)へ転職
職務経歴20XX年X月~現在 ○○透析クリニック 業種:医療事務兼看護助手
20XX年X月~20XX年X月 医療法人社団○○会腎内科クリニック 業種:医療事務
20XX年X月~20XX年X月 株式会社○○ 業種:接客
20XX年X月~20XX年X月 ○○ショップ○○店 小規模店舗ではありますが店長業務を任され、○○店へ移動 保有資格・スキル・英語スキル:初級(読解のみ可) |
医療事務職の職務経歴書テンプレートのダウンロード
【編年体式】医療事務職の職務経歴書テンプレートのダウンロード
職務経歴が過去から始まって時系列になっている、編年体の職務経歴書をここからダウンロードできます。主に、経歴のまだ浅い若年層の方に適しているバージョンです。
【逆編年体式】医療事務職の職務経歴書テンプレートのダウンロード
職務経歴が現在から過去に向けて時系列になっている、逆編年体の職務経歴書をここからダウンロードできます。主に、直近の経験を活かして転職したい方やベテラン層の方に適しているバージョンです。
スマホで職務経歴書を作るなら【職務経歴書Web作成ツール】が便利

パソコンやスマホで職務経歴書を作る場合は、簡単に職務経歴書が作成できる職務経歴書Web作成ツールがおすすめ。
株式会社キュービックが開発したミライトーチは、情報を入力していくだけで、履歴書だけではなく職務経歴書も作成することができます。
煩わしい職歴の表作成なども自動で行なってくれるため、とても簡単に職務経歴書の作成ができますよ。
また完成した職務経歴書はPDFでダウンロードもできるため、メールでの添付はもちろん、コンビニ等で印刷するのも便利です。
【あわせて知りたい】関連記事一覧
https://miraitorch-career.com/service/063/