【転職成功者2名の実例付き】保育士の職務経歴書の書き方と見本&テンプレート
ここでは、保育士から転職する場合の職務経歴書の書き方を職務経歴書の見本を用いながら紹介します。
紹介する職務経歴書の見本は、全て保育士からの転職に成功した方が実際に転職活動で使っていた職務経歴書ですので、比較しながら自分に合った職務経歴書の書き方を見つけて参考にしてみてください。
ミライトーチResumeでは履歴書・職務経歴書をスマホやパソコンで無料で作成できます。
画面に沿って内容を埋めていくだけで、書類の書き方やマナーで迷うことなく簡単に書類が完成します。
目次
保育士の職務経歴書の書き方のポイント
【書き方のポイント】
・どのような園にいたのか、従業員数、担当していた園児の年齢や人数など、他業界の人でもあなたの業務内容を理解しやすいように、配属先の情報や業務内容を詳細に記載しましょう。
・自身の経験やスキルを、数値や具体例などを用いて書きましょう。
・自己PR欄は、他業界でも活かせる自分の強みや志望業界・職種への熱意が伝わる書き方をしましょう。
保育士の職務経歴書では、どのような園にいたのかを園の正式名称で記載して示しましょう。加えて、従業員数、担当していた園児の年齢や人数など、配属先の情報や業務内容も詳細に記載しましょう。そうすることで、他業界や他園の採用担当者でもあなたの業務内容を想像しやすくなるため、あなたの業務スキルをより理解してもらいやすくなります。
また、業務の資料作成でPCを多く利用した場合はPCスキルを示す、英語が使えるのであればTOEICスコアなどで語学力を示す、担当園児数が多い経験があれば、集団をまとめる力など、自身の経験やスキルを示す書き方をしましょう。「職務経歴書に書くことがない……」と悩む方もいるかもしれませんが、ちょっとした自身の経験やスキルでも活かせる可能性があります。なので、ピアノやリトミックなどの音楽系スキル、障がい児保育の経験、食育アドバイザー資格など保育士ならではの経験やスキルがあれば、職務経歴書に示しましょう。
自己PR欄では、例えば「保護者や園児との信頼関係を築くうえで身についたコミュニケーション能力」「限られた業務時間の中で臨機応変に書類業務を行うことで身についた事務処理能力」など、保育士の経験を踏まえて、他業界でも活かせる自分の強みを示しましょう。また、それらの能力を今後どう活かしていきたいのか、どう企業に貢献していきたいのかということも書くことで、採用担当者に志望業界・職種への熱意を伝えるとよいでしょう。
保育士の職務経歴書の構成
保育士の職務経歴書は、基本的に以下6点から構成されます。職務経歴書を作成する際は、以下の構成を参考にしながら作成しましょう。

【見本1】幼稚園勤務経験ありの保育士の職務経歴書の実例
【見本1の職務経歴書へコメント】
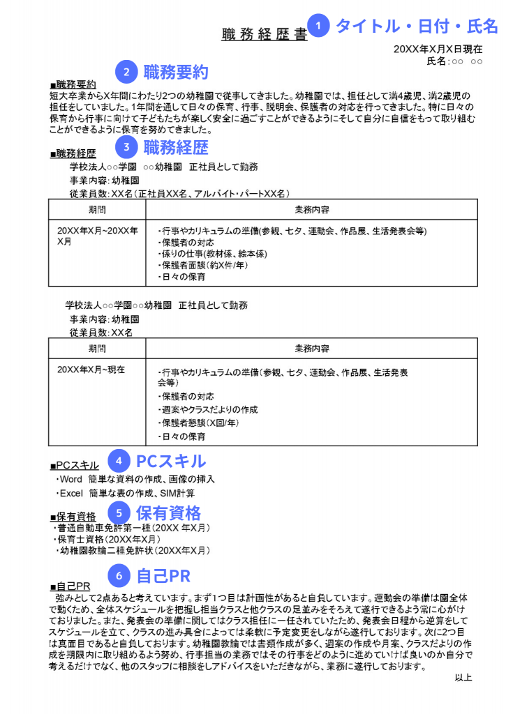
全体的に具体業務、数値、文字量など整理されていてまとまっていると感じます。配属先の従業員数や、事業内容、業務内容を詳しく記載している点がよいですね。保護者面談や説明会の準備の頻度を数値で示していることで、他業界の人でもどれくらいの業務量をこなしていたのかが想像しやすい書き方です。自己PRも、自身の経験から他業界の人でも理解しやすいスキル、強みに繋げている点がとてもよいです。見本1の方の場合、保育士から異業界・職種に転職しているため、他業界の人にも伝わる書き方を意識したのでしょう。異業界・職種への転職を検討している方は、見本1の職務経歴書のように”他業界の人にも伝わるかどうか”を意識して、職務経歴書を作成してみてください。
加えて、事務職への転職ということで「マイクロソフトオフィススペシャリスト」を保有していること×書類作成を的確に行える・豊富に経験している、という内容のアピールや記載は効果的ですね。
※保育士の職務経歴書の書き方のポイントを参考にしながら、ぜひ見本を確認してみてください。
【見本1】女性/20代後半/保育士(幼稚園勤務)から不動産業界の事務職(正社員)へ転職
職務要約短大卒業からX年間にわたり2つの幼稚園で従事してきました。幼稚園では、担任として満X歳児、満X歳児の担任をしていました。1年間を通して日々の保育、行事、説明会、保護者の対応を行ってきました。特に日々の保育から行事に向けて子どもたちが楽しく安全に過ごすことができるようにそして自分に自信をもって取り組むことができるように保育を努めてきました。 職務経歴20XX年X月~20XX年X月 学校法人○○学園○○幼稚園 正社員として勤務 〈事業内容〉 幼稚園 〈従業員数〉 XX名(正社員XX名、アルバイト・パートXX名) 〈業務内容〉 ・行事やカリキュラムの準備(参観、七夕、運動会、作品展、生活発表会等)
20XX年X月〜現在 学校法人○○学園○○幼稚園 正社員として勤務 〈事業内容〉 幼稚園 〈従業員数〉 XX名(正社員XX名、アルバイト・パートXX名) 〈業務内容〉 ・行事やカリキュラムの準備(参観、七夕、運動会、作品展、生活発表会等) PCスキル・Word 簡単な資料の作成、画像の挿入 資格・語学・その他・普通自動車免許第一種(20XX 年X月) ・保育士資格(20XX年X月) ・幼稚園教諭二種免許状(20XX年X月) ・マイクロソフトオフィススペシャリストWord2019(20XX年X月) ・マイクロソフトオフィススペシャリストExcel2019(20XX年X月) 自己 PR強みとして2点あると考えています。 |
【見本2】保育園・こども園勤務経験ありの保育士の職務経歴書の実例
【見本2の職務経歴書へコメント】
配属先の事業内容、従業員数、業務内容に加え、定員X人の何歳のクラスを担当したかまで記載している点がよいですね。どれだけの人数を対応できる力があるのかなど見本3の方の業務スキルが把握しやすいです。しかし、職務要約がわかりづらく、何社に在籍していたのか、何の仕事をしていたのかなどが、パッと読み取りにくいです。また、全体を通じて「この職務経歴書を通じて、私はどんな経験スキル実績を持ち、どういった人物で、こういうことができる」と伝えるために記載する情報を整理して企業側が理解しやすいように伝えるというより、単に自分が経験してきた事柄を列挙しただけのように見えてしまっています。経歴の長さから経験の豊富さは伺える一方で、単に業務内容を列挙するだけですと、応募先企業に働き方やスキル、実績が伝わりづらくなるため減点要素となるかもしれません。
さらによい職務経歴書を作成するには、事柄を列挙するだけでなく、自身がどんな人間でどんな工夫をして課題を解決したか、成果につなげたかという思考プロセスを記載することを意識しましょう。
※保育士の職務経歴書の書き方のポイントを参考にしながら、ぜひ見本を確認してみてください。
【見本2】保育士(正社員)から保育士(正社員)へ転職
職務要約短期大学を卒業後、保育園に計X年、こども園にX年勤めました。 【今までに主に経験した業務】 活かせるスキル・経験保育士 / 実務経験 X年以上: 0〜3歳の担任をもったことがあり、その内3歳児担任のときは主担任を経験。 職務経歴20XX年X月〜20XX年X月 社会福祉法人保育園 〈事業内容〉 乳幼児の保育 〈従業員数〉 XX名 〈主な実績〉 クラス担任、⼀時預かり事業担当 定員XXX名 ・⽇々の設定保育 ・保護者対応 ・⼀時預かり希望者の⾯接、⽉謝管理 ・乳児棟リーダー
正社員 週5〜6⽇・8時間勤務
20XX年X月〜20XX年X月 日本私立学校振興・共済事業団○○ 〈事業内容〉 レストラン 〈主な実績〉 ・来店されたお客様のアテンド アルバイト→契約社員
20XX年X月~20XX年X月 株式会社○○ 〈事業内容〉 リラクゼーションスパ 〈従業員数〉 X名 〈主な実績〉 ・リラクゼーションの施術 業務委託契約
20XX年X月~20XX年X月 学校法人○○ 〈事業内容〉 乳幼児の保育 〈従業員数〉 XX名 〈主な実績〉 乳児フリー 正社員 自己PR異業種を経験してみた結果、自分の好きな仕事と適性は保育の業界にあると行き着きました。 |
保育士の職務経歴書テンプレートのダウンロード
【編年体式】保育士の職務経歴書テンプレートのダウンロード
職務経歴が過去から始まって時系列になっている、編年体の職務経歴書をここからダウンロードできます。主に、経歴のまだ浅い若年層の方に適しているバージョンです。
【逆編年体式】保育士の職務経歴書テンプレートのダウンロード
職務経歴が現在から過去に向けて時系列になっている、逆編年体の職務経歴書をここからダウンロードできます。主に、直近の経験を活かして転職したい方やベテラン層の方に適しているバージョンです。
スマホで職務経歴書を作るなら【職務経歴書Web作成ツール】が便利

パソコンやスマホで職務経歴書を作る場合は、簡単に職務経歴書が作成できる職務経歴書Web作成ツールがおすすめ。
株式会社キュービックが開発したミライトーチは、情報を入力していくだけで、履歴書だけではなく職務経歴書も作成することができます。
煩わしい職歴の表作成なども自動で行なってくれるため、とても簡単に職務経歴書の作成ができますよ。
また完成した職務経歴書はPDFでダウンロードもできるため、メールでの添付はもちろん、コンビニ等で印刷するのも便利です。