【転職成功者3名の実例付き】ITエンジニアの職務経歴書の書き方と見本&テンプレート
紹介する職務経歴書の見本は、すべてエンジニア職からの転職に成功した方が実際に転職活動で使っていた職務経歴書です。比較しながら職務経歴書の書き方の参考にしてみてください。
ミライトーチResumeでは履歴書・職務経歴書をスマホやパソコンで無料で作成できます。
画面に沿って内容を埋めていくだけで、書類の書き方やマナーで迷うことなく簡単に書類が完成します。
目次
エンジニア職の職務経歴書の書き方のポイント
書き方のポイント
- プロジェクトの中で自分が担当した業務を具体的に記載しましょう。
- プロジェクトごとに開発言語や開発環境を記載しましょう。
- 組織/チームの中での役割や責任範囲を記載しましょう。
- 日々の業務において工夫した点を記載しましょう。
エンジニア職で採用側が見ているポイントはおもに「技術環境」と「担当工程・役割」の2つです。
「技術環境」については、得意もしくは経験年数が長い技術環境を、職務要約や保有技術などの項目で書くとよいでしょう。そうすることで技術上の強みが伝わりやすくなります。また期間の短いプロジェクトであっても、別の技術環境のプロジェクトであれば書いておくとよいでしょう。そうすることで、自身の技術の幅が伝わりやすくなります。
「担当工程」については、基本設計、詳細設計、運用などメインで担当した工程をプロジェクトごとに書くとよいでしょう。またPM、PL、チームリーダーなど、役割とチーム人数をプロジェクトごとに書くとよいでしょう。
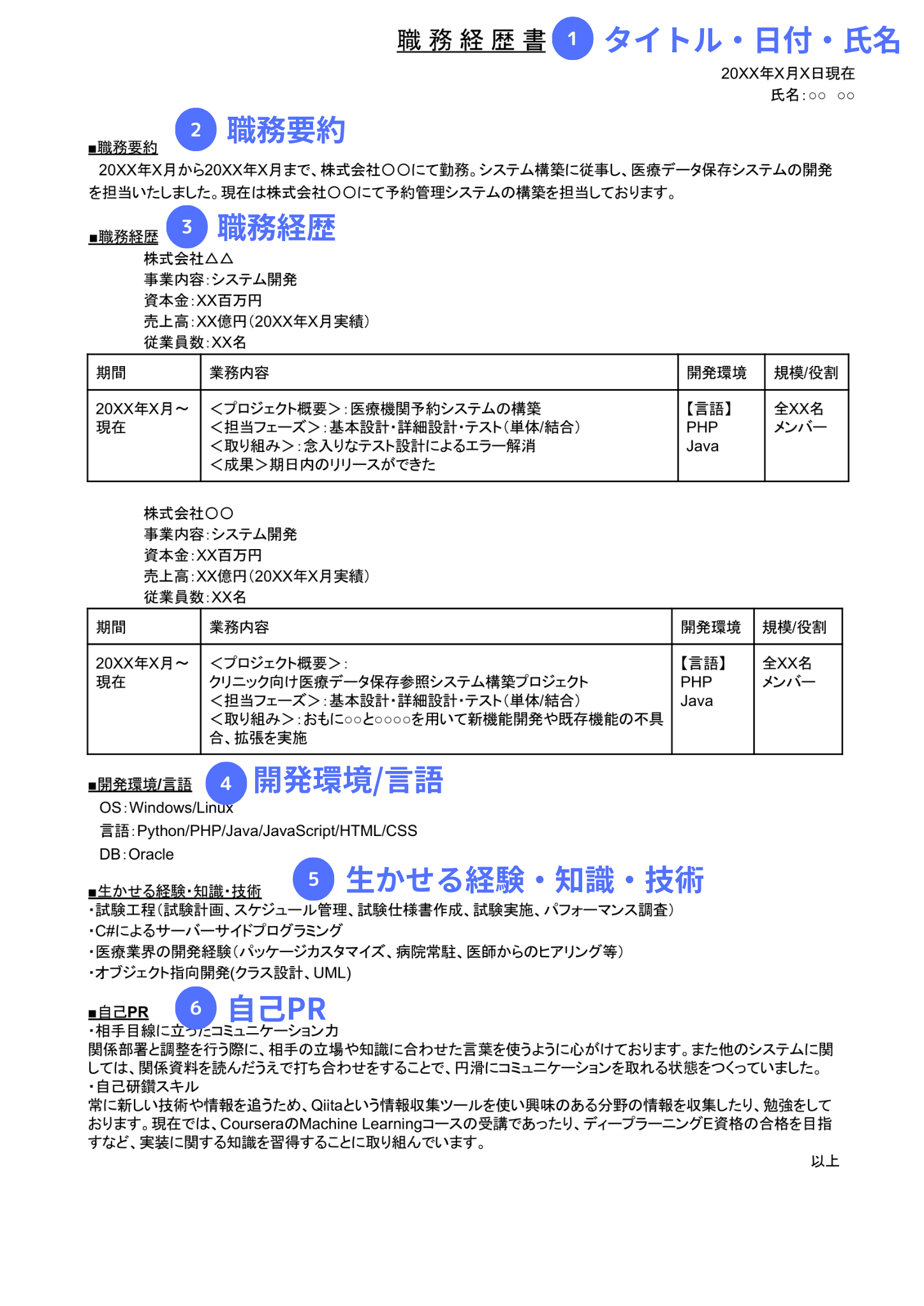
エンジニアの職務経歴書の基本構成
エンジニアの職務経歴書は、基本的に以下6点から構成されます。職務経歴書を作成する際は、以下の構成を参考にしながら作成しましょう。

【見本1】データベースエンジニア経験者の職務経歴書
元リクルートCAからのアドバイス
「プロジェクトの中での自分の担当フェーズを明記していること」「研修期間中のことも記載していること」の2つが見本1の職務経歴書の特に良いところです。プロジェクトの中のどういったポジションでどのように業務を遂行しているのか具体的にイメージすることができます。
「自己PRに具体的エピソードが少ないこと」「自信のある技術環境についての言及がないこと」は、反対にこの職務経歴書の改善ポイントといえます。採用後のイメージをもってもらうためにも、できることや取り組んだことはしっかりとアピールをするとよいでしょう。
情報通信業/技術職から情報通信業/技術職へ転職
職務要約2022年4月〜2023年9月退職予定:株式会社〇〇 大学卒業後入社し、3ヶ月の研修期間を終えた後、約1年間、おもにシステム運用業務に携わっております。お客様から依頼された作業や、マニュアル改訂などを対応し、お客様にご報告させていただいております。毎日違う業務が絶え間なく依頼される関係上、抜け漏れがないように抱えているタスクをtodoにまとめて管理するように心掛けておりました。 |
職務経歴20XX年X月~20XX年X月 開発研修 <概要> 何社かの新入社員が合同で研修を行う形態で実施されていました。おもな学習内容としましては、HTMLからJavaまでと基礎的な部分となっておりました。基本的にはリモートでの研修でしたが、週に一度ほどは集合研修が行われており、対面で講師に質問ができる環境も充実しておりました。 担当フェーズ:要件定義・基本設計・詳細設計・開発・導入・運用/保守 <取り組み> 大学で開発をしたことがなかったため、研修で学んだことはその日のうちに復習してなるべく忘れないようにしようと心掛けておりました。また講師の教えとして、プログラミングが自分の思うように動いたときは喜ぶということを実践するようにしておりました。喜ぶことで自信や達成感を味わうことができ、継続力につながりました。 <環境> ・Windows 20XX年X月~現在まで 事業内容:ソフトウェア プロジェクト内容:医薬品副作用のデータベースの運用・保守 <概要> お客様が構築をされた医薬品の副作用をまとめたデータベースの運用・保守を担当しております。おもにシステムから出力されるログを収集し、AccessやVBAなどのツールを使って集計を行い、結果をメールでお客様にご報告する業務を実施させていただいております。また、お客様からファイルの持ち込みなども依頼され、既存のマニュアルを参照しながら対応を進めております。その他にはマニュアルの改訂などに対応しております。 担当フェーズ:保守・運用 <取り組み> 基本的に毎日同じ業務を行うため、作業開始時間と作業終了時間を計測し自分が今どこまで作業を完了しているのか可視化するようにしております。また日々お客様に対して作業日報を作成しており、あらゆるケースを1つのExcelで確認できるようにキャプチャを取得しまとめております。 <環境> ・Windows <役割/規模> メンバー チーム:8名(運用メンバー:3名(うち1人はリーダー)・保守メンバー:5名) |
生かせるスキル・資格<語学> ・英語 TOEIC:××点 ビジネス使用経験:経験あり (文書・マニュアル読解) <PCスキル>
|
自己PR【正確性のある業務遂行力】 マニュアルのチェック漏れや報告時のメール内容の確認など、小さなミスも許されない状況での作業のため、常に注意を怠らないように意識しながら対応しています。特にダブルチェックの実施を心掛けております。また、私たちが担っている業務はミスがあると社会への影響度が大きいものもあるため、正しい作業を行うことへの責任感をもっております。 【改善力】 これまでマニュアル、業務フローの作成、並びに改訂を積極的に取り組んでまいりました。 どの作業者が見ても正しく理解でき作業を実施できるか、ミスなく効率的に行うことができるか考えながらマニュアル等を参照しております。実際に改善点を見つけた場合は、所定のExcelシートに情報を記載し、対応方法を練ったうえでマニュアルに反映するようにしております。 【自己研鑽力】 文系の大学を卒業した後に現職のIT業界にチャレンジしました。「基本情報技術者試験」に合格できるよう、業務外でも勉強を行い、勉強スタイルも決めていたことで学習を進めてまいりました。具体的には勉強を進めるうえで自分が知らない知識をWordやExcelにまとめ、いつでも復習できるようなドキュメントを作成しておりました。現職では、日頃からまずは自分で考えて、わからない箇所に関してはネットで情報がないか調べるようにしております。そのうえで答えが出ない場合は、疑問点を明確にしたうえで質問するようにしております。 |
【見本2】アプリケーションエンジニア経験者の職務経歴書
元リクルートCAからのアドバイス
「プロジェクトの概要が詳細に記載されていること」「自己PRに具体的エピソードが入っていること」「得意な技術についてまとめて書かれていること」の3点が見本2の職務経歴書の特に良い点といえるでしょう。プロジェクトの中でどういった業務を担当し、何を得意としている人なのかがよくわかります。
実績欄に、やったことだけではなく「期限どおりにリリースができた」「システム導入によって売り上げが〇〇%上がった」など成果について記載できるとなお良いですね。
製造業/技術職から情報通信業/技術職へ転職
職務経歴要約○○○○卒業後、○○○○に入社。 ○○○○年〇月 – ○○○○年〇月:社内CADシステム開発・保守部署 ○○○○年〇月 – ○○○○年〇月: DX推進部門 ○○○○年〇月 – 現在 出向 |
職務経歴大手企業(○○○○年〇月~現在) 20XX年X月~20XX年X月 <プロジェクト概要>
<業務内容>
<実績>
<開発環境等>
<役割等> プロジェクトメンバー20名 20XX年X月~20XX年X月 <プロジェクト概要>
<業務内容>
<実績>
<開発環境等>
<役割等> プロジェクトメンバー20名 20XX年X月~20XX年X月 <プロジェクト概要>
<業務内容>
<実績>
<開発環境等>
<役割等> プロジェクトメンバー10名 20XX年X月~現在まで <業務内容>
<開発環境等>
<役割等> メンバー1名 |
生かせる経験・資格<得意分野・生かせる経験>
<保有資格>
|
自己PR
CADの開発期間中、さまざまな機能開発をしましたが、その中でも実行に10分以上かかっていた機能を検証し、実行時間を数秒に縮めることができました。その他SQLの改善などにより、パフォーマンス向上を行いました。
この3年間で開発環境が様々に変わりましたが、それらの環境の変動にも即座に適応し、パフォーマンスを出すことができました。また、モックアップサイト作成時には、選定したTypeScriptおよびReact、Material-UIも初めて触る状態でしたが、開発しながら学習し、モックアップサイトを制作できました。
もともとAI等の最新技術に携わりたかったため、2021年にG検定を取得するなどしていました。現在では、CourseraのMachine Learningコースの受講であったり、ディープラーニングE資格の合格を目指すなど、実装に関する知識を習得することに取り組んでいます。その他、ConnpassやTECH PLAYなどで行われるイベントに積極的に参加し、知見を深めています。また、paizaなどのプログラミングスキルチェックも行い、アルゴリズム力の強化にも取り組んでいます。 |
【見本3】システムエンジニア経験者の職務経歴書
元リクルートCAからのアドバイス
「自分の担当フェーズを具体的に明記していること」「プロジェクトの規模感が記載されていること」が見本3の職務経歴書の特に良い点です。プロジェクトの中で、どういったポジションで活躍をしていたのかイメージがしやすいです。スキル感についてOS・環境などの項目ごとに書かれているのもわかりやすいでしょう。
また自分の得意分野やキャリアビジョンについても記載しており、採用後の活躍ポジションを考えやすい点も良い点といえるでしょう。さらに「成果」について言及をしておくとより伝わりやすい職務経歴書になるでしょう。
情報通信業/技術職から情報通信業/技術職へ転職
職務要約独立系Slerにてシステム基盤構築・運用保守プロジェクトを中心に実務経験を2年重ねた後、金融ITを専門とする会社へ籍を移し金融パッケージ商品の開発プロジェクトに1年携わりました。また、運用保守プロジェクトでは、1年ほど管理人数1人ですがチームリーダーを担い、進捗管理や品質チェックおよび定例の場での進捗報告や障害報告など行っておりました。 |
開発履歴株式会社 〇〇 〔在籍期間:20XX年X月~20XX年X月(X年間)〕 20XX年X月~20XX年X月(Xヶ月) <業務内容> プロジェクト名:某大手不動産サイトのサーバー設計・構築プロジェクト クライアント:某大手不動産企業 概要:不動産社員が使用するタブレット端末のシステムのサーバー設計・構築 担当フェーズ
<開発環境等>
<開発規模> 要員数
自分の担当分
20XX年X月~20XX年X月(Xヶ月) <業務内容> プロジェクト名:某大手シンクタンク企業のクラウドファイルサーバーの運用・保守 クライアント:某大手シンクタンク企業 概要:社内・社外のクラウドファイル管理システムのサーバー運用・保守。1MMのチームリーダーとして、進捗管理、品質管理、定例会での報告や調整を担当。 担当フェーズ
<開発環境等>
<役割等> 要員数
自分の担当分
株式会社 〇〇 〔在籍期間:20XX年X月~20XX年X月(X年間)〕 20XX年X月~20XX年X月(Xヶ月) <業務内容> プロジェクト名:某大手銀行向けシステム開発プロジェクト クライアント:某大手銀行 概要:銀行のフロント(トレーダー)・ミドル・バック担当が使用する金融パッケージ商品MX.3の開発・テスト・移行。バック(金融商品の承認やバック担当が業務で使用する帳票データの作成など)機能のテストおよび開発や問い合わせ対応と移行テスト工程を担当。 担当フェーズ
<開発環境等>
<役割等> 要員数
自分の担当
|
技術スキル/得意分野<技術スキル> OS:Windows Server 2008 R2、Windows Server 2012、Linux(RedHat) 言語:Java・JavaScript・JSP・Servlet・HTML・CSS(研修で3ヶ月)、C(大学時代専攻)、Python(自宅で勉強)、PowerShell、シェルスクリプト、Windowsバッチ、VBA、SQL DB:Oracle 10g 監視・ジョブ管理ツール:千手ブラウザ 仮想化関連:VMware、AWS その他:Symantec Endpoint Protection、NAS(NetApp)、Docker(自宅で使用) <得意分野>
|
自己PR新しい知識や技術のキャッチアップ力 初めてサーバーエンジニアとして入った案件や、未経験の金融の開発案件に入った際に右も左もわからない状態でしたが、日々の業務でわからない単語を調べてまとめたり、必要な資格をピックアップし家や通勤時間でも勉強して取得したり、未知の分野の案件でも自主的に必要な技術知識を勉強してより早く適応できるように努力してきました。 自己研鑽スキル 新しい技術や情報に興味があり、自宅でPythonやGoogleから出たTensorFlowなどのライブラリを使った開発などを行っております。また、新しい技術や情報を追うため、Qiitaという情報収集ツールで興味のある分野の情報を収集したりしています。資格も取得していきたいと考えており、今後は、Python3エンジニア認定基礎試験やORACLE MASTERのブロンズを勉強し取得したいと考えております。インフラ関連の書籍(OSやDB)を読んだり、実際に家でAWSでのサーバーの構築や低コストのRAID構成のバックアップシステムを設計し実装しました。 相手目線に立ったコミュニケーション力 障害が発生し関係部署と調整や会話をする際に、相手方のシステムや知識に合わせて言葉を使うように心掛けており、他のシステムの目線で会話するために、時間が空いた際に他システムの関係資料を読むことで理解し会話がしやすくなるように意識していました。また、チームリーダーとしてタスクの割り振りを行う際も、メンバーの得意分野や興味・志向を日々の会話や状況から把握しなるべく考慮してタスクを振るように意識していました。 |
キャリアビジョンまずは、開発経験を積んで技術力を高めていき、徐々に下流工程だけでなく上流工程に携わり、管理スキルもあわせて磨いていきたい。手を動かして開発を行うことも好きなので、技術力と管理スキルの両方を身につけてプレイングマネージャーやサブリーダー的な役割で、現場でも手を動かしつつ管理をしていけるようなエンジニアになりたい。 |
エンジニアの職務経歴書のテンプレートをダウンロード
【編年体式】職務経歴書テンプレート
職務経歴が過去から時系列になっている、編年体の職務経歴書をここからダウンロードできます。おもに、経歴のまだ浅い若年層の方に適しているバージョンです。
【逆編年体式】職務経歴書テンプレート
職務経歴が直近から時系列になっている、逆編年体の職務経歴書をここからダウンロードできます。おもに、直近の経験を生かして転職したい方やベテラン層の方に適しているバージョンです。
スマホで職務経歴書を作るなら【職務経歴書Web作成ツール】が便利

パソコンやスマホで職務経歴書を作る場合は、簡単に職務経歴書が作成できる職務経歴書Web作成ツールがおすすめ。
株式会社キュービックが開発したミライトーチは、情報を入力していくだけで、履歴書だけではなく職務経歴書も作成することができます。
煩わしい職歴の表作成なども自動で行なってくれるため、とても簡単に職務経歴書の作成ができますよ。
また完成した職務経歴書はPDFでダウンロードもできるため、メールでの添付はもちろん、コンビニ等で印刷するのも便利です。