【転職成功者5名の実例付き】看護師の職務経歴書の書き方と見本&テンプレート
ここでは、看護師から転職する場合の職務経歴書の書き方を職務経歴書の見本を用いながら紹介します。
紹介する職務経歴書の見本は、全て看護師からの転職に成功した方が実際に転職活動で使っていた職務経歴書ですので、比較しながら自分に合った職務経歴書の書き方を見つけて参考にしてみてください。
ミライトーチResumeでは履歴書・職務経歴書をスマホやパソコンで無料で作成できます。
画面に沿って内容を埋めていくだけで、書類の書き方やマナーで迷うことなく簡単に書類が完成します。
目次
看護師の職務経歴書の書き方のポイント
【書き方のポイント】
-
- 病院名や病床数、診療科目など配属先に関する情報や業務内容は、詳細に記載しましょう。
- 必要資格は必ず資格欄に記載しましょう。
- 自身の経験やそこから学んだスキルを示しましょう。特に、自己PRにてアピールできるとよいでしょう。
看護師の職務経歴書では、病院名や病床数、従業員数等の配属された病院の情報と、担当した診療科目や部署人数等の配属先部署の情報を記載しましょう。そうすると、採用担当者に前職での病院の規模感や担当可能な診療科目を把握してもらいやすくなります。加えて、業務内容を詳細に記載して、自分の責任範囲はどれくらいだったのかを伝えるようにしましょう。
転職先によっては、看護師免許に加えて資格が必要な可能性があります。(例えば、保健師になるには看護師免許に加えて保健師免許が必要等)そのため、転職したい職種に必要資格がある場合は必ず資格欄に記載しましょう。書かないことで資格を保有していないと見なされ、書類選考で落とされてしまうという状態になるので気をつけてください。
看護師の業務では、患者の意図を汲み取る力や患者との関係構築のためのコミュニケーション能力、患者の容体に合わせて臨機応変に対応する柔軟性など、さまざまなスキルが求められます。ただ、それらのスキルは資格でアピールすることが難しい場合が多いです。なので、特に自己PRなどの自由記述欄にて業務経験とそこから学んだスキルを記載し、採用担当者に即戦力としてアピールしましょう。もしくは、チームリーダーやプリセプターといった通常業務以外の経験から学んだスキルを記載することでもよいでしょう。
看護師の職務経歴書の構成
看護師の職務経歴書は、基本的に以下6点から構成されます。職務経歴書を作成する際は、以下の構成を参考にしながら作成しましょう。

【見本1】病院勤務の看護師の職務経歴書の実例
【見本1の職務経歴書へコメント】
病床数が数字で明記されていたり、配属先が急性期病棟勤務まで書かれていたりするため、見本1の作成者の働き方がとても想像しやすいです。「これだけの病床数の急性期担当ということは、臨機応変さやそれに伴った知識の豊富さがある方だな」とわかる良い書き方ですね。それぞれの経験ごとに学んだことが書かれているのも、この経験からどんな学びを得たのかを把握しやすい書き方で良いです。
※「看護師の職務経歴書の書き方のポイント」を確認したい方はこちら
【見本1】総合病院勤務の看護師(正社員)から訪問看護ステーションの看護師(正社員)へ転職
職務経歴20XX年X月~20XX年X月 公益財団法人○○病院 正社員として勤務 〈病床数〉 XXX床 〈配属先〉 救急科、皮膚科・形成外科、内科(急性期病棟勤務) 〈業務内容〉 ・入浴、食事、排泄介助 ・静脈内、筋肉内注射、静脈血採血 ・カテーテル、ドレーン管理、ストーマ管理 ・人工呼吸器管理 ・急変時の対応 ・術前準備、術後の全身管理 〈学んだこと〉 急性期医療に携わることで、看護技術・アセスメント能力の向上につながりました。日々状態が変化する患者様に対して急変予兆を捉えた観察を行い迅速な判断、対応することを学びました。
20XX年X月~20XX年X月 医療法人○○会○○病院 正社員として勤務 〈配属先〉 男性閉鎖病棟 〈業務内容〉 ・精神科を専門とした作業療法・レクリエーション ・内服管理 ・不穏時の対応 ・急変時に対応 〈学んだこと〉 まずは精神科領域の疾患、病態の学習を実際の現病歴と照らし合わせながら学ぶことができました。向精神薬の調整、特徴を学び、コミュニケーションについても現場で学ぶことができました。
20XX年X月~20XX年X月 公益財団法人○○病院 正社員として勤務 〈病床数〉 XXX床 〈配属先〉 急性期(脳神経外科・泌尿器科・耳鼻科)~20XX年X月 〈業務内容〉 ・入浴、食事、排泄介助 ・点滴、カテーテル管理(静脈ライン、動脈ライン、中心静脈栄養、膀胱留置カテーテル、経鼻胃管チューブ、腎ろうカテーテル、膀胱ろうカテーテル) ・ドレーン管理(チェストドレーン、スパイナルドレーン、硬膜下ドレーン、脳槽ドレーン) ・抗がん剤管理 ・人工呼吸器管理 〈学んだこと〉 脳神経、泌尿器、耳鼻科領域の病態、脳神経系統、高次脳機能障害、薬剤管理について学ぶことができました。また、後遺症として高次脳機能障害の他に麻痺のある方のADL面を含む介助方法やその評価についても学びました。脳神経集中治療室が併設されていたため、重症管理下での身体所見、検査、画像データなど集中ケア領域について学習を深めました。
20XX年X月~ 救急外来へ異動 正社員として勤務 〈業務内容〉 ・全科3次救急までの救急搬入患者の対応 ・事故、災害現場へのドクターカー対応 ・点滴、カテーテル管理(静脈ライン、動脈ライン、中心静脈栄養、膀胱留置カテーテル、経鼻胃管チューブ、腎ろうカテーテル、バスキュラーアクセス) ・ドレーン管理 ・危険化学薬品、災害対応 ・人工呼吸器管理 ・トリアージ 〈学んだこと〉 今までと大きく違う学んだ点は疾患から問題点、必要な症状観察を考えるのではなく、状態から病態を考えるという逆転した考察が求められる点です。症状や状態、第一印象から病態を予測、先を見据えた治療介入と対応について学ぶことができ、現在も勉強中です。 |
取得資格等・普通自動車第一種免許 20XX年X月取得 ・正看護師免許 20XX年X月取得 |
【見本2】訪問看護ステーション経験者の職務経歴書の実例
【見本2の職務経歴書へコメント】
訪問看護勤務で求められる患者に寄り添う力、臨機応変な対応力をスキル欄や自己PR欄で記載している点がとても良いですね。特に自己PRで記載している健康管理の意識を高めるための資料作成能力は、いろんな患者を通して身についた知識に加え、訪問看護で患者の日常をケアしている経験があるからこその強みであり、とても説得力のある内容になっていますね。
※「看護師の職務経歴書の書き方のポイント」を確認したい方はこちら
【見本2】訪問看護ステーションの看護師(正社員)から訪問看護ステーションの看護師(正社員)へ転職
職務要約専門学校卒業後、○○総合病院に入職し、寄り添う看護について学んできました。学生時代から興味のあった糖尿病を学ぶ機会を与えていただく中で、専門的な知識習得のため、糖尿病罹患者が多いX区の病院に転職しました。糖尿病に加え緊急入院患者様対応を経験する中で、内科疾患の知識が少ないと実感し、小規模の病院でゼロから学びたいと思い転職しました。退院調整支援に携わる中で、病院と在宅医療の差異を痛感し、これまで得た学びを在宅の現場で活かしたいと考え、訪問看護に携わっています。 |
職務経歴20XX年X月~20XX年X月 ○○総合病院 〈事業内容〉 医療サービスの提供 〈資本金〉 XXXX億円 売上高:X兆XXXX億円 〈従業員数〉 XXX名 〈業務内容〉 病棟における看護業務 【病棟内での看護業務 呼吸器内科病棟、回復期リハビリテーション病棟、消化器内科外来】 ・清拭・入浴介助などの清潔ケア、排泄ケア ・採血・点滴・注射などの処置 ・ドレーン管理 ・与薬・服薬管理 ・配膳や食事介助 ・看護記録 ・手術・検査出し ・予定入院の情報収集やオリエンテーション対応、退院支援 ・回復期リハビリテーション ・勉強会準備、開催 ・看護研究 ・診療の補助業務
20XX年X月~20XX年X月 医療社団法人○○会○○病院 〈事業内容〉 医療サービスの提供 〈従業員数〉 XXX名 〈業務内容〉 病棟における看護業務 【病棟内での看護業務】 ・清拭・入浴介助などの清潔ケア、排泄ケア ・採血・点滴・注射などの処置 ・ドレーン管理 ・与薬・服薬管理 ・配膳や食事介助 ・看護記録 ・手術・検査出し ・予定入院の情報収集やオリエンテーション対応、退院支援 ・糖尿病教育入院・退院後の生活における支援
20XX年X月~20XX年X月 医療法人○○会○○病院 〈事業内容〉 医療サービスの提供 〈従業員数〉 XXX名 〈業務内容〉 病棟における看護業務 【病棟内での看護業務】 ・清拭・入浴介助などの清潔ケア、排泄ケア ・採血・点滴・注射などの処置 ・ドレーン管理 ・与薬・服薬管理 ・配膳や食事介助 ・看護記録 ・手術・検査出し ・予定入院の情報収集やオリエンテーション対応、退院支援
○○株式会社(20XX年X月~現在) 〈事業内容〉 訪問看護事業・在宅治験業務 〈資本金〉 XXXX万円 売上高:XX億円 〈従業員数〉 XXXX名 〈業務内容〉 訪問看護事業部 ステーション勤務、コールセンター業務(コロナ療養中の健康観察業務)、訪問看護事業部(本社)にて広報支援補佐 【訪問看護業務】 ・状態観察(人工呼吸器使用者の状態著変有無確認、摘便、内服薬管理) ・日常生活動作における支援(褥瘡処置方法、転倒予防の環境調整指導等) ・身体の清潔援助(清拭、入浴介助、洗髪、足浴、手浴) ・終末期ケア(苦痛緩和のための薬剤調整、精神的な支援) ・主治医や多職種連携調整(薬剤変更依頼、福祉サービス利用調整) ・HP掲載のグラフィックレコード作成のための企画会議、作成 |
活かせる経験・知識・技術・内科、回復期リハビリテーション科、訪問看護業務の知識・スキル ・患者様のニーズに応えるため、医師を含む多職種連携を図り適切なケアを模索する協働力 ・様々な事象をアセスメントし、患者様のニーズを多角的に捉える力 ・患者様の急変に対して冷静に対応することができる緊急対応力 ・看護学生の指導経験 |
資格・スキル・看護師国家資格(20XX年X月) ・普通自動車第一種運転免許(AT限定)(20XX年X月) ・Word(文書作成、社内報告書作成)、 Excel(基本的な関数・表作成)、PowerPoint(簡単な資料作成) |
自己PR【資料作成能力・指導力:自作パンフレットを活用し患者様にとって必要な情報提供実施】 私は、糖尿病が原因で下肢切断から義足作成となった患者様など、病気による身体の変化に向き合っていけるよう必要な健康指導や退院調整を行ってきました。 患者様のQOLの向上のために説明したことを理解してもらい実践に移すまでの過程の中で、概要的な知識に加えて意識変化する場面を設けて、心に響くようなアプローチが不可欠であると気づきました。 「その人らしく生きる」ために個別性を捉えた情報を指導に盛り込んだり、患者様の意識が変化のきっかけにつなげられるよう資料やパンフレットを作成し、指導経験を積んできました。 悪化する前から早期発見、治療の大切さに気づいてもらい、自分の健康管理に向き合うことができれば、守られる命があると思います。 その重要性を痛感しているからこそ、貴社のサービスにおいて知識を深めて、1人でも多くのお客様へ届くようにこれまでの経験を活かしていきたいと思います。 これまでの経験を活かし、貴社にて活躍していきたいと思いますので、面接の機会をいただけますよう、何卒宜しくお願いします。 |
【見本3】デイサービス経験者の職務経歴書の実例
【見本3の職務経歴書へコメント】
患者の健康管理がメインとなるデイサービス業務では、患者の少しの変化にも気づけるくらいの患者との信頼関係を築くことが重要ですよね。そのような特徴につなげ、自己PR欄でコミュニケーション能力を強みとして挙げている点が良いです。また、見本3の作成者は、ワーキングホリデーという経験を看護師業務に今後どう活かしたいかを記載している点で、今後の業務への意欲が伝わりとても良い書き方です。また、保健師に転職した方なので、保健師免許をきちんと資格欄に記載していることも大事ですね。
※「看護師の職務経歴書の書き方のポイント」を確認したい方はこちら
【見本3】デイサービス/リハビリテーション病院の看護師(派遣社員)から保健師(正社員)へ転職
職務要約看護大学を卒業後、大学病院にて看護師業務に従事。その後、ワーキングホリデーのためカナダに半年間在住し、うち2ヶ月間は現地の語学学校で英語を学ぶ。 帰国後はデイサービスやリハビリテーション病院にて看護師業務に従事、現在に至る。 |
職務経歴20XX年X月~20XX年X月 ○○市立大学病院 XXX床 正社員 混合外科・眼科・内科病棟 看護師業務/看護師約XX名体制 〈業務内容〉 ・病棟内看護業務(固定チームナーシング制) ・術前・術後の看護業務(術前に手術説明、術後の疼痛コントロール、術後の身体観察・身 体介助) ・静脈血採血、筋肉内、皮下注射の施行 ・点滴(輸液・輸血)の管理 ・中心静脈栄養法(中心静脈カテーテルの挿入介助や管理) ・血糖測定、インスリン注射 〈実績・貢献〉 ・交代制リーダーナース担当 ・チームリーダーとして病棟のチーム会運営 ・グループリーダーとして固定チームナーシング研究を行う。2015年のX地方固定チームナーシング研究会にて、病院代表として「緑内障患者に対する退院指導〜特性に合わせた退院指導を目指して〜」の発表を行う ・プリセプターナースとして、後輩への指導 ・プリセプターエイドとして、新人教育計画を作成。また、プリセプターナースおよびプリセプティーナースのフォロー ・看護学生への実習指導 〈退職理由〉 ワーキングホリデーでカナダに行くため
20XX年X月~20XX年X月 ○○デイサービスセンター 派遣社員(派遣元:株式会社○○) デイサービス 看護師業務/看護師X名体制、介護士X名、生活指導員X名 〈業務内容〉 ・利用者の健康管理業務 ・処置(酸素投与、吸痰対応、軟膏、座薬など) ・胃ろうからの経管栄養 ・個別機能訓練 〈退職理由〉 契約期間満了のため
20XX年X月~現在まで ○○医療生協○○総合病院 XX床 派遣社員(派遣元:株式会社○○) 回復期病棟 看護師業務/看護師約X名体制、介護士X名 〈業務内容〉 ・入院患者の日常生活支援(食事・移動・排泄介助など) ・胃ろうや経鼻チューブからの経管栄養 ・静脈血採血(翼状針採血) ・点滴の管理 ・12誘導心電図 ・血糖測定、インスリン注射 |
OAスキル・Word:議事録、書類・報告書作成 ・Excel:データ入力、グラフ作成、アンケート等のデータ集計 ・PowerPoint:セミナー発表資料、掲示物作成 ・ビジネスメール対応 |
保有資格・看護師資格 ・保健師資格 ・養護教諭 二種免許 ・普通自動車 第一種 運転免許 |
自己PR【コミュニケーション能力】 私は、明るい性格で人と接することが得意です。また、人の話を聞くことが得意です。 病院で働くときには、患者様や同僚との信頼関係を築くことを大事にしています。そのためにも、明るく笑顔で話しかけやすい雰囲気をつくること、患者様の訴えや想いをきちんと聞くことが信頼関係を築くうえで大切だと考えています。 これからも、このことを意識しながら雰囲気がよく相談のしやすい職場づくりを行い、会社全体の健康レベルの向上に努めたいと考えています。 【計画力】 私は物事を諦めることなく最後までやり抜くことが得意です。ワーキングホリデーでは、語学や現地の文化について学ぶだけでなく、目標を立てて実行することの大切さを学びました。目標に向かって取り組むことで、出国前に実現したいと考えていた計画を全て実現させることができました。 この経験を活かして、必要と考えることや自分の行いたいことを具体的に計画化し、責任をもって物事を実現していきたいと考えています。 |
【見本4】介護施設勤務経験者の職務経歴書の実例
【見本4の職務経歴書へコメント】
メンタル心理カウンセラーという資格を保有しているだけでなくそれを取得するに至った理由も記載していることで、見本4の作成者の看護師業務への意欲が伝わりますね。また、病院や介護施設など、さまざまな場所での勤務経験があるからこその自己PRの内容になっているため、納得感があります。ただ、多角的看護経験を強みに挙げているからこそ、より介護施設業務の内容は詳細に書くべきですね。例えば「健康管理業務」ではなく、「バイタルチェック、口腔ケア、爪切り」などと具体的に記載し、他施設の採用担当者にもどれくらいまでの責任範囲で業務を担当していたのかが伝わるようにしましょう。
※「看護師の職務経歴書の書き方のポイント」を確認したい方はこちら
【見本4】介護施設の看護師(正社員)から訪問看護の看護師(正社員)へ転職
職務経歴20XX年X月~20XX年X月 ○○中央病院 〈担当業務〉 ICUに配属。成⼈の循環器疾患の患者ケアを主に⾏う ・患者の状態管理・モニタリング、⽇常⽣活援助 ・創傷処置、気管内吸引、ルート管理 ・医療機器の操作
20XX年X月~20XX年X月 ○○病院 〈担当業務〉 病棟全般の看護業務を⾏う ・⼊院、退院患者の受け⼊れ ・認知症患者対応 ・急変対応 ・NST委員会として勉強会への参加
20XX年X月~20XX年X月 ○○株式会社 〈担当業務〉 ・コロナ陽性患者、家族への健康観察業務 ・XX県全域の保健所との連絡、連携調整業務 ・各医療機関との連携調整業務
20XX年X月~20XX年X月 有限会社○○ 介護施設 〈担当業務〉 ・介護施設内での健康管理業務 ・利⽤者の介護ケア |
活かせるスキル・経験・看護師、保健師資格 ・ICUや慢性期病院、施設での看護業務の知識・スキル ・退院後を⾒据えた患者の⽣活指導スキル、コミュニケーション能⼒ ・患者の状態変化を⾒逃さず、適切なケアにつなげるアセスメント能⼒ ・他施設や事業所とも連携して患者や家族を⽀援するチームワーク ・認定メンタル⼼理カウンセラー 患者や家族の深層⼼理を知り、専⾨的な知識を⽤いて⼼から寄り添う姿勢 |
自己PR【病院・施設・組織での多面的看護経験】 これまで病院、施設、組織にて看護業務を⾏ってきました。 いずれも患者様の状態をいち早く把握し、適切な管理・ケアが求められる領域です。ICU病棟では、術後管理を厳密に⾏う必要がある患者様が多く、さまざまなデータを読み取る能力、アセスメントする能力を磨くことができました。また、○○病院や施設では患者様の⽣活にも⽬を向け、患者様だけではなく、その家族にも法制度等を活⽤した幅広い⽀援の実践を⾏ってまいりました。組織においては、報告・連絡・相談の重要性を実感し円滑なコミュニケーション能⼒や気配り能⼒を養うことができました。 こうした経験を貴院でも活かし、的確なアセスメントと行動力で、患者様に安⼼して過ごしてもらえるような、質の⾼い看護に貢献していきたいと思っております。 |
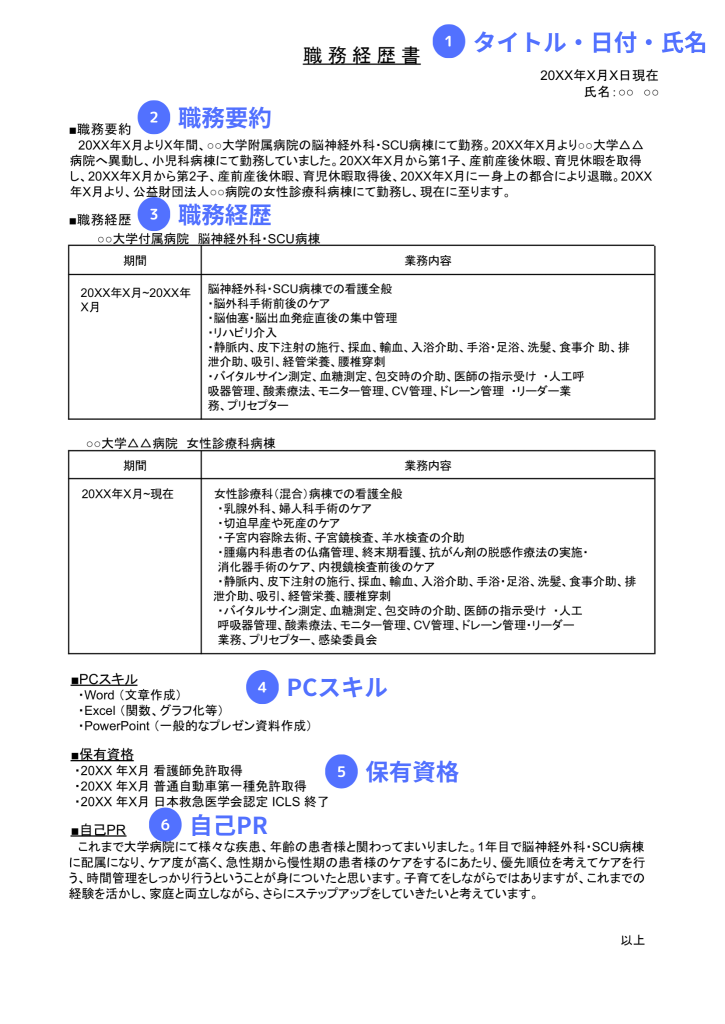
【見本5】(保健師に転職したい方向け)看護師から保健師への転職者の職務経歴書の実例
【見本5の職務経歴書へコメント】
前提として、保健師免許と看護師免許の保有を資格欄で示しましょう。保健師として勤務するためには保健師免許と看護師免許の2つが必要なので、忘れないようにしましょう。保健師は「予防医療、健康管理」をメインとした職種です。その特徴に合わせ、自身の病院での経験を踏まえて健康管理の重要性とその領域に意欲的に携わってきたことを自己PRで示しているため、説得力が増し、保健師業務への意欲がとても伝わる書き方です。みなさんもぜひ自身の経験と結び付けて、次の職種への意欲を示す書き方ができるとよいですね。
※「看護師の職務経歴書の書き方のポイント」を確認したい方はこちら
【見本5】総合病院の看護師(正社員)から産業保健師(派遣社員)へ転職
得意な分野・業務内容/実績・ ICU、循環器、心臓血管外科看護に関する知識・経験 ・リーダー業務・プリセプター業務の経験 |
職務経歴20XX年X月~20XX年X月 公益財団法人○○病院 正社員として勤務 〈病床数〉 XXX床 〈診療科目〉 消化器外科内科、循環器内科、心臓血管外科、整形外科、脳神経外科、呼吸器外科内科、産婦人科、形成外科、乳腺外科、腹膜播種センター 〈配属先〉 ICU 〈業務内容〉 ICU内での看護業務全般(患者受け持ち制) ・ 成人から高齢者の急性期看護 ・ 日常生活援助(食事、清潔、排泄) ・ 創傷処置、吸引、ルート管理、ドレーン管理、人工呼吸器管理、透析管理、補助循環管理 ・ 勉強会の準備・開催 ・ 医師の処置介助 ・ リーダー業務・プリセプター業務 ・ 看護研究(人工呼吸器管理における腹臥位の有効性について) 一身上の都合により退職 理由:夫の転勤のため
20XX年X月~20XX年X月 公共財団法人○○医療センター 〈病床数〉 XXX床 〈診療科目〉 呼吸器内科、循環器内科、心臓血管外科、乳腺外科、緩和医療科 〈配属先〉 循環器内科、心臓血管外科病棟 〈業務内容〉 循環器内科、心臓血管外科病棟看護業務全般(固定チームナーシング制) ・ 心臓カテーテル検査前後の看護(状態観察、検査前オリエンテーション、検査後リハビリテーション、退院指導) ・ 心臓血管外科手術前後の看護(状態観察、術前オリエンテーション、術後リハビリテーション、退院指導) ・ 心不全看護(状態観察、退院指導) ・ 急変対応 一身上の都合により退職 理由:夫の転勤のため |
取得資格20XX年X月 看護師免許取得 20XX年X月 保健師免許取得 20XX年X月 普通自動車第一種免許取得 20XX年X月 日本救急医学会認定 ICLS 終了 |
PCスキル・Word (文章作成) ・Excel (関数、グラフ化等) ・PowerPoint (一般的なプレゼン資料作成) |
自己PR【病院勤務からの学びと健康管理に携わることへの意欲】 病棟勤務を通して入退院を繰り返す患者さんにたくさん出会いました。病気の知識や生活習慣改善の必要性を伝えることは簡単ですが、その人それぞれのライフスタイルに合わせた生活指導をすることの難しさを実感することは多く、その中でも働く世代の生活習慣を変えることの難しさ、行動変容したとしても継続することの難しさから生活習慣病の一次・二次予防の重要性を実感しました。また、病棟勤務の時に一緒に働いていた職員でうつ病になり休職した職員がいました。ささいなサインがたくさんあっても自分自身も周囲も気づくことが難しい問題なのではないかと実感しました。自分の体と向き合って心身共に健康でいきいき仕事ができるよう、働く世代の健康管理に携わりたいと考えるようになりました。 【向上心の高さや経験値の高さを踏まえてのアピール】 私は、病院勤務の際、看護協会の研修に積極的に参加し病棟で再度勉強会を行ったり、実務で活かしていました。常に向上心をもって学習する姿勢があります。産業保健分野は未経験ですが、勤務を通して知識と経験を身に付けることは勿論、今後は産業カウンセラーや労働衛生コンサルタントなどの資格も取得し、実践力を磨いていきたいと考えています。また、もともと人と関わることが好きで、夫の転勤で2年ごとに引っ越しをしていましたが、友達ができずに悩んだことはありません。産業医や産業保健師、従業員の方とも円滑に仕事ができると思います。 |
看護師の職務経歴書テンプレートのダウンロード
【編年体式】看護師の職務経歴書テンプレートのダウンロード
職務経歴が過去から始まって時系列になっている、編年体の職務経歴書をここからダウンロードできます。主に、経歴のまだ浅い若年層の方に適しているバージョンです。
【逆編年体式】看護師の職務経歴書テンプレートのダウンロード
職務経歴が現在から過去に向けて時系列になっている、逆編年体の職務経歴書をここからダウンロードできます。主に、直近の経験を活かして転職したい方やベテラン層の方に適しているバージョンです。
スマホで職務経歴書を作るなら【職務経歴書Web作成ツール】が便利

パソコンやスマホで職務経歴書を作る場合は、簡単に職務経歴書が作成できる職務経歴書Web作成ツールがおすすめ。
株式会社キュービックが開発したミライトーチは、情報を入力していくだけで、履歴書だけではなく職務経歴書も作成することができます。
煩わしい職歴の表作成なども自動で行なってくれるため、とても簡単に職務経歴書の作成ができますよ。
また完成した職務経歴書はPDFでダウンロードもできるため、メールでの添付はもちろん、コンビニ等で印刷するのも便利です。