【転職成功者5名の実例付き】事務職の職務経歴書の書き方と見本&テンプレート
ここでは、事務職から転職する場合の職務経歴書の書き方を、職務経歴書の見本を用いながら紹介します。
紹介する職務経歴書の見本は、全て事務職からの転職に成功した方が実際に転職活動で使っていたものですので、比較しながら自分に合った職務経歴書の書き方を見つけて参考にしてみてください。
ミライトーチResumeでは履歴書・職務経歴書をスマホやパソコンで無料で作成できます。
画面に沿って内容を埋めていくだけで、書類の書き方やマナーで迷うことなく簡単に書類が完成します。
目次
事務職の職務経歴書の書き方のポイント
【書き方のポイント】
- PCスキルはどんなレベルであっても、細かく記載しましょう。
- 数値(業務の対応件数や部署の構成人数、全従業員数など)を明記し、あなたの業務内容をイメージしやすくさせましょう。
- スキルや経験を示す書き方をしましょう。
事務職では業務内容上、実践的なPCスキルが身につきやすいという特徴があります。実用的なPCスキルは業界問わず活かせるスキルなので、PCスキルを詳細に記載することで、即戦力として採用担当者にアピールすることができます。「PCスキルに自信がないから書きたくない……」という場合もあると思います。ですが、職務経歴書上に記載しないとPCスキルが全くないと採用担当者に理解されてしまうため、たとえ自信がなくとも、自分が使えるPCスキルは詳細に記載した方がよいでしょう。大手人材紹介企業のリクルートからは、PCスキルチェックシートが出されています。ぜひこちらを参考にしながら、自分のPCスキルを確認し、職務経歴書に記載してみてください。

PCスキルに加えて、業務の対応件数や部署の構成人数、全従業員数などの数値を明記しましょう。例えば、「メール問い合わせ窓口対応 平均X件/日」のように、業務内容とともに対応した件数を記載することで、採用担当者はあなたの業務能力の高さを把握しやすくなります。また、同じ部署の人数や企業の資本金、従業員数などの情報があると、企業規模がわかり、あなたの業務内容をイメージしやすくなるため記載しましょう。
また、自身の経験やスキルを示す書き方をしましょう。例えば、顧客対応が多ければ対人折衝経験の豊富さ、営業事務なら売上実績(X%の売上上昇に貢献、X件の顧客獲得等)、海外とのやり取りを処理する経験が多ければ語学力(TOEICスコア等)のように、自身の経験やスキルがあれば記載しましょう。転職時に応募する企業によっては、その経験やスキルを評価する業界・職種の可能性があります。
事務職の職務経歴書の構成
事務職の職務経歴書は、基本的に以下6点から構成されます。職務経歴書を作成する際は、以下の構成を参考にしながら作成しましょう。

【見本1】一般事務経験者の職務経歴書の実例
【見本1の職務経歴書へコメント】
資格欄にMOSと実務経験歴をそれぞれ記載していることで、資格だけでなく業務で使えるレベルのPCスキル能力もあることを示せていてとても良いですね。事務職での業務処理能力に加えて、アルバイト時代の接客経験も記載していることで、「対人スキルも業務処理能力も高そうな人だ」という印象を与えることができている点も良いです。「職務経歴書に書くことがあまりない……」という方は、アルバイト時代の経験を含めることで自身の経験やスキルの内容を詰める書き方を取り入れてみてください。
※「事務職の職務経歴書の書き方のポイント」を確認したい方はこちら
【見本1】卸売・小売業の一般事務職(派遣社員)から卸売・小売業の事務職(正社員)へ転職
経歴要約複数の転職を経験 ⾼校を卒業後、株式会社○○の接客業を1年勤めたのち、○○店のホールスタッフや○○⼤学病院の医師補助事務職を経験。20XX年より株式会社○○に⼊社し、事務職として勤務。主に積算業務に従事し、⾒積書や電話対応の業務を担当していました。 |
活かせる経験・マイクロソフト オフィス スペシャリスト Word 365&2019 / 実務経験 1年以上 職業訓練にて、MOS Wordの資格を取得しました。Wordの基本的な操作は完璧にできます。 ・マイクロソフト オフィス スペシャリスト Excel 365&2019 / 実務経験 1年以上 職業訓練にて、MOS Excelの資格を取得しました。関数などの操作ができます。 |
職務経歴株式会社○○(アルバイト) 20XX年X⽉〜20XX年X⽉ 〈事業内容〉 ・私の担当していた時間帯は早朝からお昼過ぎまででしたが、常に2、3⼈で業務を⾏っていました。朝の出勤の時間やお昼の時間がとても混み合うので、臨機応変な対応を⼼掛けながら従業員と協⼒し乗り切りました。やりがいを感じ、達成感を得ることができました。 ・常に明るく丁寧に接客をし、お客様にとって雰囲気の良いお店作りを⼼掛け、クレーム対応時はお客様の話をよく聞きご要望を理解し、上司に相談しながら迅速かつ丁寧に対応致しました。
○○ (アルバイト) 20XX年X⽉〜20XX年X⽉ 〈事業内容〉 ・初めのうちは業界⽤語や仕組みなども理解ができず、指⽰されるまま作業をしていましたが、先輩や社員の⽅々にサポートしていただき業務に慣れることができ、機器が分からないとできない作業も任されるようになりました。機器を取り扱う業務では⼗分に注意しながら量をこなせるように作業し、やりがいを感じながら他の従業員と協⼒し取り組みました。 ・店舗内の全機種の名前と位置を覚え、いつお客様に尋ねられても答えられるように備えました。 またご年配のお客様には丁寧に、若いお客様には元気良く等、お客様に合った接客対応を⼼掛け、また来店したいと思っていただけるような雰囲気の良いお店作りに尽⼒しました。
○○⼤学病院(派遣社員) 20XX年X⽉〜20XX年X⽉ 〈事業内容〉 ・業務に⼊る前の研修では情熱をもって勉強に励み、病気について詳しくまとめたレポートを同期の誰よりも先に提出することができました。積極的に取り組む姿勢が評価され、いち早く院内⽤携帯を持たせてもらい1⼈で業務をさせてもらえるようになりました。退職する⼈や休暇を取っている職員の業務を担当し、とても仕事量が多かったのですが、先輩⽅に助けていただきながら仕事に打ち込みました。そのおかげで、⾃分の業務を終え、先輩⽅の業務を⼿伝わせていただけるようになり、チームで協⼒しながら取り組むことができました。 ・⾔葉遣いと清潔感のある⾝だしなみに気を付け、⾝体の不調を抱えて来院される患者様に安⼼感を与えるため、笑顔を絶やさないように⼼掛けました。
○○株式会社(派遣社員) 20XX年X⽉〜20XX年X⽉ 〈事業内容〉 ・⾃動⾞⽤品の物流センターでの⼀般事務で、X名の部署でした。海外との輸出⼊関連の業務ではコロナ禍の影響で遅延などが頻繁にあり、毎⽇のように残業が続きました。しかし事務全体で協⼒し合い、徐々に仕事を早く終わらせることができるようになり、最終的には定時に全員が帰宅できる環境になりました。
株式会社○○(派遣社員) 20XX年X⽉〜20XX年X⽉ 〈事業内容〉 ・建築副資材の積算業務を⾏うX名ほどの部署に配属されました。それぞれ担当するハウスメーカーがあり、私は既存のハウスメーカーさんを担当しました。納期を確認し優先順位を決め、スケジュール管理を徹底しました。⾒積書作成やデータ⼊⼒は特に間違いがないよう、⼊⼒完了後には必ずダブルチェックを⾏い、正確な作業を⼼掛けました。また、スピーディーに業務に取り組んでいたので、⼿が空くことが多く、多忙な先輩社員さんの業務を任されるようになりました。派遣の期限があるお仕事でしたが、上司にあたる社員さんからは⼤変助かると評価していただきました。 |
自己PR私は、レジや接客、医療関係や事務など様々な職を経験し、どの会社でも何をしたら会社に貢献できるか、会社の従業員とどのように協⼒をして、効率をあげて作業に励むかを考えて⾏動してきました。今まで⾝につけた対応⼒と事務職のスキルをさらにアップしたいと考え、職業訓練を受講してきました。即戦⼒としてぜひ貴社の役に⽴ちたいと思っております。 |
【見本2】営業事務経験者の職務経歴書の実例
【見本2の職務経歴書へコメント】
資格欄にMOSだけでなく「エキスパート」というレベルまで書いてあることで、上級レベルのWordとExcelのスキルがあることがわかりやすくて良いです。ただ、業務内容や自己PRがとても簡素です。例えば、業務内容では「電話対応 平均X件/月」「資料作成により売上X%上昇に貢献」、自己PRでは「介護職員としての経験で身についた相手の意図を汲み取る力に加え、自身の営業経験をもとに営業事務業務を遂行し、売上上昇につなげることができた」というように、詳細に自身の業務経験を伝えましょう。
※「事務職の職務経歴書の書き方のポイント」を確認したい方はこちら
【見本2】保険業の営業事務職(派遣社員)からフリーランス(業務委託)へ転職
職務要約高校卒業後、介護施設・病院で介護職員として5年以上勤務 保険外交員として2年勤務 派遣社員として事務職員を現在4年目 |
職務経歴介護施設・病院 事業内容:介護 〈業務内容〉 20XX年X月~20XX年X月 施設利用者の日常介助 ・食事介助 ・移動介助 他 20XX年X月~20XX年X月 病院内の看護補助 ・食事介助 ・移動介助 他 20XX年X月~20XX年X月 施設利用者の日常介助 ・食事介助 ・移動介助 他
保険外交員 事業内容:保険営業 〈業務内容〉 20XX年X月~20XX年X月 ・保険商品の販売・アフターフォロー
派遣社員 事業内容:事務職 〈業務内容〉 20XX年X月~現在 ・データ入力、データ集計 ・資料作成・修正 ・電話対応 他 |
資格・特技・介護福祉士 |
自己PRよろしくお願いいたします。 |
【見本3】人事事務経験者の職務経歴書の実例
【見本3の職務経歴書へコメント】
企業の従業員数や資本金が明記されていて、前職の企業規模が伝わります。自分の部署の人数まで書いてあれば、前職の組織規模をよりイメージしやすくなるのでさらに良いでしょう。
新卒採用と中途採用で、それぞれ業務内容と業務実績が書かれている点はとても良いです。人事事務とはいえ、採用関連や社員育成など業務範囲が様々なので、業務の担当範囲が明記された書き方は、見本3の作成者の担当業務を理解しやすくなりますね。
また、PCスキルに関する資格がなくても○○レベルと具体的に記載している点もとても良いですね。
※「事務職の職務経歴書の書き方のポイント」を確認したい方はこちら
【見本3】金融業の人事事務職(正社員)から情報通信業のクリエイター・クリエイティブ職(正社員)へ転職
職務要約学生時代に飲食店のアルバイトを経験後、株式会社○○に入社。痩身エステの施術師としてX店舗の運営・接客を経験後、事務職にキャリアチェンジしたく、株式会社○○に入社いたしました。現在は、○○銀行株式会社の人事部にて主に採用・研修のアシスタント業務に従事しています。並行して請求書、契約書などの各種書類の作成、派遣・出向社員入退社管理、社長・役員秘書等、社内全体に関わる人事業務を担当しています。 |
職務経歴20XX年X月~20XX年X月株式会社○○ ○○店 アルバイト 〈事業内容〉 精肉店 〈資本金〉 XXXX万円 売上高:不明 〈従業員数〉 XX名(20XX年X月現在) 〈業務内容〉 精肉店が出店した焼肉屋にオープニングスタッフとして勤務。 (※20XX年X月に大学を中退後の空白期間は、在学時から継続して上記飲食店に勤務) ・店舗立ち上げ対応 (メニュー表の作成・プレオープン対応 等) ・接客 ・調理 ・受電対応 ・開閉店対応 ・新規メニューの考案 ・SNS運用 ・材料、備品発注 ・店長代理業務 〈実績〉 ・20XX年度~ 新規に公式Twitterを立ち上げ、中心となって運用 文面の作成、写真撮影、画像加工から投稿まで日々魅力を発信。 新規顧客の獲得および、リピート率アップに貢献。
20XX年X月~20XX年X月 株式会社○○ ○○店・○○店 正社員 〈事業内容〉 セルライトケア専門店 〈資本金〉 XXX万円 売上高:不明 〈従業員数〉 XX名(20XX年X月現在) 〈業務内容〉 ・接客、施術対応 ・受付、電話、クレーム対応 ・備品発注 ・開閉店対応 ・売上報告 ・SNS運用 〈実績〉 ・新規に公式Instagramを立ち上げ、中心となって運用 文面の作成、写真撮影、画像加工から投稿まで日々魅力を発信。 新規顧客の獲得および、リピート率アップに貢献。
20XX年X月~現在 株式会社○○ (○○銀行株式会社に派遣) 正社員 〈雇用元〉 株式会社○○ 〈事業内容〉 人材派遣事業・人材紹介・アウトソーシング事業 〈資本金〉 X億円 売上高:XXXX億円(20XX年X月期) 〈従業員数〉 XXXX名(20XX年X月現在) 〈派遣先〉 ○○銀行株式会社(旧○○銀行) 〈事業内容〉 インターネット専業銀行 〈資本金〉 XXX億X千万円 売上高:XXX億円(20XX年X月期) 〈従業員数〉 XXX名(20XX年X月現在)
20XX年X月~20XX年X月 ○○銀行株式会社人事部○○グループ 〈業務内容〉 ・新卒採用アシスタント (ナビサイト運営、学生対応、選考イベント対応、書類選考、面接調整、採用実績のデータ分析、SNS運用 等) ・中途採用アシスタント (求人票の校閲・掲載対応、採用サイトの運営、応募者対応、エージェント対応、 面接調整、採用実績のデータ分析 等) ・新入社員入社手続き ・請求書発行および処理 ・契約書類の作成および社内稟議決済~締結処理・管理 ・派遣社員管理、派遣費請求書処理 ・社内研修アシスタント ・社内広報 ・社内eラーニングシステム管理 ・資格管理 ・役員、社長秘書 ・受電、来客対応 ・郵便物対応 ・他、依頼のあった事務作業
20XX年X月 ~現在 ○○銀行株式会社人事部○○グループ兼○○グループ ○○グループの業務に加え○○グループ業務を兼務 〈業務内容〉 ・出向社員受入、終了対応 (出向社員管理、契約書類の作成および社内稟議決済~締結処理・管理、 人件費請求書発行および処理) ・経営会議資料作成 ・360度アセスメントの実施~フィードバック(外部委託先と連携) ・社内規程更新 ・他、依頼のあった事務作業
〈実績〉 ・20XX年度~ ・新卒採用:X名の新卒担当面接官のアシスタントとして採用業務に従事。 面接以外のサポート業務を行い、毎年の目標採用人数の達成に貢献。 ・中途採用:X名の中途担当面接官のアシスタントとして採用業務に従事。 年々募集ポジションが増加し、目標採用人数の達成は難航するものの、 書類選考・面接以外のサポート業務を行い、内定受諾率アップに貢献。 ・20XX年度 ・中途採用サイトのリニューアルプロジェクトに参加 新卒採用サイトに対し、比較的殺風景だった中途採用サイトのリニューアルに伴い、 採用管理システム内の機能を利用し、他部署と連携しながら新たにバナーのデザイン考案や中途入社社員のインタビュー動画掲載。数名ではあるが、応募率のアップに貢献 ・社内eラーニングシステムの移行プロジェクトに参加 長年利用していたシステムの運用保守期限切れに伴い、 他部署と連携し新規eラーニングシステムの導入、社員情報移行対応に従事。 これまで手間だったオンライン研修やアンケート機能が1つにまとまり、 各部署の業務効率化が実現。 |
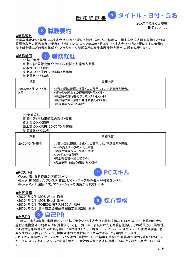
PCスキル・Word:表、資料作成が可能なレベル ・Excel:IF関数、VLOOKUP関数、ピボットテーブルの使用が可能なレベル ・PowerPoint:図版作成、アニメーションの使用が可能なレベル |
資格・普通自動車第一種免許 2013年9月取得 |
自己PR【業務推進力・適応力】 現職では、2つのグループを兼務しており、自身のルーティン業務に加え、所属グループ全員のサポートを行っています。突発的な出来事に対して臨機応変に対応し、緊急度の高さと対応時間を鑑みながらスケジュールを設定するよう心掛けてきました。常に全体のバランスを意識しながら、今何が必要なのか、何を求められているのかを見極め、計画的に業務を遂行することができます。迅速さと高い質を維持できる業務処理の能力を身につけ、納期を守れなかったことは一度もございません。 また、これまでSNSの運用や様々な社内システムに触れてきておりますので、使用したことがないシステムでもすぐに適応することができます。 【コミュニケーション能力】 現職業務上、部内はもちろん、他部所・役員・他社の方々や学生・中途採用候補者と関わる機会が多くございます。対面からオンラインでの打ち合わせ、電話等顔が見えない状態でのやり取りも多々発生するため、話す・聞く・連携する力が身についております。また、アルバイトも含め接客も経験しており、現職の業種的にも、社内異動や入退社が頻繁に行われる環境に勤めておりますので、どんな人でも打ち解けられるのが私の強みだと思います。 【趣味】 DIY、キャンプ、旅行、ドラマ・映画鑑賞 |
【見本4】特許事務経験者の職務経歴書の実例
【見本4の職務経歴書へポイント】
業務処理量を具体的に月X件、年X件等と書いているため、実際にどれくらいの業務遂行能力があるのかを把握しやすくとても良い書き方ですね。資格欄には特許管理システムのスキルが書かれているため、特許・知財分野という専門性の高い分野への理解の深さを兼ね備えていることも伝わります。
※「事務職の職務経歴書の書き方のポイント」を確認したい方はこちら
【見本4】専門・技術サービス業の特許事務職(正社員)から製造業の知的財産職(正社員)へ転職
-職務経歴 概略-新卒時に○○観光株式会社に入社し、旅行商品の販売を経験致しました。 次に、株式会社○○(社内カンパニー制を導入)の知的財産専門子会社である、○○株式会社(現 ○○株式会社○○部)に入社し、○○の○○部門の○○部及び○○部門の○○部にて計X年Xか月、特許事務、一般事務、庶務業務に従事し、マルチタスクに対応する調整力を培いました。 その後、○○特許事務所の意匠・商標本部にて、X年Xか月、海外のお客様が国内で意匠権・商標権を取得する為の手続きの事務をしていました。さらに、○○特許事務所の○○部門にて、同じく海外のお客様が日本国内で特許権を取得する為の、出願事務をX年Xか月担当致しました。 現在は、○○株式会社にて、特許年金管理、特許等の実績報奨金の算出、部内業務の改廃/フローの構築、その他の事務的な業務に従事しております。 |
-職務経歴 詳細-20XX年X月~20XX年X月 ○○観光株式会社 〈事業内容〉 国内旅行、海外旅行、JR券、航空券、旅行傷害保険の販売 〈従業員数〉 XXX名 〈業務内容〉 ・新人研修後、カウンター営業部 トラベルプラザ○○配属 ・課長以下X名の部門で、個人のお客様向けの国内旅行、海外旅行等の対面販売を担当
20XX年X月〜20XX年X月 ○○株式会社(現 ○○株式会社○○部) 〈事業内容〉 知的財産関連事務・業務支援、特許調査 〈従業員数〉 XXX名 20XX年X月〜20XX年X月 株式会社○○社(現 ○○株式会社)○○グループへ出向 課長以下XX名の部門で、自分のみが○○株式会社の従業員という勤務形態。下記業務を担当。 ・庶務(電話・来客対応、海外からの電話取り次ぎ、出張申請・精算、スケジュール調整、用度品注文、秘書業務等/随時) ・特許簡易調査(パテントファミリーの作成等/随時) ・ニュース検索(海外ニュースサイトより、半導体や知財関連記事の検索/毎日) ・社外発表承認窓口(社外発表の際の知財部門内審査の取りまとめ/月XX件)
20XX年X月〜20XX年X月 株式会社○○ ○○部へ異動 部長以下X名の部門(うち、○○株式会社の従業員XX名)。下記業務を担当。 ・若手知財部員向けの知財教育研修(入社年度別研修の運営アシスタント/年XX日) ・特許ロイヤリティ送金(海外企業とのロイヤリティ算出から請求書発行まで/年XX件) ・外国意匠期限管理(出願・中間処理・年金の期限管理/随時)
20XX年X月〜20XX年X月 ○○特許事務所 ○○本部 配属 〈事業内容〉 特許、実用新案、意匠、商標等の知的財産の国内、海外の出願・権利化業務 〈従業員数〉 XXX名 部長以下XX名の部門。 海外のお客様の日本国内での意匠権・商標権取得のため、下記業務を担当。 ・出願(海外代理人・企業からの出願依頼を受け出願書類を作成、特許庁電子システムにて出願を行う/月X〜XX件) ・中間(弁理士作成の補正書等を確認、オンラインにて提出を行う。マドプロ案件は特許庁に持参/月X〜XX件) ・登録(登録査定受領後、海外代理人・企業からの指示を受け、登録料納付担当者に納付を依頼/月X〜XX件) ・商標の更新(更新要否照会後、海外代理人・企業からの指示を受け、更新申請書を作成、オンラインにて提出を行う/月X〜XX件) ・意匠の年金管理(海外代理人・企業からの指示を受け、年金納付担当者に納付を依頼/ 月X〜X件) ・登録後の処理(表示変更、移転登録、名称・住所変更届、委任状等の書類を作成、提出を行う/月X〜XX件) ・税関における摸倣品対応/月X〜X件 ・請求書発行/月XX件 ・上記に伴う、海外企業とのコレスポンデンス(英文メール・書簡) ・その他、国内事務業務の補助(登録証・更新申請登録通知の処理/月XX〜XXX件、図書・ 書類整理等/随時)
20XX年X月〜20XX年X月 特許業務法人○○特許事務所 ○○事務部○課配属 〈事業内容〉 特許、実用新案、意匠、商標等の知的財産の国内、海外の出願・権利化業務 〈従業員数〉 XXX名 課長以下XX名の部門。 海外のお客様の日本国内での特許権取得のため、下記業務を担当。 ・出願(海外代理人・企業からの出願依頼を受け出願書類を作成、特許庁電子システムにて出願を行う/月XX件) ・移転登録、名称・住所変更届、委任状等の書類を作成、提出を行う/月X~X件 ・上記に伴う、海外企業とのコレスポンデンス(英文メール・書簡)
20XX年X月〜現在 ○○株式会社 ○○本部○○部○課 配属 〈事業内容〉 シール製品、工業用機能部品、油空圧機器等の製造、仕入、輸入、販売 〈従業員数〉 XXXXX名 課長以下XX名の部門。 20XX年X月より、特許事務係リーダー(部下X名)。下記業務を担当。 ・商標(国内出願X件、国内・外国案件の更新XX件、外国案件の異議申立XX件、無効審判X件、ウォッチング/随時) ・部内業務の改廃/フロー構築 ・特許事務・取引先対応 (20XX年X月〜)部署統合に伴い、技術本部 技術統括部 特許一課へ異動 ・特許年金管理(国内外自社案件の年金管理、移転手続き等) ・特許等の実績報奨金の算出 |
-取得資格/パソコンスキル-・TOEIC スコア XXX (20XX年) ・Word/Excel/PowerPoint ・特許管理システム:「PATDATA」, 「db Magic」, 「DBBOY」 |
【見本5】法務事務経験者の職務経歴書の実例
【見本5の職務経歴書へポイント】
業務内容を法務事務と審査事務で分けて具体的に記載している点がとてもわかりやすくて良いですね。業務実績や前職の企業規模が伝わる情報を入れると、他業界の採用担当者でも特許事務での業務内容や成果をさらに想像しやすくなるでしょう。また、PCスキルはたとえ資格がなかったとしても、どれくらいのレベルなのかを記載しましょう。
※「事務職の職務経歴書の書き方のポイント」を確認したい方はこちら
【見本5】金融業の法務事務職(正社員)から情報通信業のマーケティング職(正社員)へ転職
職務要約大学卒業後、株式会社XXの融資審査業務部にて融資アシスタント業務に従事してまいりました。与信審査に関わる事務や貸出に関わる登記作業を主な業務としておりました。 主な業務とは別にインフラチームへ参加し、新たなソフトウェアを導入することでペーパーレス化を実現しました。 |
職務経歴20XX年X月~20XX年X月 株式会社○○ 〈配属部署〉 ○○業務部 〈主な業務〉 ・審査事務・総務・法務事務 ・債権管理回収業務 ・新人教育 〈業務詳細〉 審査事務 ・新規案件の与信補助業務(決算書分析・官報、謄本等の会社情報、信用情報機関へのヒアリング等) ・外部委託業者への窓口業務(月次情報交換会の開催含む) ・法務事務 ・融資契約法務(契約書の一部作成・制定ならびに改定・制定手続き) ・債権登記の実行(登記データ作成、申請等) ・外部専門家(弁護士)窓口業務、リーガルチェック業務 業務事務 ・インフラチームへの参加(レスペーパー化ソフトウェアを導入、本格的なレスペーパー化を実現) ・各種フローの見直し、作成 ・各種講演会・勉強会の手配・運営 ・システムベンダー対応(業務システム導入チームへの参加) ・各種マニュアル・社内文書の整備・改訂 |
事務職の職務経歴書のテンプレートをダウンロード
【編年体式】職務経歴書テンプレート
職務経歴が過去から始まって時系列になっている、編年体の職務経歴書をここからダウンロードできます。主に、経歴のまだ浅い若年層の方に適しているバージョンです。
【逆編年体式】職務経歴書テンプレート
職務経歴が現在から過去に向けて時系列になっている、逆編年体の職務経歴書をここからダウンロードできます。主に、直近の経験を活かして転職したい方やベテラン層の方に適しているバージョンです。
スマホで職務経歴書を作るなら【職務経歴書Web作成ツール】が便利

パソコンやスマホで職務経歴書を作る場合は、簡単に職務経歴書が作成できる職務経歴書Web作成ツールがおすすめ。
株式会社キュービックが開発したミライトーチは、情報を入力していくだけで、履歴書だけではなく職務経歴書も作成することができます。
煩わしい職歴の表作成なども自動で行なってくれるため、とても簡単に職務経歴書の作成ができますよ。
また完成した職務経歴書はPDFでダウンロードもできるため、メールでの添付はもちろん、コンビニ等で印刷するのも便利です。
【あわせて知りたい】記事一覧
職務経歴書のPCスキルの書き方|初級レベルでも書いてもいい?【記載例あり】
