【転職成功者4名の実例付き】営業職の職務経歴書の書き方と見本&テンプレート
ここでは、営業職から転職する場合の職務経歴書の書き方を職務経歴書の見本を用いながら紹介します。
紹介する職務経歴書の見本は、全て営業職からの転職に成功した方が実際に転職活動で使っていた職務経歴書ですので、比較しながら自分に合った職務経歴書の書き方を見つけて参考にしてみてください。
ミライトーチResumeでは履歴書・職務経歴書をスマホやパソコンで無料で作成できます。
画面に沿って内容を埋めていくだけで、書類の書き方やマナーで迷うことなく簡単に書類が完成します。
目次
営業職の職務経歴書の書き方のポイント
【書き方のポイント】
- 顧客の業界や商材の単価、法人か個人かなど、他業界の人でもあなたの業務内容をイメージしやすい情報を入れましょう。
- 営業実績(目標達成率、売上金額など)と達成するために注力したことについて記載しましょう。
- 組織・チームの中での役割や責任範囲を記載しましょう。
- 経験やスキルを示す書き方をしましょう。
営業職の職務経歴書では、顧客の業界や商材の単価、営業先が法人か個人かなど、他業界の人でもあなたの業務内容をイメージしやすい情報を入れましょう。加えて、目標達成率や売上金額などの営業実績と、その営業実績を達成するために注力したことも記載してください。そうすることで、あなたの業務遂行能力の高さや自身の仕事に向き合う姿勢を採用担当者にわかりやすく伝えることができます。
職務経歴欄では、組織・チームの中での役割や責任範囲を記載しましょう。例えば、「営業部のマネージャーとしてメンバーの育成や営業部の戦略設計を行いました」「チームの中で特に○○領域を担当し、おもに○○を対象に○○を営業提案しました」など、役職の有無問わず、チーム内で自分が何を担当していたのか、どのような業務まで任せてもらっていたのかを明記してください。
また、不動産営業なら宅地建物取引士資格の保有を示す、海外とのやりとりの多い経験があればTOEICスコアなど語学力の高さを示すなど、自身の経験やスキルを示す書き方をしましょう。転職時に受ける企業によっては、その経験やスキルを評価する業界・職種の可能性があるため、職務経歴書で自身の経験やスキルを示しましょう。
営業職の職務経歴書の構成
営業職の職務経歴書は、基本的に以下6点で構成されます。職務経歴書を作成する際は、以下の構成を参考にしながら作成しましょう。

【見本1】工業製品営業経験者の職務経歴書
【見本1の職務経歴書へコメント】
「主要顧客と顧客の数を明確にしていること」「商材の具体名を上げていること」「営業成績を売上と粗利で分けて明記していること」の3つが、見本1の職務経歴書の特に良いところです。読んだときに、どれくらいの顧客規模に営業できる能力があって、どれくらいの成果を上げられる人なのかがとても伝わります。
さらに、見本1の職務経歴書は主任としての役割や精通業界を明記しているため、この人の業務能力の高さや業界理解の範囲がわかり、より会社に合う人かどうかを採用担当者が判断しやすくなっていることも良い点です。
※「営業職の職務経歴書の書き方のポイント」を確認したい方はこちら
【見本1】製造業の工業製品営業から情報通信業の営業職へ転職
職務要約20XX年新卒採用にて、○○に入社。営業職として、「○○」「○○」「○○」の提案・販売をしておりました。主要顧客は、スーパーマーケット、食品専門店、食品工場等で計 100 社程度担当しておりました。商談相手は、経営者の方が多く、営業スタイルとしては、いわゆる「売り切り」でなく、末長いお付き合いを意識して、信頼関係を重視するような営業をしておりました。20XX年より主任として職務を全う、営業成績は、年間売上XX億円・粗利XXXX万円規模で事業に貢献しておりました。 |
活かせる経験・知識・技術職務営業経験(約8年)
電話アポイント・展示会・勉強会実施・プロダクト販売
企画設計・ソリューション提案・データ分析・マーケティング・アフターフォロー
業界:製造業(食品)・流通小売業界・広告業界・通信業界 取引相手:経営者、商品部門、販促部門、情報システム部門、企画部門、営業部門
○○、○○、○○、○○、○○、○○ ※敬称略・順不同 |
職務経歴20XX年X月〜20XX年X月 株式会社○○ 〈事業内容〉 メーカー(機械・電気) 計測機器・光学機器・精密機器・分析機器 〈資本金〉 XX億円 売上高:XXX億円 〈従業員数〉 XXXX 名 〈上場〉 非上場 設立 19XX年X月 〈業務内容〉 20XX年X月 営業所に配属 〈営業スタイル〉 既存営業 90% 新規営業 10% 〈担当地域〉 おもに○○県エリアを担当(他:○○エリア) 〈取引顧客数〉 XX社(社数)を担当 〈取引商品〉 ○○、○○など (その他商社販売あり) 〈売り上げ実績〉 ・20XX年度:年間総売上約XXX万円、平均予算達成率89%、粗利計画比101% ・20XX年度:年間総売上約XXXX万円、平均予算達成率90%、粗利計画比130% ・20XX年度:年間総売上約XXXX万円、平均予算達成率110%、粗利計画比130% スーパーマーケット・専門店、小売店などを中心に営業活動を展開
20XX年X月〜現在 株式会社○○ 〈事業内容〉 通信業、WEBソリューション事業(WEB・アプリケーション・IoT・AI)ソリューション メディア事業・新規事業 ※ベスト XX 選出 〈資本金〉 XXXX万円 売上高:XX億円 〈従業員数〉 XXXX 名 〈上場〉 非上場 〈業務内容〉 20XX年X月~20XX年現在○○支社にて勤務 〈営業スタイル〉 既存営業 90% 新規営業 10% 〈担当地域〉 XX企業を中心に担当 〈取引顧客数〉 XX社(社数)を担当 〈取引商品〉 WEB・アプリケーションサービス・その他 〈売り上げ実績〉 ・20XX年度:道内流通大手X社と契約締結・新規取引開始 ・20XX年度:年間総売上 約XXXX万円、平均予算達成率 120% メーカー様・流通小売店などを中心に営業活動を展開しております。 |
資格・語学・その他・普通自動車第一種運転免許(20XX年X月) ・メンタルヘルス・マネジメント検定試験Ⅲ種(20XX年X月) ・情報処理技術者試験(ITパスポート)合格(20XX年X月) |
自己 PR【売り上げ成果と顧客との長期的な関係構築に成功】 営業職として、前職では精密機器メーカーでX年の経験があり、現職はIT業界で20XX年X月に○○支社に配属。 |
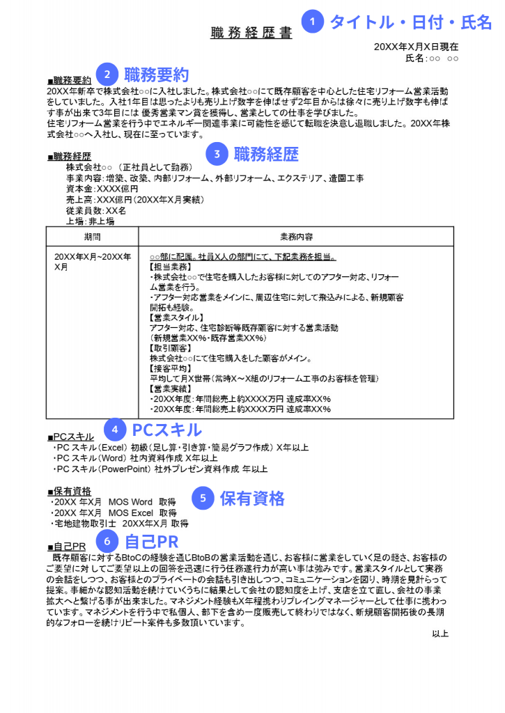
【見本2】住宅・不動産営業・不動産仕入経験者の職務経歴書
【見本2の職務経歴書へコメント】
売り上げ実績をX棟獲得など数値で明確にしているとともに、社員X名中X位という全体に対しての位置が記載されているため、自身の売り上げ実績がどれくらいすごいことなのかがとてもわかりやすいです。資格欄には宅地建物取引士が書かれていて、不動産業界の理解度の高さがうかがえますね。経験/スキル欄では、有形商材と無形商材の経験年数や、新規顧客対応と既存顧客対応の経験年数がそれぞれ記載されています。そのため、見本2の職務経歴書の作成者の営業経験値の高さを一目で把握することができ、良い書き方です。
※「営業職の職務経歴書の書き方のポイント」を確認したい方はこちら
【見本2】不動産業の営業職(正社員)から電気・ガス・熱供給・水道業の営業職(正社員)へ転職
職務要約20XX年新卒で○○に入社しました。 現場監督業務を通じて協力工事会社、お客様とのお付き合い、社会人としてのマナー等を学びました。 お客様と直接的に接することの喜びを感じ営業職への転職を決意し退職をしました。 20XX年○○へ入社をしました。 ○○にて既存顧客を中心とした住宅リフォーム営業活動をしていました。 入社1年目は思ったよりも売り上げ数字を伸ばせなかったののの、2年目からは徐々に売り上げ数字も伸ばすことができて3年目には優秀営業マン賞を獲得し、営業としての仕事を学びました。 住宅リフォーム営業を行う中でエネルギー関連事業に可能性を感じて転職を決意し退職しました。20XX年○○へ入社後に転籍、現在に至っています。○○時代にはX年間グループ会社の管理するマンションの管理組合を対象に営業として電力提供サービスの提案営業を担当しました。 社内の技術職や経理職との連携、協力工事会社と現地調査やプラン作成、事業計画の作成、管理組合の合意形成、契約書作成、サービス提供まで、電力提供サービスの全プロセスを担当していました。 入社してX年目より大きな成果を上げることができました。 ○○での営業成績の功績が認められ、親会社がM&Aを実施した○○株式会社の立て直し役として○○へ転勤、法人営業の仕事を担当しました。 全く未知の土地でまったく未知の法人営業として活動を開始しました。 名前だけ大きな民間会社の認知活動から始めて地道に活動をしており、徐々に社名を広げることができて業界では名前が通ずるまで企業を成長させ、役職も頂きマネジメント経験もする事が出来ました。 |
職務経歴20XX年X月~現在 ○○株式会社 正社員として勤務 〈事業内容〉 エネルギー関連事業 〈資本金〉 X億円 売上高:XXXX(千円)(20XX年X月X日~20XX年X月X日) 〈従業員数〉 X名 〈上場〉 非上場
20XX年X月~20XX年X月 ○○株式会社○○本社/営業統括部○○グループ ○○エリア担当 〈営業スタイル〉 既存営業 100% 〈担当地域〉 ○○エリアを担当 〈取引顧客数〉 マンション管理組合50棟への提案を担当 〈取引商品〉 電力提供サービス 〈売り上げ実績〉 ・20XX年度:年間総獲得数8棟 営業社員XX名中1位 年間最優秀賞を獲得 ・20XX年度:年間総獲得数3棟 営業社員XX名中5位
20XX年X月~現在 親会社がM&Aした会社へと転籍(現○○株式会社) 支店の立て直しを一任され営業課に配属 〈営業スタイル〉 新規営業 100% 〈担当地域〉 ○○エリアを担当 〈取引顧客数〉 マンションデベロッパーの建設するマンションに電気の提供をするサービス提案を担当 〈取引商品〉 電力提供サービス 〈実績〉 ・20XX年度:年間総獲得数2棟 営業社員X名中3位 ・20XX年度:年間総獲得数7棟 営業社員X名中2位 年間優秀賞を獲得 ・20XX年度:年間総獲得数7棟 営業社員X名中2位 年間優秀賞を獲得 ・20XX年度:年間総獲得数10棟 営業社員X名中1位 年間最優秀賞を獲得 ・20XX年度:年間総獲得数12棟 営業社員XX名中1位 年間最優秀賞を獲得 ・20XX年度:年間総獲得数6棟 営業社員XX名中4位 ・20XX年度:年間総獲得数15棟 営業社員XX名中1位 年間最優秀賞を獲得 ・20XX年度:年間総獲得数6棟 営業社員XX名中2位 年間優秀賞を獲得 ・20XX年度:年間総獲得数7棟 営業社員XX名中1位 年間最優秀賞を獲得
20XX年X月~20XX年X月 ○○株式会社 正社員として勤務 〈事業内容〉 増築、改築、内部リフォーム、外部リフォーム、エクステリア、造園工事 〈従業員数〉 XX名 〈上場〉 非上場 20XX年X月~20XX年X月 ○○営業部に配属 〈組織構成〉 営業部XX名 技術部X名 事務員X名 〈担当業務〉 ・○○で住宅を購入したお客様に対してのアフター対応、リフォーム営業を行う。 ・アフター対応営業をメインに、周辺住宅に対して飛び込みによる、新規顧客開拓も経験。 〈営業スタイル〉 アフター対応、住宅診断等既存顧客に対する営業活動 (新規営業 10%・既存営業 90%) 〈取引顧客〉 ○○県の○○住宅購入をした顧客がメイン 〈接客平均〉 平均して月XX世帯(常時XX~XX組のリフォーム工事のお客様を管理) 〈営業実績〉 ・20XX年度:年間総売上約XXXX万円 達成率 60% ・20XX年度:年間総売上約XXXX万円 達成率 110% ・20XX年度:年間総売上約XXXX万円 達成率 116% ○○で優秀営業マン賞を獲得
20XX年X月~20XX年X月 株式会社○○ 正社員 として勤務 〈事業内容〉 木造住宅の現場管理業務 〈従業員数〉 X名 〈上場〉 非上場 20XX年X月~20XX年X月 ○○ 現場管理部として配属 入社Xヶ月は新入社員研修、先輩社員同行にて現場管理入社Xヶ月~親会社の○○が建築する新築木造住宅の現場監督、○○で新築されたお客様のアフター業務、リフォーム現場管理、おもな担当物件数3棟/年間 [概要]木造住宅の現場監督[担当]施工管理 |
経験/スキル・PC スキル(Excel) 初級(足し算・引き算・簡易グラフ作成)X年以上 ・PC スキル(Word) 社内資料作成X年以上 ・PC スキル(PowerPoint) 社外プレゼン資料作成X年以上 ・有形・無形商材 有形商材X年以上、無形商材X年以上 ・自社・他社商材 自社商材X年以上 ・新規・既存 新規顧客向けX年以上、既存顧客向けX年以上 ・ポジション マネージャーX年未満 |
資格・普通自動車第一種運転免許 ・宅地建物取引士 20XX年X月 取得 ・第2種電気工事士 20XX年X月 取得 |
自己 PR【顧客満足度の高さとマネージャー経験を含む業務遂行力の高さ】 既存顧客に対するBtoCの経験やBtoBの営業活動を通じ、お客様に営業をしていくフットワークの軽さ、お客様のご要望に対してご要望以上の回答を迅速に行う任務遂行力が高いことは強みです。 |
【見本3】IT・技術・システム営業経験者の職務経歴書
【見本3の職務経歴書へコメント】
営業実績と成果を得るための工夫をそれぞれの経歴ごとに書かれていることが、とてもわかりやすいです。営業実績を得るために実際にどんな対策をしてどんな成果が出て、どう改善したのかという行動の流れがわかり、見本3の職務経歴書の作成者の業務に対する問題解決能力や業務遂行能力の高さを把握できます。資格欄ではITパスポート等、たくさんの情報通信業界に関連する資格が書かれており、情報通信業界への精通度合いの高い人だと読み取れるので良いですね。これらの資格は、情報通信系に強い人を求める企業から見たときに、”こういう人が欲しい”と思わせる判断材料になるでしょう。
※「営業職の職務経歴書の書き方のポイント」を確認したい方はこちら
【見本3】情報通信業の営業職(正社員)から情報通信業の営業職(正社員)へ転職
職務要約○○株式会社(旧○○)に入社後、現在は○○本部○○部SMB層の法人攻略のため、立ち上がった新規営業組織(直販部隊)に所属。モバイル、固定回線、ネットワーク、セキュリティ、マーケティングと多岐にわたる商材の提案を行う。 |
職務経歴20XX年X月~現在 ○○株式会社 正社員として勤務 〈事業内容〉 オウンド広告メディアの代理店販売 〈資本金〉 XXXX億円(20XX年X月X日現在) 売上高:X兆XXXX億円(20XX年X月X日現在) 〈従業員数〉 XXXX人(20XX年X月X日現在) 〈上場〉 一部上場
20XX年X月~現在 本社/法人事業○○本部○○部 SMB層の法人攻略のため、立ち上がった新規営業組織(直販部隊)に所属。モバイル、固定回線、ネットワーク、セキュリティ、マーケティングと多岐にわたる商材の提案を行う。
20XX年X月~20XX年X月 本社/法人事業○○本部 〈業務内容〉 ○○のオウンド広告商材をメインに、クライアントへのデジタルマーケティング商材の提案・導入・運用までを手がける。
20XX年上期 同部○○課へ異動 メディアレップ、広告代理店経由での○○オウンド広告販路拡大をミッションとする。 20XX年変動利益実績:約X億円
20XX年 ○○部○○課に所属。 上期・下期 ○○へ出向。O2O関連商材のディレクションを行う。具体的には流通担当者(バイヤー)との企画実施合意・在庫調整。 店舗への企画周知・顧客対応を実施。○○の「○○」というサービスは長年提供されているサービスであり、企画内容のリバイタリゼーションを行いながら、新たな流通販路の拡大を行う。 〈取扱商品〉 ○○、○○、○○ 〈取引顧客〉 株式会社○○ ○○株式会社 株式会社○○ 〈主な実績〉 20XX年度 課での予算達成率79.1%(売上X億XXXX万円、粗利X億XXXX万円) ※主要クライアントである株式会社○○商流での売上目標は105.9%で達成。 (売上:X億XXXX円) 下記は、デジタルマーケティング法人営業としての個人成績を記載しております 20XX年下期 個人予算変動利益額:XXXX万円 目標達成率:107.3% 20XX年上期 個人予算変動利益額:XXXX万円 目標達成率:133% 〈主なプロジェクト〉 (20XX年)○○売り上げ向上施策 昨対比約40%の売り上げとなった○○の売り上げ減の要因をクライアント別、業種別、代理店別に分析。打ち手として新規代理店への案内を行うにあたり、下記の施策を行う。 ・提案業種別(健康食品など通販系、不動産、金融系)にしぼった業種別提案書作成。 └代理店側の意見としてどういったクライアントに効果的であるか、実績を交えた資料が欲しいとの要望から作成。
・プロダクトと調整し新規クライアント向け20%OFFのキャンペーンを実施 └新規クライアント減が売り上げ減の大きな原因であった。ディスカウントの代わりに、CVやCPAなど結果を開示いただき、それをもとに来期以降の営業に役立てる資料に落とし込む。課題としてCTRまでした社内で情報をもっておらず、効果について事例を示すまでに至らなかったため、今期も継続して対応を行う。 結果として、昨対比とほぼ変わらない売り上げ維持に成功。
(20XX年)○○での出向経験について 営業担当として数字を追いつつも、○○に週4日間出向しO2O関連商材のディレクションを行う。流通担当者(バイヤー)との企画実施合意・在庫調整・店舗への企画周知・顧客対応を実施、新たな流通販路の拡大を行う。実績としては下記のとおり。 メーカー値引き実績 前年同期比対比:200.3% バスケット金額 前年同期比対比:236% クーポン利用数 前年同期比対比:252.5%
20XX年X月~20XX年X月 本社/法人事業○○本部○○部○○部○○課 〈業務内容〉 ○○が法人向けに提供するNWおよびクラウド商材のオーダー受領から開通手配を行う業務に従事する 〈対応商材〉 ・インターネット・データ・クラウド・マネージド商材 〈利益貢献に対するミッション〉 ・業務効率化による品質・生産性の向上 ・ヒューマンエラーの撲滅 〈実績と成果を得るための工夫〉 ・自部署起因での事故の撲滅 マニュアル作成(切り替え日時の確認リスト・解除新規や記載変更の判断リスト)の業務委託や、部署内での横展開による工数削減とミスオペレーションの削減を行う。
・完全業務委託化によるコスト削減 20XX年 年間コスト10%(XXXX万円)削減に成功 ○○への業務委託を行うことでコスト削減を行うプロジェクトを2年にわたり進めており、1,000種類以上にわたるサービスのオーダー内容をカテゴライズしマニュアル作成を進めながら、無事故で単独稼働ができるまでとなる。単独稼働実施前には、○○からのエスカレーション内容や質問をチャットでタイムリーに回答し、アーカイブとして残しつつ問い合わせ内容をカテゴライズしまとめることで時間をかけずに精度の高いマニュアル作成が可能となった。
20XX年X月~20XX年X月 ○○本部○○推進室○○課 〈業務内容〉 ○○グループの○○の拠点側通信網構築・敷設工事等受注に伴い、全国X万店ある○○等への回線提供を行うための現地調査手配・工事内容説明・回線敷設の手配およびディレクションを行う。 担当エリアとしては○○の回線手配を行うにあたり、XX名の業務委託者の協力を得るため業務移管をしつつ無事故での開通につなげる。 〈実績と成果を得るための工夫〉 ・納期内での工事手配実績と対応品質維持 開通実績 : XXXX局 現調実績 : XXXXX局 └架電用のトークスクリプトの改善を行い、各班共通で共有できるものを作成し架電担当者に徹底させることでの架電クレーム防止を図る。また、納期遅延の原因がテナント等への個別申請漏れや雪や大雨等天候によるものが多いため、住所情報から該当建物や該当エリアにあたる拠点のアラートリストを作成。作業前倒し可能なものについては工事日程をリスケすることで全体の納期順守を図る。
20XX年X月~20XX年X月 ○○本部○○部○○部 〈業務内容〉 ○○内の中小企業のクライアントに対し、携帯電話、固定回線、クラウド、Yahoo!広告の提案や既存顧客の売上維持を図る。既存:新規の割合は9:1。 〈実績と成果を得るための工夫〉 ・他社リプレイスからの防衛 当時自分が担当していたクライアントで携帯回線の保有数が多い○○(XXX回線)について、他キャリアからのリプレイスを受けていた。ふだんから端末の保守やサポートの面で担当者と密にやりとりを行っていたことから、他社の提案金額および提案プラン内容を把握。その情報をもとに社内決裁を取り値下げを行ったため、ARPUは-500円にとどまる。一方で、クラウドサービス・固定回線の導入を行うことでクライアント全体としての利益維持に努める。
・Yahoo!広告の新規開拓と営業支援 所属期間内でのX社(XXX万円)での受注へ。当時の社内の問題として広告営業ができる社員がほぼおらず、営業支援に関するリソースが完全に不足していた。そのため自分の営業成績にはならないが、部署内のメンバーへのアプローチ方法の研修や提案書・シミュレーション作成の支援を行い、X社(XXX万円)の受注につなげる。
20XX年X月~20XX年X月 ○○株式会社本社○○部配属(正社員として勤務) 〈職務内容〉 中小企業を対象とし、自社のSEOサービス、リスティング広告(Yahoo!・Google)等の提供およびFacebookのページ制作に関するテレマーケティング営業を行う。業務内容としては営業⇒申込⇒サービス提供⇒運用まで。顧客の比率は新規顧客:既存顧客の割合が9:1。 20XX年X月からサブマネージャーに昇格し、X~X名のマネジメントを行う。 〈実績〉 (個人売上実績) 20XX年 年間売上高 XXXX万円(2位) (チーム売上実績) 20XX年X月度 XXX万円にて売上目標達成 20XX年X月度 XXX万円にて売上目標達成 〈上記成果を出すために工夫した例〉 ・チーム内の営業研修(少ない行動量で獲得につながる行動を) チームメンバーの中心が新卒者であったため、営業トークの基本を教えるべくアポからクロージングまでのトークスクリプトを作成。また、当初はメンバーに獲得する自信をつけてもらうために、決裁者につながりやすく、ネットの検索ワードが「○○ ○○」のように明確である○○をターゲットとしたリスト作りを行わせることで部下の育成を行う。その後、個々に興味関心のある業種(通販、コスメ等)を作成してもらい、成功事例を部署内共有させることでメンバー間のスキルを共有できるよう進めた。 〈退職理由〉 キャリアとしては順調であったが、前職の友人が○○株式会社(現:○○株式会社)で法人営業として活躍しており、さらに営業部門の拡大のため多くの社員を募集していることを知る。彼のすすめもありさらなるキャリアアップのために○○株式会社の採用面接を受けたところ内定を頂き、転職へ。(前職で取り扱っていた商材、および現職で販売している商品知識を営業で活かせる面と成果面を評価いただき内定へ)
20XX年X月~20XX年X月 ○○株式会社 正社員として勤務 ○○(中国 大連市)配属 〈職務内容〉 ○○の「○○」という法人用の電話料金値下げサービスの受注から開通に至るまで全て電話営業で行う。昇降格はたびたびあったが、20XX年X月に一般職→サブマネージャー(主任職)に昇格。通算X年の間、責任者としてマネージメントを行う。 〈実績〉 ・20XX年X月度 個人部門社長賞 3位(約XXX名中) ・20XX年X月度 個人部門社長賞 3位(約XXX名中) ・20XX年X月度 個人部門社長賞 2位(約XXX名中) ・20XX年X月度 個人部門社長賞 1位(約XXX名中) ・20XX年X月度 個人部門社長賞 2位(約XXX名中) ・20XX年X月度 サブマネージャー部門社長賞 1位(X部署中) ・20XX年X月度 サブマネージャー部門社長賞 1位(X部署中) ・20XX年X月度 サブマネージャー部門社長賞 5位(X部署中)
20XX年X月~20XX年X月 株式会社○○配属 〈職務内容〉 ○○のテレマーケティング営業を法人・個人向けに行う。 受注から開通に至るまでの全てを電話営業で行う。 〈実績〉 20XX年X月度 累計個人貢献利益XXXX万円突破記念賞 20XX年X月度 個人部門社長賞 3位(約XXX名中) 20XX年X月度 累計個人貢献利益XXXX万円突破記念賞 20XX年X月度 個人部門社長賞 3位(約XXX名中) 20XX年X月度 個人部門社長賞 2位(約XXX名中) 〈上記成果を出すために工夫した例〉 ・お客様からよく来る断り文句(アウト)を日々研究し、トークの中で断り文句がなくすんなり契約できるように、トークをつくり変えたことで受注に結びつきやすくなりました。 例)「めんどくさい」という反論に関して→「インターネットの設定など、実際面倒と思われる方が多かったですから、今回は設定なども無料でさせていただくうえに、20~30分程度の作業で終わるんですね」
・間接決裁の工夫→社長・ご主人など決裁者が捕まりにくい環境で、非決裁者(奥さん)から間接的に契約をとる方法を考える。具体的には前日に奥さんに内容を話し、「今決めなくて結構ですから、ご主人が帰宅時に内容をお伝えいただき、明日お返事ください」としめくくることで、間接決裁の承諾を得て契約につなげた。 〈退職理由〉 ○○のテレマーケティングを行うも、○○の影響から○○側での電話営業中止の通達があり、約2ヶ月の自宅待機になり大幅な給与減となった。そのため、キャリアの見直しを行いテレマーケティングのスキルを活かせる法人営業への転職を行う。 |
PCスキル・Word:報告書、見積書、礼状などの、社内外文書が作成できるレベル ・Excel:関数の使用やデータ表が作成できるレベル ・PowerPoint:会議資料、提案資料が作成できるレベル |
資格・普通自動車第一種運転免許 20XX年X月取得 ・WACA認定 初級ウェブ解析士 20XX年X月取得 ・個人情報保護士 20XX年X月取得 ・Web検定(ディレクション) 20XX年X月取得 ・ITパスポート 20XX年X月取得 ・日本農業技術検定2級 20XX年X月取得 ・Web検定(プロデュース) 20XX年X月取得 ・危険物取扱者 乙種第4類 20XX年X月取得 ・ネットショップ検定レベル1 20XX年X月取得 ・3級FP技能検定 20XX年X月取得 ・マーケティング・ビジネス実務検定B級 20XX年X月取得 |
自己PR〈社内外の調整力〉 既存契約をいただいているクライアント様の継続契約のため、それぞれのステークホルダーのメリットを考慮しつつ社内外の調整を行う。※具体的な結果と対応については前述の○○の出向に記載。
〈課題解決に対する主体性〉 既存の商品の売り上げ減に対する施策として、問題の分析から打ち手を考え、社内外のステークホルダーを巻き込み課題解決に向けた施策を実施。具体的な結果と対応については、○○売り上げ向上施策に記載。
〈ディレクションスキル〉 営業や業務のポジションにかかわらず、納期から逆算してのスケジュール管理を行い納期内に業務を行う。また同時にディペンデンシーとなりうるものについては事前に調整を行うことでリスクの低減に努めている。 |
【見本4】印刷営業経験者の職務経歴書
【見本4の職務経歴書へコメント】
営業商材、営業実績、新規顧客と既存顧客の割合が明確に示されているため、業務内容がとても想像しやすいです。また、ポイントとして自分がチーム内でどういう役割、どういう責任範囲を担っていたのかが書かれています。そのため、「大口顧客を担当したり、新人OJTを担当したりしていてとても営業経験が豊富なんだな」と読み取ることができ、とても良い書き方です。見本4の職務経歴書では、活かせる経験としてわかりやすく伝える力が書かれています。この力は印刷営業ならではの経験に基づいて書かれているため、仕事を自分の成長につなげられる人という印象を与えることができて良いですね。
※「営業職の職務経歴書の書き方のポイント」を確認したい方はこちら
【見本4】製造業の印刷営業(正社員)から製造業の事務職(正社員)へ転職
職務要約大学卒業からX年間にわたり営業職として勤務しています。顧客が抱えている悩みや問題点をヒアリングして解決に向けて提案する「ソリューション営業」を中心として業務を行ってきました。通知書や明細書などのDMの企画から、製造、発送に至るまでの全工程を社内各部署と調整して進めていきます。また、○○、○○、○○と転勤を経験し、幅広い業界の顧客の担当を経験しています。 |
職務経歴20XX年X月~現在 株式会社○○ 〈事業内容〉 コンピュータ用紙(ビジネスフォーム)の印刷製造および販売 〈資本金〉 X億XXXX万円 〈売上高〉 X億XXXX万円 〈従業員数〉 XX名 〈設立年〉 X年 〈業務内容〉 20XX年X月~20XX年X月 ○○支社 第○○営業部 部署人数:X人 〈概要〉 官公庁や商工会議所、一般企業(製薬、製造、教育等)へのルート営業や新規開拓 〈営業スタイル〉 新規開拓20%・既存顧客80% 〈担当地域〉 ○○・○○ 〈主要担当顧客〉 ○○市役所、○○商工会議所、○○工業、○○製薬、株式会社○○ 〈商材〉 DM、連続用紙、パンフレット、チラシ、封筒、カード、ラベル、機器、キャラクターデザイン 〈実績〉 ・年間売上予算(最高) XXXX万円 (達成率110%) ・担当顧客数 XX社 ・新規顧客 X社獲得 ・社内インセンティブ 表彰X回 (バースター機販売) 〈ポイント〉 ・先輩社員の業務をサポート ・ルート営業を中心に営業職としての基本を習得
20XX年X月~20XX年X月 ○○支店 部署人数:X人 〈概要〉 信用金庫、ITベンダー、官公庁、大学、一般企業(製造等)へのルート営業や新規開拓 〈営業スタイル〉 新規開拓20%・既存顧客80% 〈担当地域〉 ○○ 〈主要担当顧客〉 ○○信用金庫、○○市役所、○○大学、○○株式会社 〈商材〉 DM、連続用紙、パンフレット、チラシ、封筒、カード、ラベル、ユニバーサルデザイン、ノベルティ 〈実績〉 ・年間売上予算(最高) X億XXXX万円 (達成率100%) ・担当顧客数 XX社 ・新規顧客 X社獲得 ・社内インセンティブ 表彰X回 (耐水性封筒販売) ※社内売上1位 〈ポイント〉 ・支店リーダーとして、共同調製業務の取りまとめや横展開情報発信を担当 ・セールス研修生に選抜され合格 ※合格率50% ・新入社員のOJT担当
20XX年X月~現在 ○○本社 第〇営業部 部署人数:X人 〈概要〉 生命保険会社へのルート営業や新規開拓 〈営業スタイル〉 新規開拓10%・既存顧客90% 〈担当地域〉 ○○・○○ 〈主要担当顧客〉 ○○生命保険、○○損保 〈商材〉 DM、連続用紙、パンフレット、チラシ、封筒、カード、ラベル、ユニバーサルデザイン、ノベルティ 〈実績〉 ・年間売上予算(最高) XXXX万円 (達成率110%) ・担当顧客数 X社 ・顧客への提案件数 X件 ※部署内1位 〈ポイント〉 ・チームで大口の顧客を担当 |
活かせる経験・知識・技術・パソコンスキル(Word、Excel、PowerPoint) 定例的に提出が必要となる報告書や見積書、請求書等から、顧客向け提案書の作成も都度行っています。
・わかりやすく伝える力 業務で習得したユニバーサルデザインを日々の仕事にも活用しています。特に書類やメールを作成する際は受け手が見やすくわかりやすいと感じてもらえるように、レイアウトや情報量、フォント、色彩等に配慮しています。
・コミュニケーション力、業務遂行力 新規案件を立ち上げる際、営業が全工程の窓口となってデザイン、購買、生産工程、開発、物流等の部署と仕様やスケジュールを調整していきます。最後の発送に至るまで各部署と密に連絡を取りながら滞りなく業務を進める力がつきました。
・コンプライアンス順守 顧客から氏名や住所等個人情報が含まれたデータを預かるため、管理票を用いて受領から返却(廃棄)まで徹底管理します。また、部署内でペアを組み、複数人でのチェックも定期的に行っています。 |
自己PR・責任感と交渉力 私は仕事をするうえで「責任感」を大切にしてきました。営業職である以上、何が何でも予算を達成するという強い気持ちをもっていますが、新規案件を受注することがなかなかできずに売り上げ数字が苦しい時期がありました。 当時、異常気象で台風や豪雨が集中して起こっており、年間120万通の封書発送を受注している顧客に耐水性封筒への切り替えを早速提案しました。エンドユーザーに到着するまで特に大きな事故が発生していなかったこともあり最初は不急、不要であると断られました。しかし、水に濡らした際の強度の違いを実演したことでより納得感を与えられたことや、未然に事故を防ぐ取り組みがCSRの観点からも重要ではないかという私の考えに賛同いただき、最終的に受注することができました。 自身の年間の売り上げを増やして予算を達成しただけにとどまらず、社内的にも初の耐水性封筒の受注であったことから成功事例として波及し、その後の他社での受注にもつながって全社の売り上げ増加に貢献しました。
・洞察力 現在に至るまでに社内外含め、1000人を超える人々と出会ってきた経験から、物事の本質を見抜くことを得意としています。 入社3年目のとき、顧客から聞いたことをそのまま行動に移した結果、顧客が要求していた製品にならずにクレームとなったことがありました。 相手から発せられる言葉や文字に100パーセントはなく、何か不足していたり、場合によっては本音が隠れていたりします。 常に疑問をもつことでそれを引き出したり見抜いたりする力が自然と身につき、結果として相手の求めている以上のものを提供することができるようになり喜んでもらえるケースが増えました。 職種は変わりますが、このような経験は貴社でも生かせると思います。 |
営業職の職務経歴書テンプレートのダウンロード
【編年体式】営業職の職務経歴書テンプレートのダウンロード
職務経歴が過去から始まって時系列になっている、編年体の職務経歴書をここからダウンロードできます。おもに、経歴のまだ浅い若年層の方に適しているバージョンです。
【逆編年体式】営業職の職務経歴書テンプレートのダウンロード
職務経歴が現在から過去に向けて時系列になっている、逆編年体の職務経歴書をここからダウンロードできます。おもに、直近の経験を活かして転職したい方やベテラン層の方に適しているバージョンです。
スマホで職務経歴書を作るなら【職務経歴書Web作成ツール】が便利

パソコンやスマホで職務経歴書を作る場合は、簡単に職務経歴書が作成できる職務経歴書Web作成ツールがおすすめ。
株式会社キュービックが開発したミライトーチは、情報を入力していくだけで、履歴書だけではなく職務経歴書も作成することができます。
煩わしい職歴の表作成なども自動で行なってくれるため、とても簡単に職務経歴書の作成ができますよ。
また完成した職務経歴書はPDFでダウンロードもできるため、メールでの添付はもちろん、コンビニ等で印刷するのも便利です。
【あわせて知りたい】記事一覧
職務経歴書の志望動機の書き方|履歴書と同じでもよい?【職種別例文あり】

