【転職成功者4名の実例付き】ホテルスタッフの職務経歴書の書き方と見本&テンプレート
ここでは、ホテルスタッフから転職する場合の職務経歴書の書き方を職務経歴書の見本を用いながら紹介します。
紹介する職務経歴書の見本は、プロによる添削済みの職務経歴書の見本です。ホテルスタッフはもちろん、レストランスタッフの経験もある職務経歴書の見本も紹介しています。
ホテルスタッフでの経験や実績がより伝わるポイント、書き方について解説します。
ミライトーチResumeでは履歴書・職務経歴書をスマホやパソコンで無料で作成できます。
画面に沿って内容を埋めていくだけで、書類の書き方やマナーで迷うことなく簡単に書類が完成します。
目次
ホテルスタッフの職務経歴書の書き方のポイント
【書き方のポイント】
|
ホテルスタッフの職務経歴書では、まず、職務要約で「接客スキル」や「業務改善」などの強みを簡潔に記載します。職務経歴欄では、業務内容だけでなく「顧客満足度10%向上」「新人定着率50%改善」など具体的な成果を数値で示し、説得力を高めましょう。
自己PRでは、応募先で活かせる経験をエピソードを交えて強調します。「アニバーサリー企画」や「トラブル対応」など特別な経験も加えると印象的です。また、PCスキルや語学力を具体的に記載(例:TOEIC 650点)し、即戦力であることを示します。応募企業のニーズに合わせ、具体性と成果を重視して構成することが成功のポイントです。
ホテルスタッフの職務経歴書の構成
ホテルスタッフの職務経歴書は、基本的に以下6点から構成されます。職務経歴書を作成する際は、以下の構成を参考にしながら作成しましょう。

【見本1】ホテルスタッフの職務経歴書の実例
【見本1の職務経歴書へコメント】
| 業務内容や取り組みが具体的に記載されており、作成者の接客スキルや業務改善への姿勢が伝わる素晴らしい書き方です。「アニバーサリーイベントの企画」「業務マニュアル作成」など、具体的な成果が明示されているため、顧客満足度向上や現場効率化にどのように貢献したかが分かりやすいです。また、自己PRでは接客力と業務改善力を具体的なエピソードで補強しており、説得力があります。これらの経験から得た学びが活用できる職場がイメージしやすい、とても良い職務経歴書です。 |
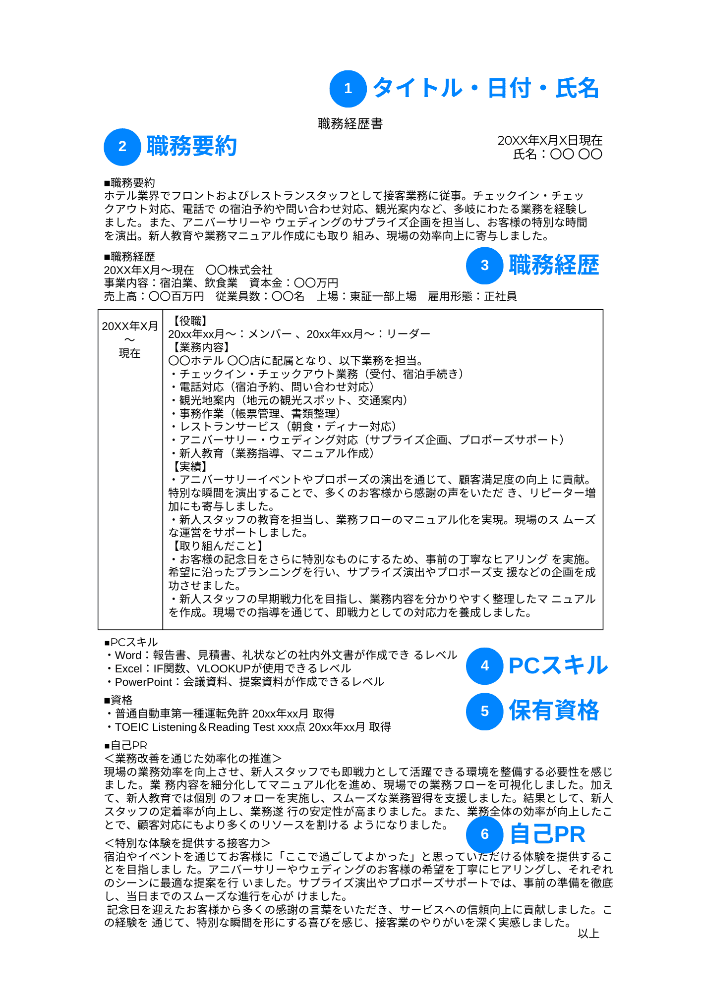
【見本1】ホテルスタッフ経験者の職務経歴書の例
氏名:○○ ○○
ホテル業界でフロントおよびレストランスタッフとして接客業務に従事。チェックイン・チェックアウト対応、電話での宿泊予約や問い合わせ対応、観光案内など、多岐にわたる業務を経験しました。また、アニバーサリーやウェディングのサプライズ企画を担当し、お客様の特別な時間を演出。新人教育や業務マニュアル作成にも取り組み、現場の効率向上に寄与しました。
| 20XX年X月~現在〇〇株式会社 | |
|---|---|
| 事業内容:宿泊業、飲食業 資本金:〇〇百万円 売上高:〇〇百万円 従業員数:〇名 上場:東証一部上場 雇用形態:正社員 |
|
| 20xx年xx月~ | |
| 【役職】 20xx年xx月〜メンバー 20xx年xx月〜リーダー 【業務内容】 □□ホテル〇〇店に配属となり、以下業務を担当。 ・チェックイン・チェックアウト業務(受付、宿泊手続き) ・電話対応(宿泊予約、問い合わせ対応) ・観光地案内(地元の観光スポット、交通案内) ・事務作業(帳票管理、書類整理) ・レストランサービス(朝食・ディナー対応) ・アニバーサリー・ウェディング対応(サプライズ企画、プロポーズサポート) ・新人教育(業務指導、マニュアル作成) 【実績】 ・アニバーサリーイベントやプロポーズの演出を通じて、顧客満足度の向上に貢献。特別な瞬間を演出することで、多くのお客様から感謝の声をいただき、リピーター増加にも寄与しました。 ・新人スタッフの教育を担当し、業務フローのマニュアル化を実現。現場のスムーズな運営をサポートしました。 【取り組んだこと】 ・お客様の記念日をさらに特別なものにするため、事前の丁寧なヒアリングを実施。希望に沿ったプランニングを行い、サプライズ演出やプロポーズ支援などの企画を成功させました。 ・新人スタッフの早期戦力化を目指し、業務内容を分かりやすく整理したマニュアルを作成。現場での指導を通じて、即戦力としての対応力を養成しました。 |
|
・Word:報告書、見積書、礼状などの社内外文書が作成できるレベル
・Excel:IF関数、VLOOKUPが使用できるレベル
・PowerPoint:会議資料、提案資料が作成できるレベル
・普通自動車第一種運転免許 20xx年xx月 取得
・TOEIC Listening&Reading Test xxx点 20xx年xx月 取得
<業務改善を通じた効率化の推進>
現場の業務効率を向上させ、新人スタッフでも即戦力として活躍できる環境を整備する必要性を感じました。業務内容を細分化してマニュアル化を進め、現場での業務フローを可視化しました。加えて、新人教育では個別のフォローを実施し、スムーズな業務習得を支援しました。結果として、新人スタッフの定着率が向上し、業務遂行の安定性が高まりました。また、業務全体の効率が向上したことで、顧客対応にもより多くのリソースを割けるようになりました。
<特別な体験を提供する接客力>
宿泊やイベントを通じてお客様に「ここで過ごしてよかった」と思っていただける体験を提供することを目指しました。アニバーサリーやウェディングのお客様の希望を丁寧にヒアリングし、それぞれのシーンに最適な提案を行いました。サプライズ演出やプロポーズサポートでは、事前の準備を徹底し、当日までのスムーズな進行を心がけました。記念日を迎えたお客様から多くの感謝の言葉をいただき、サービスへの信頼向上に貢献しました。この経験を通じて、特別な瞬間を形にする喜びを感じ、接客業のやりがいを深く実感しました。
【見本2】ホテルスタッフの職務経歴書の見本
【見本2の職務経歴書へコメント】
| 全体的にまとまりがあり、ホテル業界で培ったスキルを教育業界に活かす意思が明確に記されています。 職務要約では顧客対応力やコミュニケーション能力を強みとして挙げ、教育業界への転職理由と結びつけている点が好印象です。また、職務経歴欄では業務内容と具体的な実績が詳しく記載されており、特に新人教育や顧客満足度向上の成果を数値化して示している点が評価できます。志望動機では「信頼関係の構築」や「生徒への寄り添い」を重視しており、教育業界で求められる資質をアピールできていますね。自己PRでも「相手の気持ちに寄り添う力」や指導力を強調しているため、塾講師としての適性が伝わります。 |
ホテルスタッフ経験者の職務経歴書の見本
氏名:〇〇 〇〇
私はホテル・宿泊施設サービス職で培った顧客対応力、コミュニケーション能力を活かし、教育業界でのキャリアを目指しております。お客様のニーズに応じた柔軟な対応や、多様なバックグラウンドを持つ人々との円滑なコミュニケーションを行ってきました。これらのスキルを活かし、生徒一人ひとりに合わせた指導と学習支援を提供する塾講師として、新たな挑戦をしたいと考えています。
| 20xx年xx月~20XX年X月東横INN | |
|---|---|
| 20xx年xx月~20XX年X月 | |
| 【職種】 フロントスタッフ/ゲストサービス担当 【おもな業務内容】 • 顧客対応:チェックイン・チェックアウト業務、宿泊中のお客様対応 • 多文化コミュニケーション:外国語を活用し、海外からのゲスト対応(英語での会話やメール対応) • 課題解決:お客様からのクレームやリクエストに迅速かつ柔軟に対応し、満足度向上に寄与 • 新人教育:新入社員への接客指導や業務サポート 【おもな実績】 • 毎月の顧客満足度アンケートで高評価を獲得 • 英語対応力を活かし、海外顧客からのリピート予約率を20%向上 • 新人教育プログラムの効率化を図り、研修期間を30%短縮 |
|
普通自動車運転免許(任意)
ホテル業界で培った「相手のニーズを汲み取る力」「丁寧なコミュニケーション」は、教育業界でも生徒や保護者との信頼関係を築くうえで強みになると考えています。また、自ら学び成長する喜びを次世代に伝えたいという思いから、塾講師を志望しました。生徒一人ひとりの目標に寄り添い、学力向上だけでなく、自信を持って未来に進めるような指導を行いたいと考えています。
• コミュニケーション力: 年齢・文化が異なる多様なお客様との対応経験
• 問題解決能力: クレーム対応やリクエストに柔軟に対応し、満足度向上を達成
• 教育スキル: 新人社員の育成経験を通じた指導力
• 英語力: 海外からのゲスト対応経験
ホテル業務で培った「相手を思いやりながら対応する力」は、塾講師としても生徒や保護者との信頼関係を築く基盤になると信じています。また、新人教育の経験から得た指導力を活かし、生徒が楽しく学び、達成感を得られる指導を目指します。教育現場で新たな挑戦をしながら、自らも成長していきたいと考えています。
【見本3】ホテルスタッフ・レストランスタッフの職務経歴書の例
【見本3の職務経歴書へコメント】
|
この職務経歴書では、ホテル業務において重要な「柔軟な対応力」や「高いホスピタリティ精神」が具体的な業務内容や成果を通じて明確に示されています。特に、VIP対応や団体客サポート、イベント運営といった、通常業務以外の経験が記載されており、幅広い能力がアピールされています。 |
【見本3】ホテルスタッフ・レストランスタッフ経験者の職務経歴書の例
氏名:○○ ○○
ホテル業界で約X年間の経験を持ち、フロントやコンシェルジュ業務を中心に幅広い業務を担当してきました。宿泊予約やチェックイン対応、観光案内、トラブル対応を通じて柔軟な対応力とホスピタリティを発揮し、VIP対応や団体客サポートでは高度なコミュニケーション力を磨きました。さらに、イベント運営補佐やシフト管理、新人トレーニングに携わり、職場の運営効率向上に貢献。英語・中国語での基本会話が可能で、多様なニーズに応える力を備えています。
| 20XX年X月~20XX年X月株式会社○○ホテル | |
|---|---|
| 事業内容:宿泊施設の運営、レストランサービスの提供 従業員数:XXX名 |
|
| 20XX年X月~20XX年X月 | |
| 【業務内容】 (フロント業務) ・宿泊予約の受付(電話・オンライン予約対応) ・チェックイン・チェックアウト業務 ・宿泊者への観光案内や施設案内 ・トラブル発生時の対応(予約ミスや設備不具合などの解決) ・日報作成および宿泊データのシステム入力 (レストラン業務) ・朝食ビュッフェのセッティングおよび補充業務 ・レストランの予約受付および座席管理 ・お客様からの問い合わせ対応 |
|
| 20XX年X月~現在ホテル△△(△△リゾート運営) | |
| 事業内容:リゾートホテルの運営 従業員数:XXX名 |
|
| 20XX年X月~現在 | |
| 【業務内容】 (フロントおよびコンシェルジュ業務) ・宿泊客のチェックイン・チェックアウト手続き対応 ・お客様のリクエスト(観光プランやレストラン予約)に応じた案内 ・団体客やVIP対応(専用プランの提供、特別リクエスト対応) ・チームのシフト管理および新人スタッフのトレーニング ・利用状況に基づいた月次レポートの作成 (イベントサポート) ・ウェディングや企業イベントの運営補佐 ・会場準備および当日の進行管理 |
|
・フロント業務で培った柔軟な対応力とホスピタリティ精神
・VIP対応や団体客サポートを通じた高度なコミュニケーション能力
・トラブル発生時における迅速な問題解決力
・イベント運営補佐の経験を活かしたチームワークおよび調整力
・多言語対応(英語・中国語での基本会話スキル)
私は、フロントスタッフとして宿泊客の「もう一度来たい」と思っていただけるようなサービスを追求してきました。特に、VIP対応や団体客のサポートにおいては、細やかな気配りと迅速な対応でお客様から高い評価をいただいております。
また、イベント運営補佐やチームシフト管理など、業務の幅を広げることで職場全体のパフォーマンス向上に寄与してきました。リゾートホテルでは、お客様の特別な日をさらに魅力的なものにするため、イベント運営やカスタマイズされた観光プランの提案も行いました。
今後はこれまでの経験を活かしつつ、より幅広いお客様に「最高の滞在体験」を提供できるよう、さらにスキルアップを目指したいと考えております。
【見本4】ホテルのフロントスタッフの職務経歴書の実例
【見本4の職務経歴書へコメント】
ホテル業界での経験が具体的に記載されています。また、業務内容の説明に加えて、それによってどのような実績を上げたのか、具体的な数字と併せて明記されているため、応募者の能力と成果が想像しやすいです。さらに、Word、Excel、PowerPointのスキルについても、書類作成、データ集計、プレゼン資料作成など、具体的な活用方法が記述されているため、採用後の業務遂行能力をイメージしやすくなっています。全体として、応募者の経験と強みがわかりやすく伝わる内容です。 |
【見本4】ホテルのフロントスタッフの職務経歴書
氏名:○○ ○○
ホテル業界でフロントおよびレストランスタッフとして接客業務に従事。チェックイン・チェックアウト対応、電話での宿泊予約や問い合わせ対応、観光案内など、多岐にわたる業務を経験しました。また、アニバーサリーやウェディングのサプライズ企画を担当し、お客様の特別な時間を演出。新人教育や業務マニュアル作成にも取り組み、現場の効率向上に寄与しました。
| 20XX年X月~現在株式会社××××× | |
|---|---|
| 事業内容:ホテル業業 資本金:10億円 売上高:120億円(20XX年度) 従業員数:300名 |
|
| 【主な実績】 ・チェックイン・チェックアウト対応 ・電話・Webでの予約受付および管理 ・お客様からの問い合わせ対応(観光案内、交通手配など) ・精算業務、売上データの管理 ・新人スタッフの教育およびシフト作成 ・顧客満足度向上を目的としたサービス改善 【業務内容】 ・お客様アンケートでの満足度評価が前年比10%向上 ・新人スタッフの定着率を50%改善 ・定期的な改善提案により、チェックイン待ち時間を20%短縮 |
| 20XX年XX月~20XX年XX月株式会社○○○○○ | |
|---|---|
| 事業内容:ホテル・レストラン運営 資本金:5億円 売上高:80億円(20XX年度) 従業員数:150名 |
|
| 【業務内容】 ・フロント業務全般(チェックイン、チェックアウト対応) ・宿泊プランの提案および管理 ・団体予約の調整 ・客室清掃状況の確認および指示 |
・ホテルフロント業務で培った接客スキル
・顧客満足度向上に向けた課題解決能力
・新人育成やチームマネジメント経験
・外国人対応経験(簡単な英会話を含む)
Word / Excel / PowerPointの実務経験
・Word:書類作成およびフォーマット整備
・Excel:売上データ集計および簡易グラフ作成
・PowerPoint:プレゼン資料作成
・普通自動車第一種免許(20XX年取得)
・TOEIC Listening & Reading Test 650点(20XX年取得)
「課題解決力」
ホテル業務を通じて、お客様が快適に過ごせる環境づくりを最優先に考え、課題解決に取り組んでまいりました。具体的には、お客様アンケートや現場でのフィードバックを基に改善点を洗い出し、待ち時間短縮やスタッフ教育に反映させることで、リピート率の向上を実現しました。また、新人スタッフの育成においては、一人ひとりのスキルや性格を考慮した指導を行い、チーム全体のパフォーマンスを底上げしました。
これまでの経験から、現場での迅速な判断力や、周囲と連携して課題に取り組む力を磨いてきました。今後もお客様に選ばれるサービス提供を目指し、さらなるスキルアップを図りたいと考えています。
ホテルスタッフの職務経歴書テンプレートのダウンロード
【編年体式】ホテルスタッフの職務経歴書テンプレートのダウンロード
職務経歴が過去から始まって時系列になっている、編年体の職務経歴書をここからダウンロードできます。主に、経歴のまだ浅い若年層の方に適しているバージョンです。
【逆編年体式】ホテルスタッフの職務経歴書テンプレートのダウンロード
職務経歴が現在から過去に向けて時系列になっている、逆編年体の職務経歴書をここからダウンロードできます。主に、直近の経験を活かして転職したい方やベテラン層の方に適しているバージョンです。
履歴書もあわせて作成したい方は、履歴書作成ツール【ミライトーチ】で簡単作成!
「職務経歴書と合わせて履歴書も作成したい」「転職に必要な履歴書をまだ用意できていない」という方は、履歴書作成ツール「ミライトーチ」がおすすめです。 フォーマットに沿って情報を入力するだけで、パソコンやスマホから誰でも簡単に作成できます。