【転職成功者3名の実例付き】栄養士の職務経歴書の書き方と見本&テンプレート
ここでは、栄養士から転職する場合の職務経歴書の書き方を職務経歴書の見本を用いながら紹介します。
紹介する職務経歴書の見本は、プロによる添削済みの職務経歴書の見本です。栄養士はもちろん、調理員の経験もある職務経歴書の見本も紹介しています。
栄養士の経験や実績がより伝わるポイント、書き方について解説します。
ミライトーチResumeでは履歴書・職務経歴書をスマホやパソコンで無料で作成できます。
画面に沿って内容を埋めていくだけで、書類の書き方やマナーで迷うことなく簡単に書類が完成します。
目次
栄養士の職務経歴書の書き方のポイント
【書き方のポイント】
|
栄養士の職務経歴書では、具体的な数値を用いて実績を示すことが重要です。例えば「献立作成20種/月」や「栄養指導30件/月」など、客観的なデータを記載することで説得力が増します。
また、献立作成、調理、衛生管理、アレルギー食対応など、多岐にわたる業務内容を具体的に記載し、柔軟性や即戦力としての魅力を伝えましょう。
さらに、応募先に関連するスキルや資格を強調することも大切です。最後に、病院や学校、施設など志望先の特徴に合わせて内容をカスタマイズすることで、採用担当者に「この人なら」と思わせる職務経歴書を作成しましょう。
栄養士の職務経歴書の構成
栄養士の職務経歴書は、基本的に以下6点から構成されます。職務経歴書を作成する際は、以下の構成を参考にしながら作成しましょう。

【見本1】栄養士の職務経歴書の実例
【見本1の職務経歴書へコメント】
| 業務内容と実績が具体的に示されているのがとても良いですね。栄養指導を月約30件、栄養管理計画書作成を月約50件、献立作成を月約20種/月実施し、インシデント件数を月間10件から1件に削減した実績など、具体的な数値を用いることで応募者の経験やスキルを客観的に判断することができます。 全体として、分かりやすく説得力があり、採用担当者が求める情報が適切に盛り込まれた内容になっています。 |
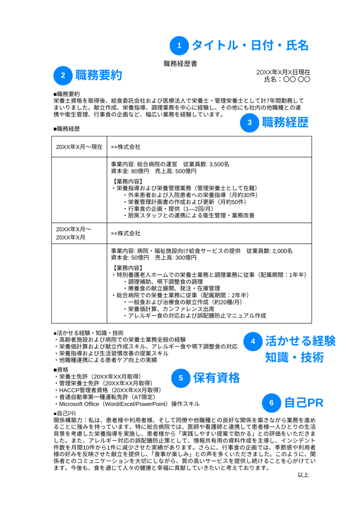
【見本1】栄養士経験者の職務経歴書の例
氏名:○○ ○○
栄養士資格を取得後、給食委託会社および医療法人で栄養士・管理栄養士として計7年間勤務してまいりました。献立作成、栄養指導、調理業務を中心に経験し、その他にも社内の他職種との連携や衛生管理、行事食の企画など、幅広い業務を経験しています。
| 2021年1月―現在××株式会社 | |
|---|---|
| 事業内容: 総合病院の運営 資本金: 80億円 売上高: 500億円 従業員数: 3,500名 |
|
| 【業務内容】 ・栄養指導および栄養管理業務(管理栄養士として在籍) ・外来患者および入院患者への栄養指導(月約30件) ・栄養管理計画書の作成および更新(月約50件) ・行事食の企画・提供(1―2回/月) ・厨房スタッフとの連携による衛生管理・業務改善 |
|
| 20XX年XX月―20XX年XX月〇〇株式会社 | |
| 事業内容: 病院・福祉施設向け給食サービスの提供 資本金: 50億円 売上高: 300億円 従業員数: 2,000名 |
|
| 【業務内容】 ▼特別養護老人ホームでの栄養士業務と調理業務に従事(配属期間:1年半) ・調理補助、嚥下調整食の調理 ・療養食の献立展開、発注・在庫管理 ▼総合病院での栄養士業務に従事(配属期間:2年半) ・一般食および治療食の献立作成(約20種/月) ・栄養価計算、カンファレンス出席 ・アレルギー食の対応および誤配膳防止マニュアル作成 |
・高齢者施設および病院での栄養士業務全般の経験
・栄養価計算および献立作成スキル
・アレルギー食や嚥下調整食の対応
・栄養指導および生活習慣改善の提案スキル
・他職種連携による患者ケア向上の実績
・栄養士免許(20XX年XX月取得)
・管理栄養士免許(20XX年XX月取得)
・HACCP管理者資格(20XX年XX月取得)
・普通自動車第一種運転免許(AT限定)
・Microsoft Office(Word/Excel/PowerPoint)操作スキル
関係構築力
私は、患者様や利用者様、そして同僚や他職種との良好な関係を築きながら業務を進めることに強みを持っています。特に総合病院では、医師や看護師と連携して患者様一人ひとりの生活背景を考慮した栄養指導を実施し、患者様から「実践しやすい提案で助かる」との評価をいただきました。また、アレルギー対応の誤配膳防止策として、情報共有用の資料作成を主導し、インシデント件数を月間10件から1件に減少させた実績があります。
さらに、行事食の企画では、季節感や利用者様の好みを反映させた献立を提供し、「食事が楽しみ」との声を多くいただきました。このように、関係者とのコミュニケーションを大切にしながら、質の高いサービスを提供し続けることを心がけています。今後も、食を通じて人々の健康と幸福に貢献していきたいと考えております。
【見本2】栄養士の職務経歴書の見本
【見本2の職務経歴書へコメント】
| 献立表や栄養成分表の作成、小学校での児童への栄養指導といった基本業務に加え、研修サポートや備品管理など多岐にわたる業務を経験しており、適応力の高さが伝わる点が良いですね。 また、栄養士免許に加え、事務スキルを証明するワープロや情報処理、簿記の資格を取得している点も強みです。さらに、市役所保険課という公共機関での勤務経験は、正確性や責任感、対人スキルを裏付ける要素となっています。専門性と汎用性を兼ね備えた内容で、採用担当者に即戦力としての魅力を効果的に伝える職務経歴書といえます。 |
栄養士経験者の職務経歴書の見本
氏名:〇〇 〇〇
市役所の保険課において、栄養事務を担当しておりました。給食たより、献立表、栄養成分表の作成から小学校へ訪問し児童への栄養指導、課内での研修サポートなど、事務に関する幅広い業務を担っていました。
| 20xx年xx月~20XX年X月〇〇株式会社 | |
|---|---|
| 20xx年xx月~20XX年X月 | |
| 【従業員数】10名 【雇用形態】嘱託社員 【業種】栄養士 【事業内容】 栄養士として配属。 ・給食だよりの作成 ・献立表の作成 ・栄養成分表の作成 ・小学校への訪問、栄養指導 ・給食現場への訪問、管理指導 ・各学校の給食における備品管理 |
|
・全国商業高等学校協会 ワープロ検定 1級 2008年6月取得
・全国商業高等学校協会 情報処理検定1級 2010年1月取得
・全国商業高等学校協会 簿記検定1級 2010年1月取得
・栄養士免許 2013年3月取得
【見本3】現場栄養士の職務経歴書の例
【見本3の職務経歴書へコメント】
この職務経歴書の良い点は、まず栄養士としての幅広い業務経験を明記しているところです。現場業務(調乳や調理、配膳管理)から管理業務(シフト調整、食品発注・検品、インシデント対応)。また、接客業から栄養士へのキャリアチェンジを経て、着実に専門性を高めており、成長意欲と柔軟性が伝わります。 さらに、Excelの高度なスキル(IVLOOKUPやピボットテーブルの使用)、IllustratorやPhotoshopなどのツール活用経験を示し、データ管理や事務作業の強みも明確です。自己PRでは「働きながら資格取得」という具体例で自らの継続力を示し、加えてクレーム対応や業者との調整などで責任感と対応力をアピールしている点も高評価です。 |
【見本3】現場栄養士経験者の職務経歴書の例
氏名:○○ ○○
専門学校卒業後、接客業を経験しました。改めて短大に入学し、栄養士の資格を取得、その後 大学病院や小児医療センターで現場栄養士を経験しました。
| 平成XX年X月~XX年X月株式会社〇〇 契約社員 | |
|---|---|
| 【職務内容】 ・グリーンアテンダントとして高崎線・湘南新宿ラインのグリーン車内でのグリーン券の確認と車内販売 ・列車の時刻・駅・乗換えのご案内 |
|
| 平成XX年X月~XX年X月〇〇大学病院 栄養課 嘱託職員 | |
| 【職務内容】 ・食品管理係として食品の発注・検品・納品・在庫の管理、業者さんの対応 ・調乳業務 ・病棟からの食事変更対応 |
|
| 平成XX年X月~XX年X月××株式会社 委託病院栄養士 正社員 | |
| 【職務内容】 ・調乳業務 ・調理、盛り付け ・責任者業務(シフト管理、売り上げ管理、献立会議、インシデント対応) |
|
| 令和XX年X月~XX年X月△△ホールディングス株式会社 正社員 | |
| 【職務内容】 ・会社の指定仕入先の精査、食材発注システムのマスター管理、分析、献立ソフトとの紐付け等 ・取引先の対応(電話・クレーム対応) ・献立ソフトや給食システムの操作方法など、事業所の栄養士へ指導 |
|
| 令和XX年X月~現在株式会社◻︎◻︎ 正社員 | |
| 【職務内容】 ・病院での食事提供のための栄養士業務 ・食札対応、病棟からの電話対応、食材発注検品 |
・Word:社内外のビジネス文章を作成できる
・Excel:マスター管理やデータ分析で lVLOOKUP やピボットテーブルを使用できる
・illustrator ・Photoshop ・Adobe puremiapuro
働きながら国家資格を取得したので、継続して学ぶことには自信があります。今まで病院の栄養士として現場内の配膳業務はもちろん、発注や検品対応、マネジメントとしてシフト管理・生産管理などの現場責任者も行ってきました。本部勤務時は施設栄養士に業務の指導を行ったり、クレーム対応、取引先の業者様の対応と報告・連絡を欠かさないように正確に対応を行うようにしていました。事務作業では、Excel を使用し事業会社ごとの消耗品の売り上げを確認したり、栄養ソフトに食材の登録をしたりと、業者様と経理の架け橋の業務も行いました。
【見本4】栄養士・調理員の職務経歴書の実例
【見本4の職務経歴書へコメント】
小学校、保育園、宿泊施設といった多様な環境での実績があり、それぞれの業務内容(給食調理、献立作成、食育活動、災害食備蓄管理、契約農家との連携など)が具体的に記述されているため、専門性と実践力の高さが伝わる点がいいと思います。また、「旬や季節感を大切にした献立作成」や「行事食の提供」「地域向け食育活動」といった成果や工夫が明確で、仕事への熱意や創意工夫が感じられます。さらに、自己PRでは登山や市民農園での活動を通じた探究心や食材へのこだわりが表現されており、栄養士としての人間性や仕事への情熱が伝わる内容になっています。専門性・実績・人間性がバランスよくアピールされた魅力的な職務経歴書です。 |
【見本4】栄養士・調理員の職務経歴書
氏名:○○ ○○
これまで小学校や保育園、宿泊施設において栄養士・調理員として従事してまいりました。給食調理の現場では、旬の食材を使った献立作成や調理だけでなく食育活動にも積極的に取り組み、食の大切さを子どもたちに伝えてきました。子どもたちのみならず、保護者や地域の人を対象に食育を広げるために尽力してまいりました。
令和2年4月1日より現在は、自然あふれるキャンプ場のキッチンスタッフとして従事しております。できる限り地元の食材を使用し、契約農家の方たちとコミュニケーションをとりながら食材たちのおいしさを最大限に引き出せるような料理の提供を心がけております。お客様には蓼科の、そして長野県の魅力を食で伝えたいという想いで日々精進しています。
| 平成XX年X月~XX年X月△△市役所 嘱託職員 給食調理員 | |
|---|---|
| 【職務内容】 ・小学校給食調理業務で1日600食を4人で調理 ・アレルギー食の対応調理経験あり ・調理から食器の洗浄までを担当 |
|
| 平成XX年X月~XX年X月社会福祉法人〇〇保育会 正規職員 栄養士 | |
| 【職務内容】 ・昼食・捕食の献立作成、調理業務、食育活動に従事し、1日80食、離乳食7食を3人で調理 ・幅広い食の経験ができるよう、旬や季節感を大切にした献立作成 ・発注業務・在庫管理 ・毎月の特別食(世界の料理・郷土料理の提供) ・行事食(日本の節句を取り入れた食事の提供) ・地域の方へ向けた食育活動(園で大切にしている食事の情報提供、子どもたちとのクッキング活動) ・毎月行われるキッチン活動の総括 ・園庭での菜園の取り組み(採りたての旬の野菜を使った食事の提供) ・災害対策の食事の備蓄管理 |
|
| 令和XX年X月~現在株式会社×× 契約社員 キッチンスタッフ | |
| 【職務内容】 ・調理業務に従事し、朝昼夕の食事をシフト制で担当 ・季節を食事で感じてもらえるような食材選びやメニューの考案補助 ・イベントでの調理補佐 ・発注業務・在庫管理 ・衛生マニュアルの作成 |
・普通自動車第一種免許 (平成 22 年)
・調理師(平成 23 年)
・栄養士(平成 27 年)
・管理栄養士 (平成 31 年)
Word、Excel
登山(2016 年~現在)
・出羽三山
・北アルプス(槍ヶ岳・燕岳・常念岳・蝶ヶ岳・大天井岳・大キレット・北穂高岳・焼岳・双六岳・三俣蓮華岳・黒部五郎岳・水晶岳・鷲羽岳・白馬三山など)
・南アルプス(白根三山・鳳凰三山・仙丈ヶ岳・甲斐駒ケ岳など)
・中央アルプス(御嶽山・千畳ヶ岳)
・日帰り・テント泊・小屋泊・縦走・ピークハントをコンディションによって日程調整・食料計画の作成
大量調理で培ったチームワーク・体力そして観察力を武器に仕事をしてまいりました。料理の味は厨房の人間関係に直結すると考えています。仲間とコミュニケーションをとりながら互いの良い面を引き出し合うことで最大限のパフォーマンスを発揮することができました。仲間の動きから阿吽の呼吸で料理提供までの時間を短縮したり、在庫切れや発注ミスのないように声を掛け合ったり、お互いの動きを先読みすることで仕込みがスムーズに進み、繁忙期も在庫切れやお客様からのクレームもなく円滑に乗り越えることができました。
また、日々触れる食材のことをもっと知りたいという好奇心から、市民農園を借りて野菜たちの栽培をはじめました。野菜の旬を知ることはもちろん、野菜との味や色、形、香りなど畑にいることで感じた経験を経て、使用する食材に対する想いがより強まったと感じます。生きた食材を使った心も身体も豊かにする料理、時に栄養管理、そして現職での調理経験を最大限に活かして仲間たちと最高の食事を提供します。
栄養士の職務経歴書テンプレートのダウンロード
【編年体式】栄養士の職務経歴書テンプレートのダウンロード
職務経歴が過去から始まって時系列になっている、編年体の職務経歴書をここからダウンロードできます。主に、経歴のまだ浅い若年層の方に適しているバージョンです。
【逆編年体式】栄養士の職務経歴書テンプレートのダウンロード
職務経歴が現在から過去に向けて時系列になっている、逆編年体の職務経歴書をここからダウンロードできます。主に、直近の経験を活かして転職したい方やベテラン層の方に適しているバージョンです。
履歴書もあわせて作成したい方は、履歴書作成ツール【ミライトーチ】で簡単作成!
「職務経歴書と合わせて履歴書も作成したい」「転職に必要な履歴書をまだ用意できていない」という方は、履歴書作成ツール「ミライトーチ」がおすすめです。 フォーマットに沿って情報を入力するだけで、パソコンやスマホから誰でも簡単に作成できます。