職務経歴書は2枚が最適?ホッチキス留めでいい?作成・提出する際のポイント
経歴にもよりますが、職務経歴書はA4サイズ2枚程度、最大でも4枚にまとめるのが一般的です。
また2枚以上の職務経歴書をまとめる際はホッチキスではなくクリップを使用するとよいでしょう。
しかし、社会人経験が少なく書くことがない場合や、転職回数が多く数枚でまとめきれない場合など、職務経歴書の書き方に悩んでしまう方もいるようです。
そこで、職務経歴書をまとめるポイントや見本をご紹介します。
ミライトーチResumeでは履歴書・職務経歴書をスマホやパソコンで無料で作成できます。
画面に沿って内容を埋めていくだけで、書類の書き方やマナーで迷うことなく簡単に書類が完成します。
目次
【見本あり】職務経歴書を2〜4枚にまとめる際のポイント
経歴が少ない・多い場合の、職務経歴書をまとめる際のポイントをご紹介します。
1. 2〜3枚で収まる場合
職務経歴書は2枚程度にまとめるのが一般的です。
そのため現状2〜3枚でまとめることができている場合は、特に現時点で枚数を気にする必要はありません。
提出前にページ番号や余白などを確認しましょう。
2. 経歴が少なくて1枚で収まってしまう場合

社会人経験がない、または第二新卒などで経歴が浅く、職務経歴書に書くことが少ない場合のポイントについて解説します。
1. 1つの業務のみ続けてきた場合は1枚でも問題なし
社会人経験が浅い、または限られた業務に従事していたなど、職務経歴書に書くことが少ない場合は、1枚で提出しても問題はありません。
ただし、採用担当者は、履歴書や職務経歴書を見て、面接で詳しく話を聞くかどうかを判断しています。
書かれていることが少なすぎると、「入社意欲が低いのでは」「キャリアの棚卸しを通じた強みの把握ができていないのでは」と採用担当者に懸念される可能性があります。
応募企業で活かせそうな経験・スキルがあれば具体的に記載し、アピールできる経歴がない場合は自己PRや志望動機で仕事へのこだわりや入社意欲を伝えるなど、できるかぎり工夫するようにしましょう。
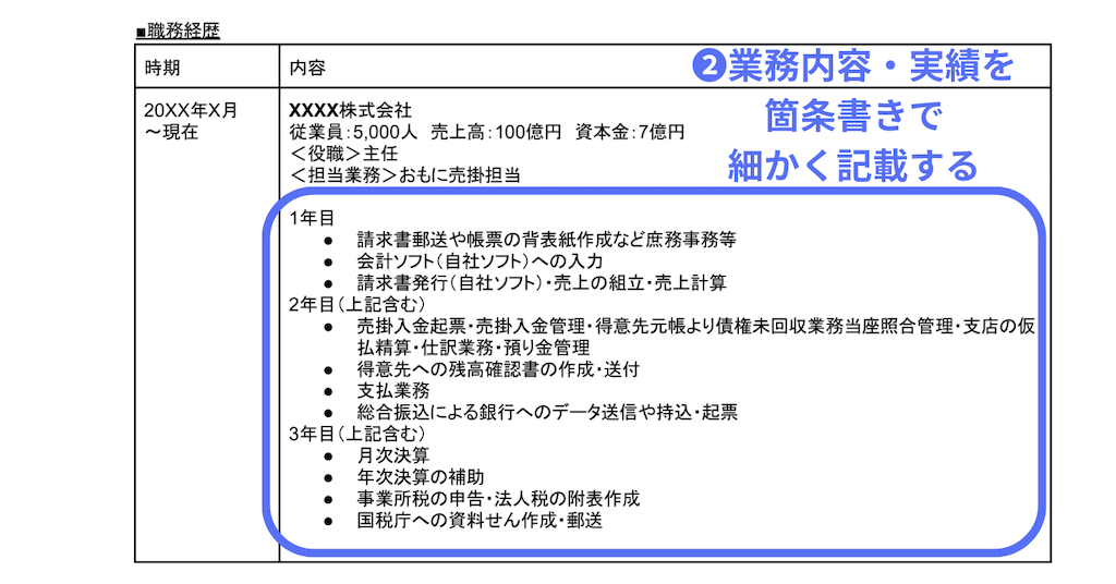
2. アピールしたい業務内容・実績を箇条書きにする

応募企業で活かせる業務内容や実績などを、職務経歴書に具体的に書くことでアピールにつながります。
例えば経理職の場合、「経理業務」と業務の概要を書くのではなく、「決算業務」「請求・入金業務」など、携わっていた業務を分類し、さらに「月次、四半期、半期、年次」「会計ソフト(○○○)への入力、伝票作成」など、業務内容を箇条書きで追加していくと採用担当者が具体的な実務経験をイメージしやすくなるでしょう。
3. 活かせる知識・スキル・資格を表などにして記載する

応募する企業で活かせる知識・スキル・資格が複数ある場合は、見出しや表などを活用してわかりやすく伝えるという方法もあります。
例えば、PCスキルをアピールするためにWordやExcelなどのアプリケーション名を記載してできることを補足する、業務用ツールの操作に慣れていることを伝えるために用途別にSlackやTeamなどのツール名を記載する、などが挙げられます。
資格も同様に、応募企業で活かせるものを中心にまとめましょう。
3. 経歴が多くて4枚までにまとめきれない場合

社会人経験が長かったり転職回数が多かったりすると、職務経歴書を数枚でまとめきれなくなることもあります。
ただし、職務経歴書の枚数が多すぎると書類作成能力やプレゼン力を不安視される可能性もあります。
職務経歴書をまとめきれない場合のポイントについて解説します。
1. 強みを強調しやすい「キャリア式」でまとめる

職務経歴書は、経歴を時系列でまとめる「編年体式」、最新の経歴からまとめる「逆編年体式」の他に、キャリアごとにまとめる「キャリア式」があります。
キャリア式とは、例えば「営業と販売」、エンジニアの「バックエンドとフロントエンド」など、異なる職種や役割を複数経験している場合に有効となる職務経歴書の形式です。
過去の経験をキャリアごとに分類し記載することで、職務経歴書の枚数を抑えることができるでしょう。
2. 応募企業と関連性が低い経歴は簡潔にまとめる

職務経歴書は、これまでの経験を等しい分量で記載する必要はありません。
応募する仕事と関連性が低い経歴は簡潔にして、アピールしたい経歴を中心にまとめることで、採用担当者の関心を引くことができます。
また、採用担当者は直近の経歴を重視する傾向があるので、時間がたっている経歴は短くまとめてもいいでしょう。
3. 表や箇条書きを活用する

表や箇条書きを活用するのも、職務経歴書をうまくまとめるコツです。
例えば、表を分割して期間と経験業務、実績などを列ごとに記載すると、縦に広がらず簡潔にまとめられます。
また、長い文章は読みにくくなるので、箇条書きで端的に記載することも大切です。
4. 提出前に確認するべきこと
職務経歴書を2枚にまとめることができたら以下の項目をチェックしましょう。
1. ページをまたぐ際は情報に区切りをつける

文章の途中でページが変わると、見出しがないので読みにくくなります。
職歴の途中でページが変わる場合は、情報も区切りがつくように工夫しましょう。
うまく収まらない場合は、他の要素やページの余白を調整するという方法もあります。
2. 最後のページの余白に注意する
最後のページの余白にも気を配りましょう。
例えば、最後のページが1~2行だけで残りが余白になってしまうと、採用担当者によっては気にしてしまう可能性があります。
最後のページの余白が大きすぎる場合は、文章を調整して枚数を減らすようにしましょう。
3. フォントは10.5pt、余白も調整する
フォントサイズに決まりはありませんが、大きすぎても小さすぎても読みにくいものです。
10.5ptを目安として、9.0~11.0の範囲で選択しましょう。
また、全体としての読みやすさを重視して、行間を調整してもいいでしょう。
4. ページ番号を入れるとより親切
職務経歴書が3~4枚に及ぶ場合は、ページ番号を入れるとていねいです。
場所は右下でも真ん中でも構いません。例えば、Wordを使用してページ番号を入れたい場合は、「挿入」から「ページ番号」をクリックすると入れることができます。
職務経歴書を提出する際のポイント
応募企業に職務経歴書を提出する際のポイントも解説します。
履歴書や職務経歴書は志望者の第一印象を決める重要な要素でもあるので、ていねいに扱うようにしましょう。
1. 2枚以上ならホッチキスではなくクリップで留める
企業によっては、職務経歴書をコピーして面接担当者に手渡しするケースがあります。
また、職務経歴書を並べて確認しながら面接を行うケースもあるため、職務経歴書が複数枚になる場合は、ホッチキスではなく、クリップで留めて提出した方がいいでしょう。
クリップの位置にルールはありませんが、左上で留めるのが一般的です。
2. A4サイズで片面印刷が基本
職務経歴書は、A3で2つ折りにする履歴書に合わせてA4サイズで片面印刷にします。
両面印刷にしてしまうと、経歴を確認する際に何度も裏返すなど、取り扱いが不便になってしまいます。
また、複数の求職者の応募書類をコピーする際に、両面印刷が混ざると手間がかかったり漏れてしまったりするケースもあるようです。
3. メールで送る場合はPDFまたは指定どおりの形式で
採用担当者から、紙での提出ではなくPDFなどのファイル形式でメール送信するように言われたらその指示どおりに提出しましょう。
メールタイトルは採用担当者がわかりやすいように「応募書類をお送りします/○○(氏名)」など、内容や氏名などを入れて送信しましょう。
4. 郵送の場合は送付状があるとより親切
郵送の場合は、送付状を入れるとていねいな印象になります。
送付状には、宛先や同封している書類の内容、簡単な挨拶を記載します。
送付状を一番上にして、次に応募書類をそろえてクリアファイルに入れてから封筒に入れると、さらにていねいな印象になるでしょう。
履歴書を郵送する際の送付状の書き方|手書き・PC作成【テンプレート有】
職務経歴書を2枚程度、多くても4枚にまとめるべき2つの理由
職務経歴書は「長ければいい」というわけではありません。
職務経歴書を2~4枚でまとめる理由について解説します。
理由1. 担当者の時間が限られているから
採用担当者は、1日に数多くの応募書類を目にします。
特に、応募者が集中するような条件の良い求人の場合は、たくさんの応募書類に目を通すことになります。
忙しい採用担当者に興味をもたせるには、長々とアピールするのではなく、応募企業で活躍できる人材であることをギュッと凝縮して伝えることが重要です。
採用担当者がかぎられた時間で目を通せるように、可能であれば2枚程度、多くても4枚以内にまとめましょう。
理由2. 分量が多いと要約力、プレゼン力不足を懸念されるから
多くの情報を漏れなくわかりやすく伝えるには技術や工夫が必要です。
特に、書類作成が中心の事務職や、顧客への提案資料を作成する営業職などでは、職務経歴書が読みにくいと実務能力を不安視されることも。
職務経歴書は自分のスキルをアピールするためのプレゼン資料だと捉えて、読みやすさを意識しましょう。
職務経歴書の枚数に関するよくある質問
職務経歴書の枚数に関するよくある疑問に答えました。
Q1. ページ番号だけ手書きにしてもいい?
A. 書類作成時にページ番号を入れ、手書きは控えましょう。
メールで送付された職務経歴書を採用担当者が印刷するケースもあるので、ページ番号は作成時に入れるようにしましょう。
印刷して郵送する際にページ番号がないことに気付いた場合は、たとえ面倒でもファイルにページ番号を挿入し印刷し直した方がていねいです。
Q2. 職務経歴書の2枚目に氏名や日付は入れるべき?
A. 2枚目に氏名や日付を入れる必要はありません。
職務経歴書の1枚目に氏名や日付が入ります。
複数枚の場合はクリップで留めて提出するため、2枚目に氏名や日付は不要です。
Q3. 最後のページが「以上」だけになってしまうのはNG?
A. 最後のページが「以上」だけになるのはNGです。
印刷したときの見栄えが悪くなるため、最後のページが「以上」だけになるようであれば、余白を調整したり他の要素を減らしたりして詰めるようにしましょう。
提出する前に、プレビューモードにしてレイアウトを確認しておくと確実です。
まとめ
職務経歴書はできるだけ2〜4枚程度にまとめましょう。
また中途採用の多くは実務経験を求められるため、職務経歴書の経歴が重要となります。
職務経歴書を作成したら、できれば人事や採用面接に関わった人に見せて意見をもらうといいでしょう。
転職エージェントを利用し、キャリアアドバイザーに確認するという方法も有効です。