ニートで職務経歴書を書けない場合は提出不要?ニート期間の書き方と例文
ニートの経歴がある場合、職務経歴書にはどのように記載すればよいのでしょうか。
職務経歴書の書き方のポイントや、職務経歴・自己PRなどの例文を紹介します。
自分の経歴に合わせて書き方を工夫し、書類選考通過を目指しましょう。
ミライトーチResumeでは履歴書・職務経歴書をスマホやパソコンで無料で作成できます。
画面に沿って内容を埋めていくだけで、書類の書き方やマナーで迷うことなく簡単に書類が完成します。
ニートでも職務経歴書の作成は必要?
経歴にニート期間が含まれる場合の、職務経歴書における注意点を解説します。
応募先から指示があれば必ず提出する
応募先企業から履歴書や職務経歴書の提出を求められた場合は、現在ニートであっても必ず提出します。
もし応募企業から職務経歴書についての指示がない場合は、提出書類の有無を確認しましょう。
ニート期間も職務経歴に記載する
基本的に、職務経歴書にはすべての職歴を記載します。
ニート期間がある場合、何も書かないと空白期間となってしまうため、その間に何をしていたのか採用担当者が疑問を抱く可能性があります。
書類選考で採用担当者が疑問や懸念を感じないように、ニート期間は省略せず職務経歴書に記載しましょう。
ニート期間がある場合の職務経歴書の書き方
職務経歴書におけるニート期間(空白期間)の書き方について、3つのポイントを解説します。
1.ニート期間が生じた理由を書く
職務経歴書には、ニート期間(空白期間)が生じた理由を補足しておきましょう。
「〇〇のため職歴なし」「〇〇活動に従事」など、ニート期間が生じた理由や何をしていたのかを書きましょう。
2.ネガティブ・他責的な表現を避ける
職務経歴書にはニート期間が生じた理由を補足するのが望ましいですが、ネガティブな表現は避けましょう。
ネガティブな表現は「他責思考」という印象を与えてしまう可能性があります。
ニート期間が生じた理由については、客観性を意識し、端的に書くようにしましょう。
<避けるべき表現例>
- 「親のせいで就職できませんでした」
- 「面接官と合わず採用されませんでした」
- 「自分の希望に合う求人がありませんでした」
- 「人間関係が煩わしくて働きたくありませんでした」
3.職歴があれば優先して記載する
ニート期間以外に職歴がある場合は、優先して職務経歴書に記載します。
社会人経験があれば、基本的なビジネスマナーが身についていることのアピールになります。
ニート以外の経験は下記の優先順位で記載し、応募先に生かせることがあれば積極的にアピールしましょう。
- 優先度(1):業務経験(正社員・契約社員)
- 優先度(2):業務経験(アルバイト)
- 優先度(3):ボランティア・部活・サークル
- 優先度(4):学業
ニート期間がある場合の職務経歴書の例文
ニート期間がある場合の、職歴なし/ありの2パターンで例文を紹介します。
職歴だけでなく、必ず自己PRも入れて人柄をアピール材料のひとつにしましょう。
パターン1.職歴なし
ニート経験のみで職歴がない場合の書き方について解説します。

1.職務要約
20XX年に〇〇大学を卒業。
大学では◯◯学部◯◯学科を専攻し、ゼミでは少子高齢化社会における社会保障のあり方を研究していました。
社会人経験がなく書くことがない場合は、高校や大学、専門学校などで学んだ内容をまとめるという方法もあります。
ニート期間中にアルバイト、資格取得のための勉強、留学などをしていた場合は、職務要約にそれらの活動で培った経験について書いておきましょう。
2.職務経歴
| 就業期間 | 職務内容 |
|---|---|
| XXXX年X月〜現在 | 〇〇のため職歴なし
|
職務経歴欄には、「職歴なし」だけでなくニートになった理由や背景を含めて記載しましょう。
<例>
- 家事手伝い
- 家庭の事情
- ケガや病気
- 資格などの勉強
職務要約や職務経歴欄に書くことが少ない場合は、自己PRで強みや得意分野、入社意欲を伝えるという方法もあります。
3.生かせる知識・スキル・資格
- PCスキル:Word:画像を用いた文書作成
- 保有資格:普通自動車第一種運転免許(AT限定)XXXX年X月取得
PCスキルなどのスキルレベルはできるだけ具体的に記載しましょう。
ニート経験しかなくても、学生時代に授業の発表やレポート作成で身につけたPCスキルがあればアピール材料のひとつになります。
資格は正式名称で記載し、取得時期も明記します。
勉強中の資格があれば、「○○資格取得に向けて勉強中」「○年○月取得予定」などと補足して職務経歴書に書きましょう。
4.自己PR
私の強みは忍耐強さです。
学生時代の部活動では苦しい練習にも耐え、引退まで辞めずに続けてきました。
試合に出られず悔しい思いをしていた時期もありましたが、レギュラーとして大会に出ることを目標にして、諦めずに毎日練習に励みました。
貴社では、自分の強みである忍耐強さを生かし、早く仕事を覚えて戦力になれるよう精進します。
自己PRは、強みや得意としていることを中心に、具体的なエピソードを交えてまとめます。
留学やボランティア経験など、ニート期間中や学生時代にチャレンジしたことがあれば積極的にアピールしましょう。
なお、アルバイト経験しかない方は、下記の記事もおすすめです。
職務経歴書にアルバイト経験は書かない?記載する際の書き方・自己PR例文
パターン2.職歴あり
職歴がある場合の書き方を項目ごとに解説します。

1.職務要約
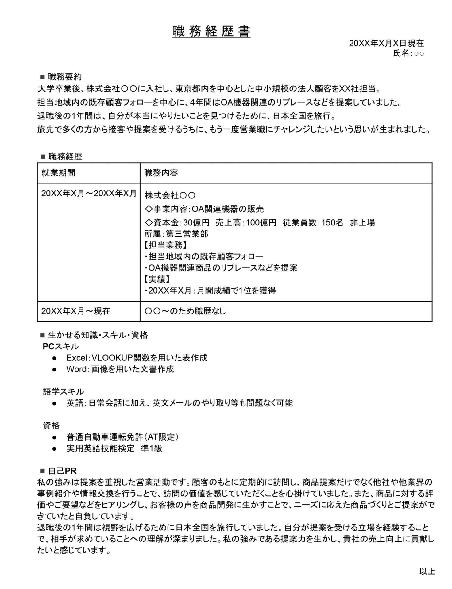
大学卒業後、株式会社〇〇に入社し、東京都内を中心とした中小規模の法人顧客をXX社担当。
担当地域内の既存顧客フォローを中心に、4年間はOA機器関連のリプレースなどを提案していました。
退職後の1年間は、自分が本当にやりたいことを見つけるために、日本全国を旅行。
旅先で多くの方から接客や提案を受けるうちに、もう一度営業職にチャレンジしたいという思いが生まれました。
ニートになるまでの職歴と、ニート期間中の活動について記載します。
文字数が少なすぎるようであれば、応募に至った背景を書いてもよいでしょう。
2.職務経歴
| 就業期間 | 職務内容 |
|---|---|
| XXXX年X月〜XXXX年X月 | 株式会社〇〇 ◇事業内容:OA関連機器の販売 ◇資本金:30億円 売上高:100億円 従業員数:150名 非上場 所属:第三営業部 【担当業務】 ・担当地域内の既存顧客フォロー ・OA機器関連商品のリプレースなどを提案 【実績】 ・20XX年X月:月間成績で1位を獲得 |
| XXXX年X月〜現在 | 〇〇のため職歴なし |
ニート期間についてふれないと空白期間が生まれてしまうため、職歴欄を設けてニート期間中について「〇〇のため職歴なし」と補足します。
「なぜ職歴がなくなったのだろう?」と疑問を感じる採用担当者もいるため、「職歴なし」のみではなく、簡単に理由も含めて記載することが大切です。
3.生かせる知識・スキル・資格
・PCスキル
Excel:VLOOKUP関数を用いた表作成
Word:画像を用いた文書作成
・語学スキル
英語:日常会話に加え、英文メールのやり取り等も問題なく可能
・資格
普通自動車第一種運転免許(AT限定)XXXX年X月取得
実用英語技能検定 準1級 XXXX年X月取得
PCや語学スキルは、スキルレベルが伝わるように意識し具体的に記載します。
資格は正式名称で記載し、業務に生かせるものは保有しているものすべてを書きましょう。
4.自己PR
私の強みは提案を重視した営業活動です。顧客のもとに定期的に訪問し、商品提案だけでなく他社や他業界の事例紹介や情報交換を行うことで、訪問の価値を感じていただくことを心掛けていました。
また、商品に対する評価やご要望などをヒアリングし、お客様の声を商品開発に生かすことで、ニーズに応えた商品づくりとご提案ができていたと自負しています。
退職後の1年間は視野を広げるために日本全国を旅行していました。
自分が提案を受ける立場を経験することで、相手が求めていることへの理解が深まりました。
私の強みである提案力を生かし、貴社の売上向上に貢献したいと感じています。
仕事で工夫した点や困難を乗り越えたエピソードがあれば、自己PRとして優先して書きます。
職務経歴が短く、自己PRとして書くことが見つからない場合は、ニート期間中に学んだことや取り組んだことなどを積極的に書きましょう。
ニートの職務経歴書に関するよくある質問
ニート経験者が職務経歴書を作成する際に、疑問となる点にお答えします。
Q1.単発や短期のアルバイト歴も書いてもよい?
A1.単発や短期のアルバイト歴であっても応募する仕事に生かせるのであれば、積極的に書きましょう。
ただし、職務経歴書には、応募先に生かせる経歴や長く勤めた経歴を優先して記載するのが基本です。
応募先と関連性が薄いアルバイト経験については、スペースが余るようであれば書いておきます。
Q2.本当に書くことがない場合はどうすべき?
A2.ニート期間が長く、職務経歴書に書くことが浮かばない場合は、いくつかの方法が考えられます。
下記のうち、自分に合う方法があれば検討しましょう。
- 志望動機を記載し入社意欲を伝える
- 職務経歴書の提出が不要の求人に応募する
- 経験不問の求人に応募し、社会人経験の実績を積んでからやりたい仕事に挑戦する
- 勉強して資格を取得し、職務経歴書に書けることを増やす
Q3.既卒のニートでも正社員として就職することは可能?
A3.もちろん可能です。
ただし、新卒や第二新卒、経験・スキルが豊富な人に比べると、ニート経験しかない場合は転職の難度が高くなります。
また、知名度の高い企業や好条件の求人ばかりを選択している場合、経験豊富な他の応募者と比較されるため、転職の難度がさらに高くなってしまいます。
求人は絞り込みすぎず、選択肢の幅を広げて応募するようにしましょう。
まとめ
ニート期間が長かったり職務経歴がなかったりする場合、職務経歴書をどのようにまとめてよいのかわからないという方もいるかもしれません。
応募書類の書き方がわからない場合は、厚生労働省が運営している地域若者サポートステーションや、転職エージェントに相談するという方法もあります。
転職活動で役立つ有用なアドバイスを得られるでしょう。